Department of Oral Health Sciences, College of Dental Medicine, Medical University of South Carolina, Charleston, SC 29425, USA.
Department of Pediatrics, Osteoclast Center, Darby Children's Research Institute, Medical University of South Carolina, Charleston, SC 29425, USA.
Cells. 2019 Jan 1;8(1):17. doi: 10.3390/cells8010017.
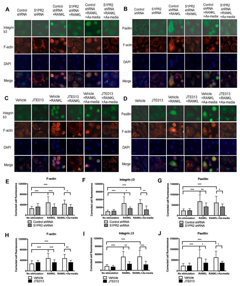
Proinflammatory cytokine production, cell chemotaxis, and osteoclastogenesis can lead to inflammatory bone loss. Previously, we showed that sphingosine-1-phosphate receptor 2 (S1PR2), a G protein coupled receptor, regulates inflammatory cytokine production and osteoclastogenesis. However, the signaling pathways regulated by S1PR2 in modulating inflammatory bone loss have not been elucidated. Herein, we demonstrated that inhibition of S1PR2 by a specific S1PR2 antagonist (JTE013) suppressed phosphoinositide 3-kinase (PI3K), mitogen-activated protein kinases (MAPKs), and nuclear factor kappa-B (NF-κB) induced by an oral bacterial pathogen, , and inhibited the release of IL-1β, IL-6, TNF-α, and S1P in murine bone marrow cells. In addition, shRNA knockdown of S1PR2 or treatment by JTE013 suppressed cell chemotaxis induced by bacteria-stimulated cell culture media. Furthermore, JTE013 suppressed osteoclastogenesis and bone resorption induced by RANKL in murine bone marrow cultures. ShRNA knockdown of S1PR2 or inhibition of S1PR2 by JTE013 suppressed podosome components, including PI3K, Src, Pyk2, integrin β filamentous actin (F-actin), and paxillin levels induced by RANKL in murine bone marrow cells. We conclude that S1PR2 plays an essential role in modulating proinflammatory cytokine production, cell chemotaxis, osteoclastogenesis, and bone resorption. Inhibition of S1PR2 signaling could be a novel therapeutic strategy for bone loss associated with skeletal diseases.
促炎细胞因子的产生、细胞趋化和破骨细胞生成可导致炎症性骨丢失。以前,我们发现,G 蛋白偶联受体 1-磷酸鞘氨醇受体 2(S1PR2)调节促炎细胞因子的产生和破骨细胞生成。然而,S1PR2 调节炎症性骨丢失的信号通路尚未阐明。在此,我们发现,通过特定的 S1PR2 拮抗剂(JTE013)抑制 S1PR2 可抑制口腔致病菌诱导的磷酯酰肌醇 3-激酶(PI3K)、丝裂原活化蛋白激酶(MAPKs)和核因子 κB(NF-κB),并抑制小鼠骨髓细胞中白细胞介素 1β(IL-1β)、白细胞介素 6(IL-6)、肿瘤坏死因子-α(TNF-α)和 S1P 的释放。此外,S1PR2 的 shRNA 敲低或 JTE013 处理可抑制细菌刺激的细胞培养基诱导的细胞趋化。此外,JTE013 抑制 RANKL 在小鼠骨髓培养物中诱导的破骨细胞生成和骨吸收。S1PR2 的 shRNA 敲低或 JTE013 抑制 S1PR2 可抑制 RANKL 在小鼠骨髓细胞中诱导的足突成分,包括 PI3K、Src、Pyk2、整合素β丝状肌动蛋白(F-actin)和桩蛋白水平。我们的结论是,S1PR2 在调节促炎细胞因子的产生、细胞趋化、破骨细胞生成和骨吸收中起关键作用。抑制 S1PR2 信号可能是一种治疗与骨骼疾病相关的骨丢失的新策略。