• 文献检索
  • 文档翻译
  • 深度研究
  • 学术资讯
  • Suppr Zotero 插件Zotero 插件
  • 邀请有礼
  • 套餐&价格
  • 历史记录
应用&插件
Suppr Zotero 插件Zotero 插件浏览器插件Mac 客户端Windows 客户端微信小程序
定价
高级版会员购买积分包购买API积分包
服务
文献检索文档翻译深度研究API 文档MCP 服务
关于我们
关于 Suppr公司介绍联系我们用户协议隐私条款
关注我们

Suppr 超能文献

核心技术专利:CN118964589B侵权必究
粤ICP备2023148730 号-1Suppr @ 2026

文献检索

告别复杂PubMed语法,用中文像聊天一样搜索,搜遍4000万医学文献。AI智能推荐,让科研检索更轻松。

立即免费搜索

文件翻译

保留排版,准确专业,支持PDF/Word/PPT等文件格式,支持 12+语言互译。

免费翻译文档

深度研究

AI帮你快速写综述,25分钟生成高质量综述,智能提取关键信息,辅助科研写作。

立即免费体验

丙酮酸乙酯通过调节树突状细胞免疫代谢来调节其激活和存活。

Ethyl Pyruvate Modulates Murine Dendritic Cell Activation and Survival Through Their Immunometabolism.

机构信息

Laboratory of Dendritic Cell Biology, Department of Microbiology-Immunology, Lewis Katz School of Medicine, Temple University, Philadelphia, PA, United States.

Center for Translational Medicine, Lewis Katz School of Medicine, Temple University, Philadelphia, PA, United States.

出版信息

Front Immunol. 2019 Jan 28;10:30. doi: 10.3389/fimmu.2019.00030. eCollection 2019.

DOI:10.3389/fimmu.2019.00030
PMID:30761126
原文链接:https://pmc.ncbi.nlm.nih.gov/articles/PMC6362406/
Abstract

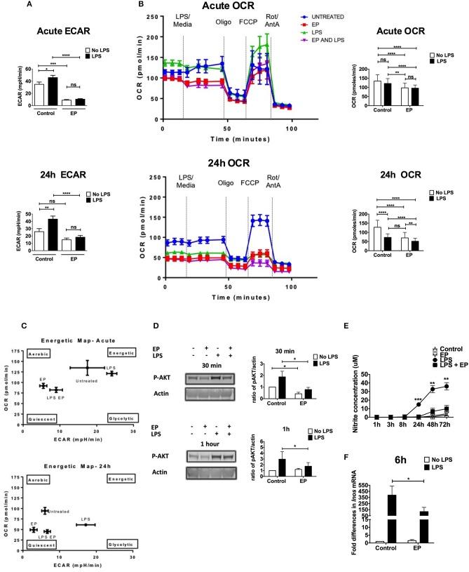
Attenuating the innate immunity activation could ameliorate inflammation and disease in settings such as transplant rejection or autoimmunity. Recently, a pivotal role for metabolic re-programming in TLR-induced dendritic cell (DC) activation has emerged. Ethyl pyruvate (EP), a pyruvate derivative, possesses anti-inflammatory properties and in animal models of disease. However, its effects on DCs remain elusive. We found that EP attenuated LPS-induced activation of murine GM-CSF bone marrow-derived dendritic cells (DCs) , reducing pro-inflammatory cytokine and IL-10 production, costimulatory molecule and MHC expression, the type I Interferon (IFN-I) response, the LPS-induced cell death, and the ability of DCs to stimulate allogeneic T cells. DC activation induced by TLR7 and TLR9 ligands was also suppressed by EP . Finally, EP decreased TLR-induced activation stimulated in conventional DCs and inflammatory monocytes. Investigating EP mechanisms, we found that EP decreased glycolysis and mitochondrial respiration, upon and in absence of TLR stimulation, by reducing ERK, AKT, and nitric oxide (NO) activation. These results indicate that EP inhibits most of the DC biological responses to TLR triggering, altering the metabolic reprogramming necessary for DC activation.

摘要

减弱固有免疫激活可改善移植排斥或自身免疫等情况下的炎症和疾病。最近,代谢重编程在 TLR 诱导的树突状细胞 (DC) 激活中的关键作用已经显现。丙酮酸乙酯 (EP) 是一种丙酮酸衍生物,具有抗炎特性,并在疾病的动物模型中。然而,其对 DC 的影响仍不清楚。我们发现 EP 减弱了 LPS 诱导的小鼠 GM-CSF 骨髓来源树突状细胞 (DC) 的激活,减少了促炎细胞因子和 IL-10 的产生、共刺激分子和 MHC 的表达、I 型干扰素 (IFN-I) 反应、LPS 诱导的细胞死亡以及 DC 刺激同种异体 T 细胞的能力。EP 还抑制了 TLR7 和 TLR9 配体诱导的 DC 激活。最后,EP 减少了 TLR 诱导的常规 DC 和炎症单核细胞激活。研究 EP 的机制时,我们发现 EP 在 TLR 刺激下和没有 TLR 刺激的情况下通过减少 ERK、AKT 和一氧化氮 (NO) 的激活,降低了糖酵解和线粒体呼吸。这些结果表明,EP 抑制了 DC 对 TLR 触发的大多数生物学反应,改变了 DC 激活所需的代谢重编程。

https://cdn.ncbi.nlm.nih.gov/pmc/blobs/b9b8/6362406/3525fab46302/fimmu-10-00030-g0007.jpg
https://cdn.ncbi.nlm.nih.gov/pmc/blobs/b9b8/6362406/af1ccae0b440/fimmu-10-00030-g0001.jpg
https://cdn.ncbi.nlm.nih.gov/pmc/blobs/b9b8/6362406/0e574b3f3ee9/fimmu-10-00030-g0002.jpg
https://cdn.ncbi.nlm.nih.gov/pmc/blobs/b9b8/6362406/eec425cdbc7c/fimmu-10-00030-g0003.jpg
https://cdn.ncbi.nlm.nih.gov/pmc/blobs/b9b8/6362406/b8ea4891ca70/fimmu-10-00030-g0004.jpg
https://cdn.ncbi.nlm.nih.gov/pmc/blobs/b9b8/6362406/b846df779f1c/fimmu-10-00030-g0005.jpg
https://cdn.ncbi.nlm.nih.gov/pmc/blobs/b9b8/6362406/233d64390fc2/fimmu-10-00030-g0006.jpg
https://cdn.ncbi.nlm.nih.gov/pmc/blobs/b9b8/6362406/3525fab46302/fimmu-10-00030-g0007.jpg
https://cdn.ncbi.nlm.nih.gov/pmc/blobs/b9b8/6362406/af1ccae0b440/fimmu-10-00030-g0001.jpg
https://cdn.ncbi.nlm.nih.gov/pmc/blobs/b9b8/6362406/0e574b3f3ee9/fimmu-10-00030-g0002.jpg
https://cdn.ncbi.nlm.nih.gov/pmc/blobs/b9b8/6362406/eec425cdbc7c/fimmu-10-00030-g0003.jpg
https://cdn.ncbi.nlm.nih.gov/pmc/blobs/b9b8/6362406/b8ea4891ca70/fimmu-10-00030-g0004.jpg
https://cdn.ncbi.nlm.nih.gov/pmc/blobs/b9b8/6362406/b846df779f1c/fimmu-10-00030-g0005.jpg
https://cdn.ncbi.nlm.nih.gov/pmc/blobs/b9b8/6362406/233d64390fc2/fimmu-10-00030-g0006.jpg
https://cdn.ncbi.nlm.nih.gov/pmc/blobs/b9b8/6362406/3525fab46302/fimmu-10-00030-g0007.jpg

相似文献

1
Ethyl Pyruvate Modulates Murine Dendritic Cell Activation and Survival Through Their Immunometabolism.丙酮酸乙酯通过调节树突状细胞免疫代谢来调节其激活和存活。
Front Immunol. 2019 Jan 28;10:30. doi: 10.3389/fimmu.2019.00030. eCollection 2019.
2
Effects of histamine and its antagonists on murine T-cells and bone marrow-derived dendritic cells.组胺及其拮抗剂对小鼠T细胞和骨髓来源树突状细胞的影响。
Drug Des Devel Ther. 2015 Aug 21;9:4847-60. doi: 10.2147/DDDT.S89792. eCollection 2015.
3
Ethyl Pyruvate Induces Tolerogenic Dendritic Cells.丙酮酸乙酯诱导免疫耐受树突状细胞。
Front Immunol. 2019 Feb 7;10:157. doi: 10.3389/fimmu.2019.00157. eCollection 2019.
4
Inhibiting STAT5 by the BET bromodomain inhibitor JQ1 disrupts human dendritic cell maturation.通过BET溴结构域抑制剂JQ1抑制信号转导和转录激活因子5(STAT5)会破坏人树突状细胞的成熟。
J Immunol. 2015 Apr 1;194(7):3180-90. doi: 10.4049/jimmunol.1401635. Epub 2015 Feb 27.
5
Combined TLR stimulation with Pam3Cys and Poly I: C enhances Flt3-ligand dendritic cell activation for tumor immunotherapy.联合 TLR 激动剂 Pam3Cys 和 Poly I:C 增强 Flt3L 配体树突状细胞的激活用于肿瘤免疫治疗。
J Immunother. 2012 Nov-Dec;35(9):670-9. doi: 10.1097/CJI.0b013e318270e135.
6
Ethyl Pyruvate Stimulates Regulatory T Cells and Ameliorates Type 1 Diabetes Development in Mice.丙酮酸乙酯刺激调节性 T 细胞并改善小鼠 1 型糖尿病的发展。
Front Immunol. 2019 Jan 10;9:3130. doi: 10.3389/fimmu.2018.03130. eCollection 2018.
7
Interferon-alpha disables dendritic cell precursors: dendritic cells derived from interferon-alpha-treated monocytes are defective in maturation and T-cell stimulation.α干扰素使树突状细胞前体失活:源自经α干扰素处理的单核细胞的树突状细胞在成熟和T细胞刺激方面存在缺陷。
Immunology. 2003 Sep;110(1):38-47. doi: 10.1046/j.1365-2567.2003.01702.x.
8
Bone marrow-derived inflammatory and steady state DCs are different in both functions and survival.骨髓来源的炎性和稳态 DC 在功能和存活方面存在差异。
Cell Immunol. 2018 Sep;331:100-109. doi: 10.1016/j.cellimm.2018.06.001. Epub 2018 Jun 7.
9
Burn injury triggered dysfunction in dendritic cell response to TLR9 activation and resulted in skewed T cell functions.烧伤损伤触发树突状细胞对 TLR9 激活反应的功能障碍,并导致 T 细胞功能的偏倚。
PLoS One. 2012;7(11):e50238. doi: 10.1371/journal.pone.0050238. Epub 2012 Nov 26.
10
Efficient stimulation of T cell responses by human IFN-alpha-induced dendritic cells does not require Toll-like receptor triggering.人干扰素α诱导的树突状细胞对T细胞反应的有效刺激不需要Toll样受体触发。
J Immunother. 2008 Jun;31(5):466-74. doi: 10.1097/CJI.0b013e318174a52a.

引用本文的文献

1
Metabolic specialization drives reduced pathogenicity in Pseudomonas aeruginosa isolates from cystic fibrosis patients.代谢特化导致囊性纤维化患者分离的铜绿假单胞菌的致病性降低。
PLoS Biol. 2024 Aug 23;22(8):e3002781. doi: 10.1371/journal.pbio.3002781. eCollection 2024 Aug.
2
NRF2 Plays a Crucial Role in the Tolerogenic Effect of Ethyl Pyruvate on Dendritic Cells.NRF2 在丙酮酸乙酯对树突状细胞的耐受效应中发挥关键作用。
Int J Mol Sci. 2024 Jun 4;25(11):6195. doi: 10.3390/ijms25116195.
3
Protective role of ethyl pyruvate in spinal cord injury by inhibiting the high mobility group box-1/toll-like receptor4/nuclear factor-kappa B signaling pathway.

本文引用的文献

1
Conventional DCs from Male and Female Lupus-Prone B6.NZM Sle1/Sle2/Sle3 Mice Express an IFN Signature and Have a Higher Immunometabolism That Are Enhanced by Estrogen.雄性和雌性狼疮易感 B6.NZM Sle1/Sle2/Sle3 小鼠的常规树突状细胞表达 IFN 特征,并具有更高的免疫代谢,雌激素可增强这种免疫代谢。
J Immunol Res. 2018 Apr 15;2018:1601079. doi: 10.1155/2018/1601079. eCollection 2018.
2
The profiles of mitochondrial respiration and glycolysis using extracellular flux analysis in porcine enterocyte IPEC-J2.利用细胞外通量分析对猪肠上皮细胞IPEC-J2中线粒体呼吸和糖酵解的分析
Anim Nutr. 2015 Sep;1(3):239-243. doi: 10.1016/j.aninu.2015.08.004. Epub 2015 Aug 19.
3
丙酮酸乙酯通过抑制高迁移率族蛋白B1/ Toll样受体4/核因子-κB信号通路在脊髓损伤中的保护作用
Front Mol Neurosci. 2022 Sep 16;15:1013033. doi: 10.3389/fnmol.2022.1013033. eCollection 2022.
4
Ethyl pyruvate, a versatile protector in inflammation and autoimmunity.丙酮酸乙酯,炎症和自身免疫中的多面保护剂。
Inflamm Res. 2022 Feb;71(2):169-182. doi: 10.1007/s00011-021-01529-z. Epub 2022 Jan 9.
5
Ethyl Pyruvate Ameliorates Experimental Autoimmune Myocarditis.丙酮酸乙酯改善实验性自身免疫性心肌炎。
Biomolecules. 2021 Nov 25;11(12):1768. doi: 10.3390/biom11121768.
6
PRMT5 inhibition modulates murine dendritic cells activation by inhibiting the metabolism switch: a new therapeutic target in periodontitis.蛋白精氨酸甲基转移酶5(PRMT5)抑制通过抑制代谢转换来调节小鼠树突状细胞的激活:牙周炎的一个新治疗靶点。
Ann Transl Med. 2021 May;9(9):755. doi: 10.21037/atm-20-7362.
7
Dietary conjugated linoleic acid links reduced intestinal inflammation to amelioration of CNS autoimmunity.膳食共轭亚油酸通过减轻肠道炎症改善中枢神经系统自身免疫。
Brain. 2021 May 7;144(4):1152-1166. doi: 10.1093/brain/awab040.
8
Ethyl Pyruvate as a Potential Defense Intervention against Cytokine Storm in COVID-19?丙酮酸乙酯能否作为一种潜在的防御干预手段来对抗新冠病毒疾病中的细胞因子风暴?
ACS Omega. 2021 Mar 9;6(11):7754-7760. doi: 10.1021/acsomega.1c00157. eCollection 2021 Mar 23.
9
Generating Bovine Monocyte-Derived Dendritic Cells for Experimental and Clinical Applications Using Commercially Available Serum-Free Medium.使用商品化无血清培养基生成用于实验和临床应用的牛单核细胞来源树突状细胞。
Front Immunol. 2020 Oct 16;11:591185. doi: 10.3389/fimmu.2020.591185. eCollection 2020.
10
COVID-19: Proposing a Ketone-Based Metabolic Therapy as a Treatment to Blunt the Cytokine Storm.COVID-19:提出基于酮体的代谢疗法作为治疗方案以缓解细胞因子风暴。
Oxid Med Cell Longev. 2020 Sep 9;2020:6401341. doi: 10.1155/2020/6401341. eCollection 2020.
Cell-Intrinsic Glycogen Metabolism Supports Early Glycolytic Reprogramming Required for Dendritic Cell Immune Responses.
细胞内糖原代谢支持树突状细胞免疫反应所需的早期糖酵解重编程。
Cell Metab. 2017 Sep 5;26(3):558-567.e5. doi: 10.1016/j.cmet.2017.08.012.
4
Advances in the quantification of mitochondrial function in primary human immune cells through extracellular flux analysis.通过细胞外通量分析对原代人免疫细胞中线粒体功能进行定量分析的进展。
PLoS One. 2017 Feb 8;12(2):e0170975. doi: 10.1371/journal.pone.0170975. eCollection 2017.
5
STAT2 Is Required for TLR-Induced Murine Dendritic Cell Activation and Cross-Presentation.TLR诱导的小鼠树突状细胞活化和交叉呈递需要STAT2。
J Immunol. 2016 Jul 1;197(1):326-36. doi: 10.4049/jimmunol.1500152. Epub 2016 May 27.
6
Culture and Identification of Mouse Bone Marrow-Derived Dendritic Cells and Their Capability to Induce T Lymphocyte Proliferation.小鼠骨髓来源树突状细胞的培养、鉴定及其诱导T淋巴细胞增殖的能力
Med Sci Monit. 2016 Jan 23;22:244-50. doi: 10.12659/msm.896951.
7
GRK2 compromises cardiomyocyte mitochondrial function by diminishing fatty acid-mediated oxygen consumption and increasing superoxide levels.GRK2通过减少脂肪酸介导的氧消耗和增加超氧化物水平来损害心肌细胞的线粒体功能。
J Mol Cell Cardiol. 2015 Dec;89(Pt B):360-4. doi: 10.1016/j.yjmcc.2015.10.002. Epub 2015 Oct 23.
8
Key glycolytic enzyme activities of skeletal muscle are decreased under fed and fasted states in mice with knocked down levels of Shc proteins.在Shc蛋白水平降低的小鼠中,无论处于进食状态还是禁食状态,骨骼肌的关键糖酵解酶活性均会降低。
PLoS One. 2015 Apr 16;10(4):e0124204. doi: 10.1371/journal.pone.0124204. eCollection 2015.
9
Dendritic cell metabolism.树突状细胞代谢
Nat Rev Immunol. 2015 Jan;15(1):18-29. doi: 10.1038/nri3771.
10
Mechanistic target of rapamycin inhibition extends cellular lifespan in dendritic cells by preserving mitochondrial function.雷帕霉素作用机制靶点的抑制通过维持线粒体功能来延长树突状细胞的细胞寿命。
J Immunol. 2014 Sep 15;193(6):2821-30. doi: 10.4049/jimmunol.1302498. Epub 2014 Aug 8.