Suppr超能文献

抑制黏着斑激酶信号传导引发核纤层蛋白A/C相关的核畸形和细胞衰老。

Inhibition of FAK Signaling Elicits Lamin A/C-Associated Nuclear Deformity and Cellular Senescence.

作者信息

Chuang Hsiang-Hao, Wang Pei-Hui, Niu Sheng-Wen, Zhen Yen-Yi, Huang Ming-Shyan, Hsiao Michael, Yang Chih-Jen

机构信息

Division of Pulmonary and Critical Care Medicine, Department of Internal Medicine, Kaohsiung Medical University Hospital, Kaohsiung Medical University, Kaohsiung, Taiwan.

Division of Nephrology, Department of Internal Medicine, Kaohsiung Medical University Hospital, Kaohsiung Medical University, Kaohsiung, Taiwan.

出版信息

Front Oncol. 2019 Jan 30;9:22. doi: 10.3389/fonc.2019.00022. eCollection 2019.

Abstract

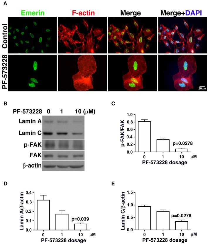
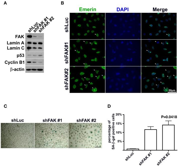
Focal adhesion kinase (FAK) is a non-receptor kinase that facilitates tumor aggressiveness. The effects of FAK inhibition include arresting proliferation, limiting metastasis, and inhibiting angiogenesis. PF-573228 is an ATP-competitive inhibitor of FAK. Treating lung cancer cells with PF-573228 resulted in FAK inactivation and changes in the expressions of lamin A/C and nuclear deformity. Since lamin A/C downregulation or deficiency was associated with cellular senescence, the senescence-associated β-galactosidase (SA-β-gal) assay was used to investigate whether PF-573228 treatment drove cellular senescence, which showed more SA-β-gal-positive cells in culture. p53 is known to play a pivotal role in mediating the progression of cellular senescence, and the PF-573228-treated lung cancer cells resulted in a higher p53 expression level. Subsequently, the FAK depletion in lung cancer cells was employed to confirm the role of FAK inhibition on cellular senescence. FAK depletion and pharmacological inhibition of lung cancer cells elicited similar patterns of cellular senescence, lamin A/C downregulation, and p53 upregulation, implying that FAK signaling is associated with the expression of p53 and the maintenance of lamin A/C levels to shape regular nuclear morphology and manage anti-senescence. Conversely, FAK inactivation led to p53 upregulation, disorganization of the nuclear matrix, and consequently cellular senescence. Our data suggest a new FAK signaling pathway, in that abolishing FAK signaling can activate the senescence program in cells. Triggering cellular senescence could be a new therapeutic approach to limit tumor growth.

摘要

粘着斑激酶(FAK)是一种促进肿瘤侵袭性的非受体激酶。FAK抑制的作用包括阻止增殖、限制转移和抑制血管生成。PF - 573228是一种FAK的ATP竞争性抑制剂。用PF - 573228处理肺癌细胞导致FAK失活以及核纤层蛋白A/C表达的变化和核畸形。由于核纤层蛋白A/C的下调或缺失与细胞衰老相关,因此使用衰老相关β - 半乳糖苷酶(SA - β - gal)检测来研究PF - 573228处理是否会导致细胞衰老,结果显示培养物中有更多SA - β - gal阳性细胞。已知p53在介导细胞衰老进程中起关键作用,经PF - 573228处理的肺癌细胞导致p53表达水平升高。随后,通过使肺癌细胞中的FAK缺失来证实FAK抑制对细胞衰老的作用。肺癌细胞中FAK的缺失和药物抑制引发了相似的细胞衰老模式、核纤层蛋白A/C下调和p53上调,这意味着FAK信号传导与p53的表达以及核纤层蛋白A/C水平的维持相关,以塑造正常的核形态并维持抗衰老状态。相反,FAK失活导致p53上调、核基质紊乱,进而导致细胞衰老。我们的数据表明了一种新的FAK信号通路,即消除FAK信号传导可激活细胞中的衰老程序。引发细胞衰老可能是限制肿瘤生长的一种新的治疗方法。

https://cdn.ncbi.nlm.nih.gov/pmc/blobs/bbec/6363943/e29625e1bc2c/fonc-09-00022-g0001.jpg

文献检索

告别复杂PubMed语法,用中文像聊天一样搜索,搜遍4000万医学文献。AI智能推荐,让科研检索更轻松。

立即免费搜索

文件翻译

保留排版,准确专业,支持PDF/Word/PPT等文件格式,支持 12+语言互译。

免费翻译文档

深度研究

AI帮你快速写综述,25分钟生成高质量综述,智能提取关键信息,辅助科研写作。

立即免费体验