School of Life Science and Technology, China Pharmaceutical University, Nanjing 210009, People's Republic of China; Jiangsu Key Laboratory of Carcinogenesis and Intervention, China Pharmaceutical University, Nanjing 210009, People's Republic of China.
Jiangsu Key Laboratory for Pharmacology and Safety Evaluation of Chinese Materia Medica, School of Pharmacy, Nanjing University of Chinese Medicine, Nanjing 210023, People's Republic of China.
EBioMedicine. 2019 Mar;41:395-407. doi: 10.1016/j.ebiom.2019.02.034. Epub 2019 Feb 23.
Breast cancer stem cells have self-renewal capability and are resistant to conventional chemotherapy. PD-L1 could promote the expression of stemness markers (OCT4 and Nanog) in breast cancer stem cells. However, the mechanisms by which PD-L1 regulates the stemness of breast cancer cells and PD-L1 is regulated in breast cancer cells are still unclear.
Lentivirus infection was used to construct stable cell lines. The correlation between PD-L1 and stemness markers expression was evaluated in clinical samples. Additionally, luciferase reporter assay combined with RNA-Fluorescence in situ hybridization (RNA-FISH) and RNA-binding protein immunoprecipitation (RIP) assays were used to verify the direct binding of miR-873 on PD-L1. Furthermore, flow cytometry, mammosphere formation combined with nude mouse tumor xenograft model were carried out to examine the effects of miR-873/PD-L1 axis on the stemness of breast cancer cells. Finally, MTT assay was performed to determine the effects of miR-873/PD-L1 axis on drug resistance.
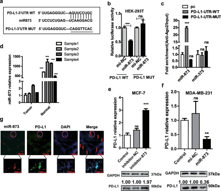
PD-L1 expression was positively correlated with the expression of stemness markers, and overexpression of PD-L1 contributed to chemoresistance and stemness-like properties in breast cancer cells via activating PI3K/Akt and ERK1/2 pathways. Mechanistically, miR-873 inhibited PD-L1 expression through directly binding to its 3'-untranslated region (UTR), and miR-873 attenuated the stemness and chemoresistance of breast cancer cells which was dependent on PD-L1 and the downstream PI3K/Akt and ERK1/2 signaling. Notably, the promotion of PD-L1 on the stemness and chemoresistance was enhanced by recombinant PD-1 (rPD-1), this effect was attenuated by PD-1/PD-L1 inhibitor.
miR-873/PD-L1 regulatory axis might serve as a therapeutic target to enhance the chemo-sensitivity and eliminate the stemness of breast cancer cells. FUND: This work was supported by the National Nature Science Foundation of China, No. 81702957, China Postdoctoral Science Foundation, No. 2017M620230, the Postdoctoral Research Funding Scheme of Jiangsu Province (2017), No. 1701197B, and the Priority Academic Program Development (PAPD) of Jiangsu Higher Education Institutions.
乳腺癌干细胞具有自我更新能力,并且对常规化疗具有抗性。PD-L1 可以促进乳腺癌干细胞中干性标志物(OCT4 和 Nanog)的表达。然而,PD-L1 调节乳腺癌细胞干性的机制以及 PD-L1 在乳腺癌细胞中的调节方式仍不清楚。
使用慢病毒感染构建稳定细胞系。评估了临床样本中 PD-L1 与干性标志物表达之间的相关性。此外,通过荧光素酶报告基因检测联合 RNA 荧光原位杂交(RNA-FISH)和 RNA 结合蛋白免疫沉淀(RIP)实验验证了 miR-873 与 PD-L1 的直接结合。进一步通过流式细胞术、与裸鼠肿瘤异种移植模型结合的类器官形成实验,研究了 miR-873/PD-L1 轴对乳腺癌细胞干性的影响。最后,通过 MTT 实验确定了 miR-873/PD-L1 轴对药物耐药性的影响。
PD-L1 的表达与干性标志物的表达呈正相关,PD-L1 的过表达通过激活 PI3K/Akt 和 ERK1/2 通路促进乳腺癌细胞的化疗耐药性和类干细胞特性。在机制上,miR-873 通过直接结合其 3'-UTR 抑制 PD-L1 的表达,miR-873 减弱乳腺癌细胞的干性和化疗耐药性是依赖于 PD-L1 和下游的 PI3K/Akt 和 ERK1/2 信号。值得注意的是,rPD-1(重组 PD-1)增强了 PD-L1 对干细胞和化疗耐药性的促进作用,PD-1/PD-L1 抑制剂减弱了这种作用。
miR-873/PD-L1 调控轴可能作为增强化疗敏感性和消除乳腺癌细胞干性的治疗靶点。
本工作得到了中国国家自然科学基金(No.81702957)、中国博士后科学基金(No.2017M620230)、江苏省博士后科研资助计划(No.1701197B)和江苏省高校优势学科建设工程的资助。