• 文献检索
  • 文档翻译
  • 深度研究
  • 学术资讯
  • Suppr Zotero 插件Zotero 插件
  • 邀请有礼
  • 套餐&价格
  • 历史记录
应用&插件
Suppr Zotero 插件Zotero 插件浏览器插件Mac 客户端Windows 客户端微信小程序
定价
高级版会员购买积分包购买API积分包
服务
文献检索文档翻译深度研究API 文档MCP 服务
关于我们
关于 Suppr公司介绍联系我们用户协议隐私条款
关注我们

Suppr 超能文献

核心技术专利:CN118964589B侵权必究
粤ICP备2023148730 号-1Suppr @ 2026

文献检索

告别复杂PubMed语法,用中文像聊天一样搜索,搜遍4000万医学文献。AI智能推荐,让科研检索更轻松。

立即免费搜索

文件翻译

保留排版,准确专业,支持PDF/Word/PPT等文件格式,支持 12+语言互译。

免费翻译文档

深度研究

AI帮你快速写综述,25分钟生成高质量综述,智能提取关键信息,辅助科研写作。

立即免费体验

首例同时携带 和 基因纯合突变的患者,表现为化脓性细菌感染、高 IgE 和持续 EBV 病毒血症。

First Case of Patient With Two Homozygous Mutations in and Genes Presenting With Pyogenic Bacterial Infections, Elevated IgE, and Persistent EBV Viremia.

机构信息

University Department of Pediatrics, Unit of Immune and Infectious Diseases, Childrens' Hospital Bambino Gesù, Rome, Italy.

Department of Systems Medicine, University of Rome Tor Vergata, Rome, Italy.

出版信息

Front Immunol. 2019 Feb 14;10:130. doi: 10.3389/fimmu.2019.00130. eCollection 2019.

DOI:10.3389/fimmu.2019.00130
PMID:30837984
原文链接:https://pmc.ncbi.nlm.nih.gov/articles/PMC6383679/
Abstract

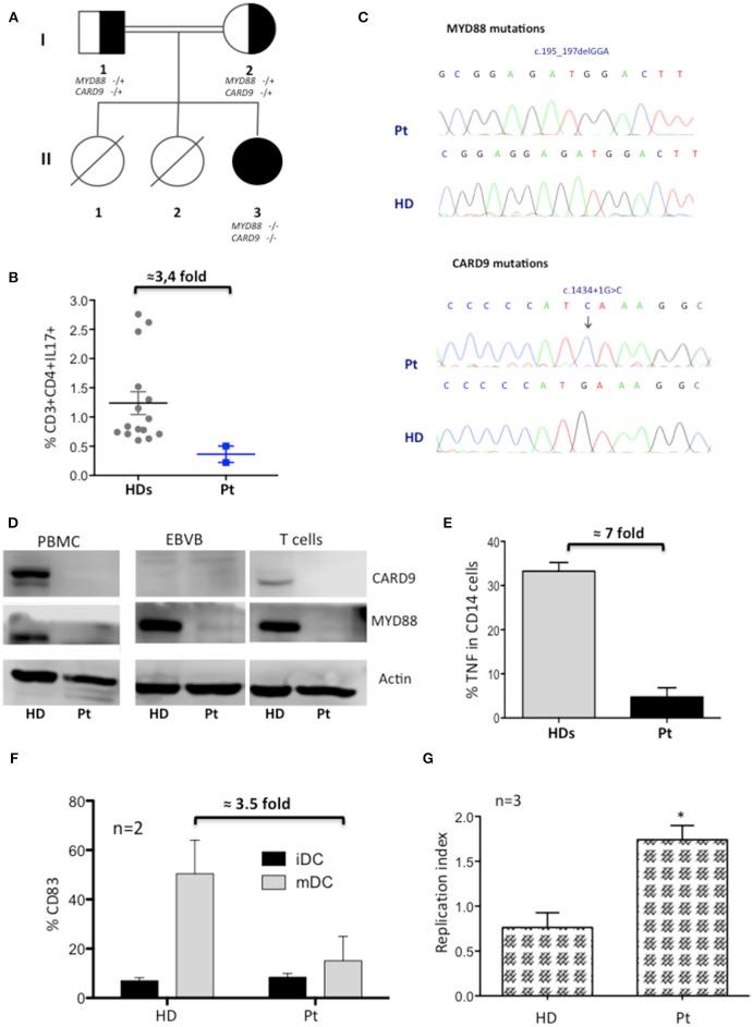
We described for the first time a female patient with the simultaneous presence of two homozygous mutations in and genes presenting with pyogenic bacterial infections, elevated IgE, and persistent EBV viremia. In addition to defective TLR/IL1R-signaling, we described novel functional alterations into the myeloid compartment. In particular, we demonstrated a defective production of reactive oxygen species exclusively in monocytes upon stimulation, the inability of immature mono-derived DCs (iDCs) to differentiate into mature DCs (mDCs) and the incapacity of mono-derived macrophages (MDMs) to resolve BCG infection . Our data do not provide any evidence for digenic inheritance in our patient, but rather for the association of two monogenic disorders. This case illustrates the importance of using next generation sequencing (NGS) to determine the most accurate and early diagnosis in atypical clinical and immunological phenotypes, and with particular concern in consanguineous families. Indeed, besides the increased susceptibility to recurrent invasive pyogenic bacterial infections due to MYD88 deficiency, the identification of mutations underline the risk of developing invasive fungal infections emphasizing the careful monitoring for the occurrence of fungal infection and the opportunity of long-term antifungal prophylaxis.

摘要

我们首次描述了一名女性患者同时存在 和 基因的两个纯合突变,表现为化脓性细菌感染、IgE 升高和持续 EBV 病毒血症。除了 TLR/IL1R 信号缺陷外,我们还描述了骨髓细胞中新型的功能改变。具体而言,我们证明了在 刺激下单核细胞中活性氧物质的产生缺陷,不成熟单核细胞衍生的 DC(iDC)无法分化为成熟 DC(mDC),单核细胞衍生的巨噬细胞(MDM)无法清除 BCG 感染。我们的数据不能为患者的双基因遗传提供任何证据,而只是两种单基因疾病的关联。该病例说明了使用下一代测序(NGS)在非典型临床和免疫表型中确定最准确和早期诊断的重要性,特别是在近亲家庭中。事实上,除了由于 MYD88 缺陷导致复发性侵袭性化脓性细菌感染的易感性增加外, 突变的鉴定强调了发生侵袭性真菌感染的风险,需要仔细监测真菌感染的发生,并提供长期抗真菌预防的机会。

https://cdn.ncbi.nlm.nih.gov/pmc/blobs/d30d/6383679/ae66f1227d0f/fimmu-10-00130-g0003.jpg
https://cdn.ncbi.nlm.nih.gov/pmc/blobs/d30d/6383679/f9644769a6b6/fimmu-10-00130-g0001.jpg
https://cdn.ncbi.nlm.nih.gov/pmc/blobs/d30d/6383679/9c4813843837/fimmu-10-00130-g0002.jpg
https://cdn.ncbi.nlm.nih.gov/pmc/blobs/d30d/6383679/ae66f1227d0f/fimmu-10-00130-g0003.jpg
https://cdn.ncbi.nlm.nih.gov/pmc/blobs/d30d/6383679/f9644769a6b6/fimmu-10-00130-g0001.jpg
https://cdn.ncbi.nlm.nih.gov/pmc/blobs/d30d/6383679/9c4813843837/fimmu-10-00130-g0002.jpg
https://cdn.ncbi.nlm.nih.gov/pmc/blobs/d30d/6383679/ae66f1227d0f/fimmu-10-00130-g0003.jpg

相似文献

1
First Case of Patient With Two Homozygous Mutations in and Genes Presenting With Pyogenic Bacterial Infections, Elevated IgE, and Persistent EBV Viremia.首例同时携带 和 基因纯合突变的患者,表现为化脓性细菌感染、高 IgE 和持续 EBV 病毒血症。
Front Immunol. 2019 Feb 14;10:130. doi: 10.3389/fimmu.2019.00130. eCollection 2019.
2
A homozygous CARD9 mutation in a family with susceptibility to fungal infections.一个对真菌感染易感的家族中的纯合CARD9突变。
N Engl J Med. 2009 Oct 29;361(18):1727-35. doi: 10.1056/NEJMoa0810719.
3
Chronic and Invasive Fungal Infections in a Family with CARD9 Deficiency.一例CARD9缺陷家族中的慢性侵袭性真菌感染
J Clin Immunol. 2016 Apr;36(3):204-9. doi: 10.1007/s10875-016-0255-8. Epub 2016 Mar 9.
4
Inherited CARD9 Deficiency: Invasive Disease Caused by Ascomycete Fungi in Previously Healthy Children and Adults.遗传性 CARD9 缺陷:先前健康的儿童和成人中由子囊菌引起的侵袭性疾病。
J Clin Immunol. 2018 Aug;38(6):656-693. doi: 10.1007/s10875-018-0539-2. Epub 2018 Aug 22.
5
Inherited CARD9 deficiency in otherwise healthy children and adults with Candida species-induced meningoencephalitis, colitis, or both.在其他方面健康的儿童和成人中,因念珠菌属诱发的脑膜脑炎、结肠炎或两者兼具而出现遗传性CARD9缺陷。
J Allergy Clin Immunol. 2015 Jun;135(6):1558-68.e2. doi: 10.1016/j.jaci.2014.12.1930. Epub 2015 Feb 19.
6
High frequencies of asymptomatic Epstein-Barr virus viremia in affected and unaffected individuals with CTLA4 mutations.CTLA4 突变患者及未受影响个体中无症状 EBV 血症的高频发生。
Clin Immunol. 2018 Oct;195:45-48. doi: 10.1016/j.clim.2018.07.012. Epub 2018 Jul 24.
7
CD27 deficiency is associated with combined immunodeficiency and persistent symptomatic EBV viremia.CD27 缺乏与联合免疫缺陷和持续症状性 EBV 病毒血症相关。
J Allergy Clin Immunol. 2012 Mar;129(3):787-793.e6. doi: 10.1016/j.jaci.2011.11.013. Epub 2011 Dec 24.
8
A Novel Pathogenic Variant in () Causing CARMIL2 Deficiency and EBV-Associated Smooth Muscle Tumors.一种新型致病性变异导致 () 肌钙蛋白微管相关蛋白 2 缺乏和 EBV 相关平滑肌肿瘤。
Front Immunol. 2020 Jun 18;11:884. doi: 10.3389/fimmu.2020.00884. eCollection 2020.
9
CD70 Deficiency Associated With Chronic Epstein-Barr Virus Infection, Recurrent Airway Infections and Severe Gingivitis in a 24-Year-Old Woman.CD70 缺陷与慢性 EBV 感染、复发性呼吸道感染和 24 岁女性严重牙龈炎相关。
Front Immunol. 2020 Aug 4;11:1593. doi: 10.3389/fimmu.2020.01593. eCollection 2020.
10
Early-Onset Invasive Infection Due to Corynespora cassiicola Associated with Compound Heterozygous CARD9 Mutations in a Colombian Patient.早发性侵袭性感染由 Corynespora cassiicola 引起,与哥伦比亚患者的 CARD9 复合杂合突变相关。
J Clin Immunol. 2018 Oct;38(7):794-803. doi: 10.1007/s10875-018-0549-0. Epub 2018 Sep 28.

引用本文的文献

1
Three Unrelated Patients of Roma Ethnicity from a Single Center Carrying the Same Deletion in Gene: A Founder Effect?来自单一中心的三名罗姆族无关患者在基因中携带相同缺失:是奠基者效应吗?
Life (Basel). 2024 Dec 28;15(1):20. doi: 10.3390/life15010020.
2
Humans with inherited MyD88 and IRAK-4 deficiencies are predisposed to hypoxemic COVID-19 pneumonia.遗传性 MyD88 和 IRAK-4 缺陷的人类易患低氧血症性 COVID-19 肺炎。
J Exp Med. 2023 May 1;220(5). doi: 10.1084/jem.20220170. Epub 2023 Mar 3.
3
Dendritic cells in inborn errors of immunity.

本文引用的文献

1
Primary immunodeficiency.原发性免疫缺陷
Allergy Asthma Clin Immunol. 2018 Sep 12;14(Suppl 2):61. doi: 10.1186/s13223-018-0290-5. eCollection 2018.
2
Hyper IgE syndromes: clinical and molecular characteristics.高免疫球蛋白 E 综合征:临床和分子特征。
Immunol Cell Biol. 2019 Apr;97(4):368-379. doi: 10.1111/imcb.12209. Epub 2018 Nov 19.
3
Inherited CARD9 Deficiency: Invasive Disease Caused by Ascomycete Fungi in Previously Healthy Children and Adults.遗传性 CARD9 缺陷:先前健康的儿童和成人中由子囊菌引起的侵袭性疾病。
先天性免疫缺陷中的树突状细胞。
Front Immunol. 2023 Jan 23;14:1080129. doi: 10.3389/fimmu.2023.1080129. eCollection 2023.
4
Recessive inborn errors of type I IFN immunity in children with COVID-19 pneumonia.儿童 COVID-19 肺炎中 I 型 IFN 免疫的隐性先天性缺陷。
J Exp Med. 2022 Aug 1;219(8). doi: 10.1084/jem.20220131. Epub 2022 Jun 16.
5
CARD9 Expression Pattern, Gene Dosage, and Immunodeficiency Phenotype Revisited.CARD9 表达模式、基因剂量与免疫缺陷表型再探。
J Clin Immunol. 2022 Feb;42(2):336-349. doi: 10.1007/s10875-021-01173-6. Epub 2021 Nov 17.
6
Anti-viral and pro-inflammatory functions of Toll-like receptors during gamma-herpesvirus infections.γ疱疹病毒感染期间 Toll 样受体的抗病毒和促炎功能。
Virol J. 2021 Nov 8;18(1):218. doi: 10.1186/s12985-021-01678-x.
7
Genetic Analysis of a Cohort of 275 Patients with Hyper-IgE Syndromes and/or Chronic Mucocutaneous Candidiasis.对 275 例高免疫球蛋白 E 综合征和/或慢性黏膜皮肤念珠菌病患者队列进行的遗传分析。
J Clin Immunol. 2021 Nov;41(8):1804-1838. doi: 10.1007/s10875-021-01086-4. Epub 2021 Aug 14.
8
Inborn errors of immunity with atopic phenotypes: A practical guide for allergists.具有特应性表型的先天性免疫缺陷:过敏症专科医生实用指南。
World Allergy Organ J. 2021 Feb 22;14(2):100513. doi: 10.1016/j.waojou.2021.100513. eCollection 2021 Feb.
9
All Patients With Common Variable Immunodeficiency Disorders (CVID) Should Be Routinely Offered Diagnostic Genetic Testing.所有患有常见变异免疫缺陷疾病(CVID)的患者都应常规接受诊断性基因检测。
Front Immunol. 2019 Nov 22;10:2678. doi: 10.3389/fimmu.2019.02678. eCollection 2019.
10
Chronic Intestinal Pseudo-Obstruction and Lymphoproliferative Syndrome as a Novel Phenotype Associated With Tetratricopeptide Repeat Domain 7A Deficiency.慢性肠道假性梗阻和淋巴组织增生综合征作为一种与四肽重复结构域 7A 缺陷相关的新型表型。
Front Immunol. 2019 Nov 7;10:2592. doi: 10.3389/fimmu.2019.02592. eCollection 2019.
J Clin Immunol. 2018 Aug;38(6):656-693. doi: 10.1007/s10875-018-0539-2. Epub 2018 Aug 22.
4
Human CARD9: A Critical Molecule of Fungal Immune Surveillance.人类 CARD9:真菌免疫监视的关键分子。
Front Immunol. 2018 Aug 6;9:1836. doi: 10.3389/fimmu.2018.01836. eCollection 2018.
5
Lessons learned from the study of human inborn errors of innate immunity.从人类先天性免疫固有错误研究中吸取的教训。
J Allergy Clin Immunol. 2019 Feb;143(2):507-527. doi: 10.1016/j.jaci.2018.07.013. Epub 2018 Aug 1.
6
Clinical Implications of Digenic Inheritance and Epistasis in Primary Immunodeficiency Disorders.双基因遗传和上位性在原发性免疫缺陷疾病中的临床意义
Front Immunol. 2018 Jan 26;8:1965. doi: 10.3389/fimmu.2017.01965. eCollection 2017.
7
International Union of Immunological Societies: 2017 Primary Immunodeficiency Diseases Committee Report on Inborn Errors of Immunity.国际免疫学联合会:2017 年原发性免疫缺陷疾病委员会关于免疫先天错误的报告。
J Clin Immunol. 2018 Jan;38(1):96-128. doi: 10.1007/s10875-017-0464-9. Epub 2017 Dec 11.
8
Extrapulmonary infection in patients with CARD9 deficiency.CARD9 缺陷患者的肺外感染。
JCI Insight. 2016 Oct 20;1(17):e89890. doi: 10.1172/jci.insight.89890.
9
Mechanistic Insights into the Role of C-Type Lectin Receptor/CARD9 Signaling in Human Antifungal Immunity.C型凝集素受体/CARD9信号通路在人类抗真菌免疫中作用的机制性见解
Front Cell Infect Microbiol. 2016 Apr 5;6:39. doi: 10.3389/fcimb.2016.00039. eCollection 2016.
10
PID in Disguise: Molecular Diagnosis of IRAK-4 Deficiency in an Adult Previously Misdiagnosed With Autosomal Dominant Hyper IgE Syndrome.伪装性 PID:曾被误诊为常染色体显性遗传高免疫球蛋白 E 综合征的成年患者 IRAK-4 缺陷的分子诊断。
J Clin Immunol. 2015 Nov;35(8):739-44. doi: 10.1007/s10875-015-0205-x. Epub 2015 Oct 15.