Medical Sciences Program, Faculty of Medicine, Chulalongkorn University, Bangkok 10330, Thailand.
Center of Excellence in Immunology and Immune-mediated Diseases, Department of Microbiology, Chulalongkorn University, Bangkok 10330, Thailand.
Int J Mol Sci. 2019 Mar 18;20(6):1354. doi: 10.3390/ijms20061354.
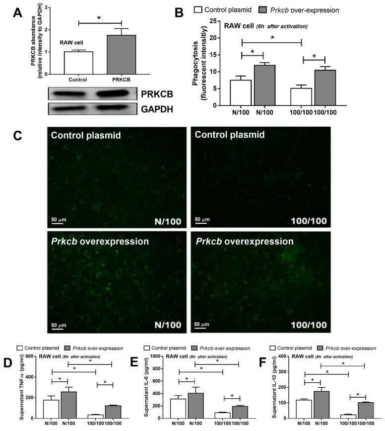
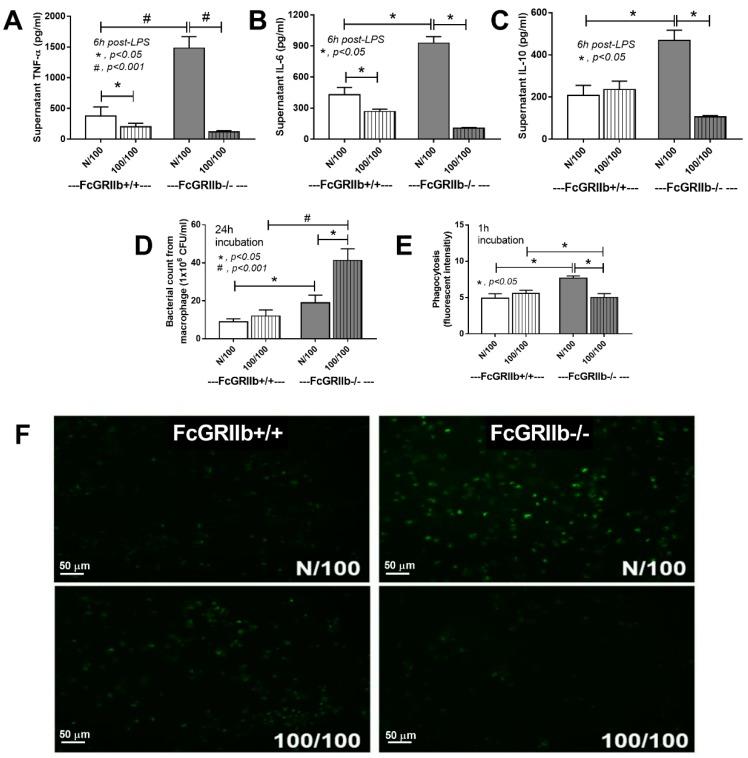
Dysfunction of FcGRIIb, the only inhibitory receptor of the FcGR family, is commonly found in the Asian population and is possibly responsible for the extreme endotoxin exhaustion in lupus. Here, the mechanisms of prominent endotoxin (LPS) tolerance in FcGRIIb-/- mice were explored on bone marrow-derived macrophages using phosphoproteomic analysis. As such, LPS tolerance decreased several phosphoproteins in the FcGRIIb-/- macrophage, including protein kinase C-β type II (PRKCB), which was associated with phagocytosis function. Overexpression of PRKCB attenuated LPS tolerance in RAW264.7 cells, supporting the role of this gene in LPS tolerance. In parallel, LPS tolerance in macrophages and in mice was attenuated by phorbol 12-myristate 13-acetate (PMA) administration. This treatment induced several protein kinase C families, including PRKCB. However, PMA attenuated the severity of mice with cecal ligation and puncture on LPS tolerance preconditioning in FcGRIIb-/- but not in wild-type cells. The significant reduction of PRKCB in the FcGRIIb-/- macrophage over wild-type cell possibly induced the more severe LPS-exhaustion and increased the infection susceptibility in FcGRIIb-/- mice. PMA induced PRKCB, improved LPS-tolerance, and attenuated sepsis severity, predominantly in FcGRIIb-/- mice. PRKCB enhancement might be a promising strategy to improve macrophage functions in lupus patients with LPS-tolerance from chronic infection.
FcGR 家族唯一的抑制性受体 FcGRIIb 功能障碍在亚洲人群中很常见,可能是狼疮患者内毒素极度耗竭的原因。在这里,使用磷酸化蛋白质组学分析研究了 FcGRIIb-/- 小鼠骨髓来源的巨噬细胞中明显内毒素 (LPS) 耐受的机制。因此,LPS 耐受降低了 FcGRIIb-/- 巨噬细胞中的几种磷酸化蛋白,包括与吞噬功能相关的蛋白激酶 C-β 型 II (PRKCB)。PRKCB 的过表达减弱了 RAW264.7 细胞中的 LPS 耐受,支持该基因在 LPS 耐受中的作用。同时,巨噬细胞和小鼠中的 LPS 耐受也被佛波醇 12-肉豆蔻酸 13-乙酸酯 (PMA) 处理减弱。这种处理诱导了几种蛋白激酶 C 家族,包括 PRKCB。然而,PMA 减弱了 FcGRIIb-/- 而非野生型细胞中 LPS 预处理对盲肠结扎和穿刺的严重程度。FcGRIIb-/- 巨噬细胞中 PRKCB 的显著减少可能导致更严重的 LPS 耗竭,并增加 FcGRIIb-/- 小鼠的感染易感性。PMA 诱导 PRKCB 增强,改善 LPS 耐受,并减轻脓毒症严重程度,主要在 FcGRIIb-/- 小鼠中。PRKCB 增强可能是改善狼疮患者因慢性感染导致 LPS 耐受的巨噬细胞功能的一种有前途的策略。