• 文献检索
  • 文档翻译
  • 深度研究
  • 学术资讯
  • Suppr Zotero 插件Zotero 插件
  • 邀请有礼
  • 套餐&价格
  • 历史记录
应用&插件
Suppr Zotero 插件Zotero 插件浏览器插件Mac 客户端Windows 客户端微信小程序
定价
高级版会员购买积分包购买API积分包
服务
文献检索文档翻译深度研究API 文档MCP 服务
关于我们
关于 Suppr公司介绍联系我们用户协议隐私条款
关注我们

Suppr 超能文献

核心技术专利:CN118964589B侵权必究
粤ICP备2023148730 号-1Suppr @ 2026

文献检索

告别复杂PubMed语法,用中文像聊天一样搜索,搜遍4000万医学文献。AI智能推荐,让科研检索更轻松。

立即免费搜索

文件翻译

保留排版,准确专业,支持PDF/Word/PPT等文件格式,支持 12+语言互译。

免费翻译文档

深度研究

AI帮你快速写综述,25分钟生成高质量综述,智能提取关键信息,辅助科研写作。

立即免费体验

锂通过激活 mTORC2/蛋白激酶 B 通路改善小管间质损伤。

Lithium ameliorates tubule-interstitial injury through activation of the mTORC2/protein kinase B pathway.

机构信息

Instituto de Biofísica Carlos Chagas Filho, Universidade Federal do Rio de Janeiro, Rio de Janeiro, RJ, Brazil.

Instituto Superior de Ciências Biomédicas, Universidade Estadual do Ceará, Fortaleza, CE, Brazil.

出版信息

PLoS One. 2019 Apr 19;14(4):e0215871. doi: 10.1371/journal.pone.0215871. eCollection 2019.

DOI:10.1371/journal.pone.0215871
PMID:31002704
原文链接:https://pmc.ncbi.nlm.nih.gov/articles/PMC6474631/
Abstract

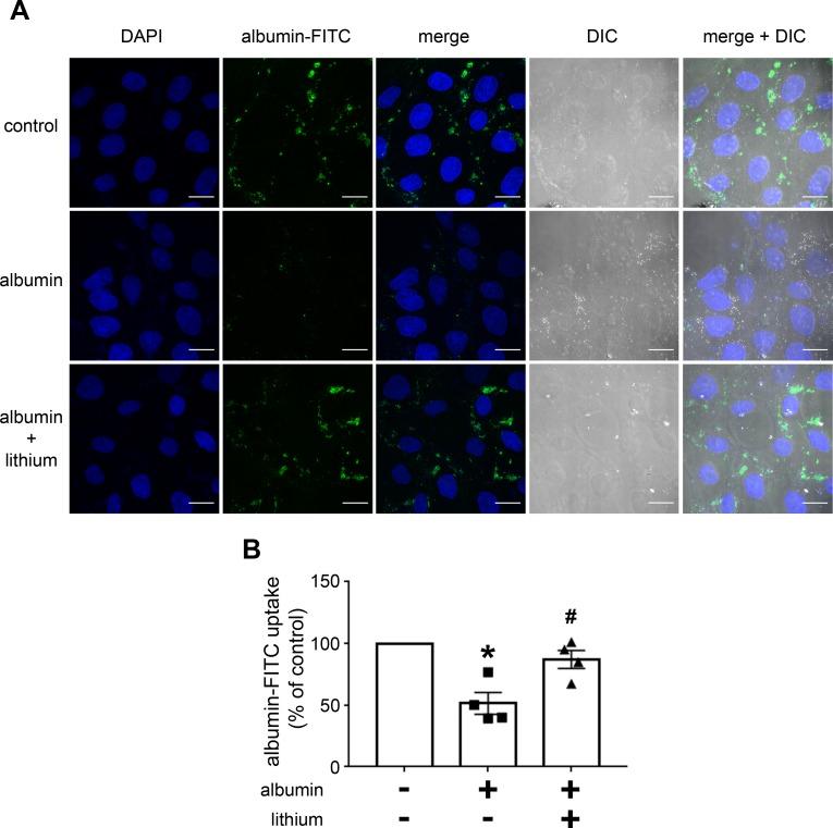
Tubule-interstitial injury (TII) is a critical step in the progression of renal disease. It has been proposed that changes in proximal tubule (PT) albumin endocytosis plays an important role in the development of TII. Some reports have shown protective effects of lithium on kidney injury animal models that was correlated to proteinuria. We tested the hypothesis that lithium treatment ameliorates the development of TII due to changes in albumin endocytosis. Two experimental models were used: (1) TII induced by albumin overload in an animal model; (2) LLC-PK1 cells, a PT cell line. Lithium treatment ameliorates TII induced by albumin overload measured by (1) proteinuria; (2) collagen deposition; (3) area of tubule-interstitial space, and (4) macrophage infiltration. Lithium treatment increased mTORC2 activity leading to the phosphorylation of protein kinase B (PKB) at Ser473 and its activation. This mechanism enhanced albumin endocytosis in PT cells, which decreased the proteinuria observed in TII induced by albumin overload. This effect did not involve changes in the expression of megalin, a PT albumin receptor. In addition, activation of this pathway decreased apoptosis in LLC-PK1 cells, a PT cell line, induced by higher albumin concentration, similar to that found in pathophysiologic conditions. Our results indicate that the protective role of lithium treatment on TII induced by albumin overload involves an increase in PT albumin endocytosis due to activation of the mTORC2/PKB pathway. These results open new possibilities in understanding the effects of lithium on the progression of renal disease.

摘要

肾小管间质损伤(Tubule-interstitial injury,TII)是肾脏疾病进展的关键步骤。有人提出,近端肾小管(PT)白蛋白内吞作用的变化在 TII 的发展中起着重要作用。一些报告显示,锂对肾病动物模型具有保护作用,这种作用与蛋白尿有关。我们检验了这样一个假设,即锂治疗通过改变白蛋白内吞作用来改善 TII 的发展。我们使用了两种实验模型:(1)白蛋白过载诱导的动物模型中的 TII;(2)LLC-PK1 细胞,一种 PT 细胞系。锂治疗改善了白蛋白过载诱导的 TII,表现在:(1)蛋白尿;(2)胶原沉积;(3)肾小管间质空间面积;(4)巨噬细胞浸润。锂治疗增加了 mTORC2 活性,导致蛋白激酶 B(protein kinase B,PKB)在丝氨酸 473 位磷酸化并激活。这种机制增强了 PT 细胞的白蛋白内吞作用,从而减少了白蛋白过载诱导的 TII 中的蛋白尿。这种作用不涉及 PT 白蛋白受体 megalin 的表达变化。此外,该途径的激活降低了 LLC-PK1 细胞(一种 PT 细胞系)在更高白蛋白浓度下诱导的细胞凋亡,与在病理生理条件下观察到的相似。我们的结果表明,锂治疗对白蛋白过载诱导的 TII 的保护作用涉及 mTORC2/PKB 途径的激活导致 PT 白蛋白内吞作用的增加。这些结果为理解锂对肾脏疾病进展的影响开辟了新的可能性。

https://cdn.ncbi.nlm.nih.gov/pmc/blobs/555c/6474631/605a905e4ea7/pone.0215871.g008.jpg
https://cdn.ncbi.nlm.nih.gov/pmc/blobs/555c/6474631/1b2feb17fee3/pone.0215871.g001.jpg
https://cdn.ncbi.nlm.nih.gov/pmc/blobs/555c/6474631/106b4b2970a7/pone.0215871.g002.jpg
https://cdn.ncbi.nlm.nih.gov/pmc/blobs/555c/6474631/87e8a4713535/pone.0215871.g003.jpg
https://cdn.ncbi.nlm.nih.gov/pmc/blobs/555c/6474631/eb2bf8f53176/pone.0215871.g004.jpg
https://cdn.ncbi.nlm.nih.gov/pmc/blobs/555c/6474631/18c73222cbe1/pone.0215871.g005.jpg
https://cdn.ncbi.nlm.nih.gov/pmc/blobs/555c/6474631/e52ecf529f76/pone.0215871.g006.jpg
https://cdn.ncbi.nlm.nih.gov/pmc/blobs/555c/6474631/4afd760cf6ba/pone.0215871.g007.jpg
https://cdn.ncbi.nlm.nih.gov/pmc/blobs/555c/6474631/605a905e4ea7/pone.0215871.g008.jpg
https://cdn.ncbi.nlm.nih.gov/pmc/blobs/555c/6474631/1b2feb17fee3/pone.0215871.g001.jpg
https://cdn.ncbi.nlm.nih.gov/pmc/blobs/555c/6474631/106b4b2970a7/pone.0215871.g002.jpg
https://cdn.ncbi.nlm.nih.gov/pmc/blobs/555c/6474631/87e8a4713535/pone.0215871.g003.jpg
https://cdn.ncbi.nlm.nih.gov/pmc/blobs/555c/6474631/eb2bf8f53176/pone.0215871.g004.jpg
https://cdn.ncbi.nlm.nih.gov/pmc/blobs/555c/6474631/18c73222cbe1/pone.0215871.g005.jpg
https://cdn.ncbi.nlm.nih.gov/pmc/blobs/555c/6474631/e52ecf529f76/pone.0215871.g006.jpg
https://cdn.ncbi.nlm.nih.gov/pmc/blobs/555c/6474631/4afd760cf6ba/pone.0215871.g007.jpg
https://cdn.ncbi.nlm.nih.gov/pmc/blobs/555c/6474631/605a905e4ea7/pone.0215871.g008.jpg

相似文献

1
Lithium ameliorates tubule-interstitial injury through activation of the mTORC2/protein kinase B pathway.锂通过激活 mTORC2/蛋白激酶 B 通路改善小管间质损伤。
PLoS One. 2019 Apr 19;14(4):e0215871. doi: 10.1371/journal.pone.0215871. eCollection 2019.
2
Megalin-mediated albumin endocytosis in renal proximal tubules is involved in the antiproteinuric effect of angiotensin II type 1 receptor blocker in a subclinical acute kidney injury animal model.在亚临床急性肾损伤动物模型中,血管紧张素 II 型 1 型受体阻滞剂的抗蛋白尿作用涉及近端肾小管的 megalin 介导的白蛋白内吞作用。
Biochim Biophys Acta Gen Subj. 2021 Sep;1865(9):129950. doi: 10.1016/j.bbagen.2021.129950. Epub 2021 Jun 16.
3
PKB is a central molecule in the modulation of Na-ATPase activity by albumin in renal proximal tubule cells.PKB 是白蛋白调节肾近端小管细胞 Na-ATP 酶活性的中心分子。
Arch Biochem Biophys. 2019 Oct 15;674:108115. doi: 10.1016/j.abb.2019.108115. Epub 2019 Sep 24.
4
Albumin Expands Albumin Reabsorption Capacity in Proximal Tubule Epithelial Cells through a Positive Feedback Loop between AKT and Megalin.白蛋白通过 AKT 和巨球蛋白之间的正反馈循环扩大近端肾小管上皮细胞对白蛋白的重吸收能力。
Int J Mol Sci. 2022 Jan 13;23(2):848. doi: 10.3390/ijms23020848.
5
High glucose reduces megalin-mediated albumin endocytosis in renal proximal tubule cells through protein kinase B -GlcNAcylation.高葡萄糖通过蛋白激酶 B-GlcNAcylation 减少肾近端小管细胞中 megalin 介导的白蛋白内吞作用。
J Biol Chem. 2018 Jul 20;293(29):11388-11400. doi: 10.1074/jbc.RA117.001337. Epub 2018 Jun 5.
6
Increased megalin expression in early type 2 diabetes: role of insulin-signaling pathways.早期 2 型糖尿病中 megalin 表达增加:胰岛素信号通路的作用。
Am J Physiol Renal Physiol. 2018 Nov 1;315(5):F1191-F1207. doi: 10.1152/ajprenal.00210.2018. Epub 2018 Jun 27.
7
IL-4 Receptor α Chain Protects the Kidney Against Tubule-Interstitial Injury Induced by Albumin Overload.白细胞介素-4受体α链可保护肾脏免受白蛋白超载诱导的肾小管间质损伤。
Front Physiol. 2020 Feb 27;11:172. doi: 10.3389/fphys.2020.00172. eCollection 2020.
8
The angiotensin II/type 1 angiotensin II receptor pathway is implicated in the dysfunction of albumin endocytosis in renal proximal tubule epithelial cells induced by high glucose levels.血管紧张素 II/1 型血管紧张素受体途径与高糖诱导的肾近端小管上皮细胞白蛋白内吞功能障碍有关。
Biochim Biophys Acta Gen Subj. 2024 Oct;1868(10):130684. doi: 10.1016/j.bbagen.2024.130684. Epub 2024 Jul 29.
9
Surface megalin expression is a target to the inhibitory effect of bradykinin on the renal albumin endocytosis.表面 megalin 表达是缓激肽抑制肾脏白蛋白内吞作用的靶点。
Peptides. 2021 Dec;146:170646. doi: 10.1016/j.peptides.2021.170646. Epub 2021 Sep 6.
10
Akt Links Insulin Signaling to Albumin Endocytosis in Proximal Tubule Epithelial Cells.Akt将胰岛素信号与近端肾小管上皮细胞中的白蛋白内吞作用联系起来。
PLoS One. 2015 Oct 14;10(10):e0140417. doi: 10.1371/journal.pone.0140417. eCollection 2015.

引用本文的文献

1
Downregulation of Akt induces proximal tubule epithelial cell apoptosis via Foxo-1-BIM pathway in proteinuric states.在蛋白尿状态下,Akt的下调通过Foxo-1-BIM途径诱导近端肾小管上皮细胞凋亡。
Res Sq. 2025 Apr 25:rs.3.rs-6234375. doi: 10.21203/rs.3.rs-6234375/v1.
2
Emerging roles of proximal tubular endocytosis in renal fibrosis.近端肾小管内吞作用在肾纤维化中的新作用
Front Cell Dev Biol. 2023 Sep 20;11:1235716. doi: 10.3389/fcell.2023.1235716. eCollection 2023.
3
Rapamycin treatment induces tubular proteinuria: role of megalin-mediated protein reabsorption.

本文引用的文献

1
Podocyte GSK3 is an evolutionarily conserved critical regulator of kidney function.足细胞 GSK3 是肾脏功能的一个进化上保守的关键调节因子。
Nat Commun. 2019 Jan 24;10(1):403. doi: 10.1038/s41467-018-08235-1.
2
-GlcNAcylation reduces proximal tubule protein reabsorption and promotes proteinuria in spontaneously hypertensive rats.-GlcNAcylation 减少自发性高血压大鼠近端小管蛋白重吸收并促进蛋白尿。
J Biol Chem. 2018 Aug 17;293(33):12749-12758. doi: 10.1074/jbc.RA118.001746. Epub 2018 Jun 28.
3
High glucose reduces megalin-mediated albumin endocytosis in renal proximal tubule cells through protein kinase B -GlcNAcylation.
雷帕霉素治疗可诱导肾小管蛋白尿:巨膜蛋白介导的蛋白质重吸收的作用
Front Pharmacol. 2023 Jul 7;14:1194816. doi: 10.3389/fphar.2023.1194816. eCollection 2023.
4
Lithium in Cancer Therapy: Friend or Foe?锂在癌症治疗中:是友是敌?
Cancers (Basel). 2023 Feb 8;15(4):1095. doi: 10.3390/cancers15041095.
5
Albumin Expands Albumin Reabsorption Capacity in Proximal Tubule Epithelial Cells through a Positive Feedback Loop between AKT and Megalin.白蛋白通过 AKT 和巨球蛋白之间的正反馈循环扩大近端肾小管上皮细胞对白蛋白的重吸收能力。
Int J Mol Sci. 2022 Jan 13;23(2):848. doi: 10.3390/ijms23020848.
6
High Doses of Essential Oil of Induces Renal Tubular Damage.高剂量的[精油名称未给出]精油会导致肾小管损伤。
Plants (Basel). 2021 Jul 9;10(7):1400. doi: 10.3390/plants10071400.
7
Oxidized Albumin as a Mediator of Kidney Disease.氧化白蛋白作为肾脏疾病的介质
Antioxidants (Basel). 2021 Mar 8;10(3):404. doi: 10.3390/antiox10030404.
8
IL-4 Receptor α Chain Protects the Kidney Against Tubule-Interstitial Injury Induced by Albumin Overload.白细胞介素-4受体α链可保护肾脏免受白蛋白超载诱导的肾小管间质损伤。
Front Physiol. 2020 Feb 27;11:172. doi: 10.3389/fphys.2020.00172. eCollection 2020.
高葡萄糖通过蛋白激酶 B-GlcNAcylation 减少肾近端小管细胞中 megalin 介导的白蛋白内吞作用。
J Biol Chem. 2018 Jul 20;293(29):11388-11400. doi: 10.1074/jbc.RA117.001337. Epub 2018 Jun 5.
4
Lithium Inhibits GSK3β Activity via Two Different Signaling Pathways in Neurons After Spinal Cord Injury.脊髓损伤后,锂通过两种不同的信号通路抑制神经元中的 GSK3β 活性。
Neurochem Res. 2018 Apr;43(4):848-856. doi: 10.1007/s11064-018-2488-9. Epub 2018 Feb 5.
5
Cellular and molecular pathways of renal repair after acute kidney injury.急性肾损伤后肾脏修复的细胞和分子途径。
Kidney Int. 2018 Jan;93(1):27-40. doi: 10.1016/j.kint.2017.07.030.
6
The use of lithium for the treatment of bipolar disorder: Recommendations from clinical practice guidelines.锂盐用于双相情感障碍治疗:临床实践指南推荐意见
J Affect Disord. 2017 Aug 1;217:266-280. doi: 10.1016/j.jad.2017.03.052. Epub 2017 Mar 27.
7
AKT/PKB Signaling: Navigating the Network.AKT/蛋白激酶B信号传导:探索该网络
Cell. 2017 Apr 20;169(3):381-405. doi: 10.1016/j.cell.2017.04.001.
8
Effect of lithium on ventricular remodelling in infarcted rats via the Akt/mTOR signalling pathways.锂通过Akt/mTOR信号通路对梗死大鼠心室重构的影响。
Biosci Rep. 2017 Mar 27;37(2). doi: 10.1042/BSR20160257. Print 2017 Apr 28.
9
Macrophage Phenotype in Kidney Injury and Repair.巨噬细胞表型在肾损伤和修复中的作用。
Kidney Dis (Basel). 2015 Sep;1(2):138-46. doi: 10.1159/000431214. Epub 2015 Aug 7.
10
What we need to know about the effect of lithium on the kidney.我们需要了解锂对肾脏的影响。
Am J Physiol Renal Physiol. 2016 Dec 1;311(6):F1168-F1171. doi: 10.1152/ajprenal.00145.2016. Epub 2016 Apr 27.