• 文献检索
  • 文档翻译
  • 深度研究
  • 学术资讯
  • Suppr Zotero 插件Zotero 插件
  • 邀请有礼
  • 套餐&价格
  • 历史记录
应用&插件
Suppr Zotero 插件Zotero 插件浏览器插件Mac 客户端Windows 客户端微信小程序
定价
高级版会员购买积分包购买API积分包
服务
文献检索文档翻译深度研究API 文档MCP 服务
关于我们
关于 Suppr公司介绍联系我们用户协议隐私条款
关注我们

Suppr 超能文献

核心技术专利:CN118964589B侵权必究
粤ICP备2023148730 号-1Suppr @ 2026

文献检索

告别复杂PubMed语法,用中文像聊天一样搜索,搜遍4000万医学文献。AI智能推荐,让科研检索更轻松。

立即免费搜索

文件翻译

保留排版,准确专业,支持PDF/Word/PPT等文件格式,支持 12+语言互译。

免费翻译文档

深度研究

AI帮你快速写综述,25分钟生成高质量综述,智能提取关键信息,辅助科研写作。

立即免费体验

具有原位破乳与分离功能的油/水混合物分离器的3D打印

3D Printing of an Oil/Water Mixture Separator with In Situ Demulsification and Separation.

作者信息

Yan Changyou, Ma Shuanhong, Ji Zhongying, Guo Yuxiong, Liu Zhilu, Zhang Xiaoqin, Wang Xiaolong

机构信息

State Key Laboratory of Solid Lubrication, Lanzhou Institute of Chemical Physics, Chinese Academy of Sciences, Lanzhou 730000, China.

Center of Materials Science and Optoelectronics Engineering, University of Chinese Academy of Sciences, Beijing 100039, China.

出版信息

Polymers (Basel). 2019 May 1;11(5):774. doi: 10.3390/polym11050774.

DOI:10.3390/polym11050774
PMID:31052425
原文链接:https://pmc.ncbi.nlm.nih.gov/articles/PMC6571658/
Abstract

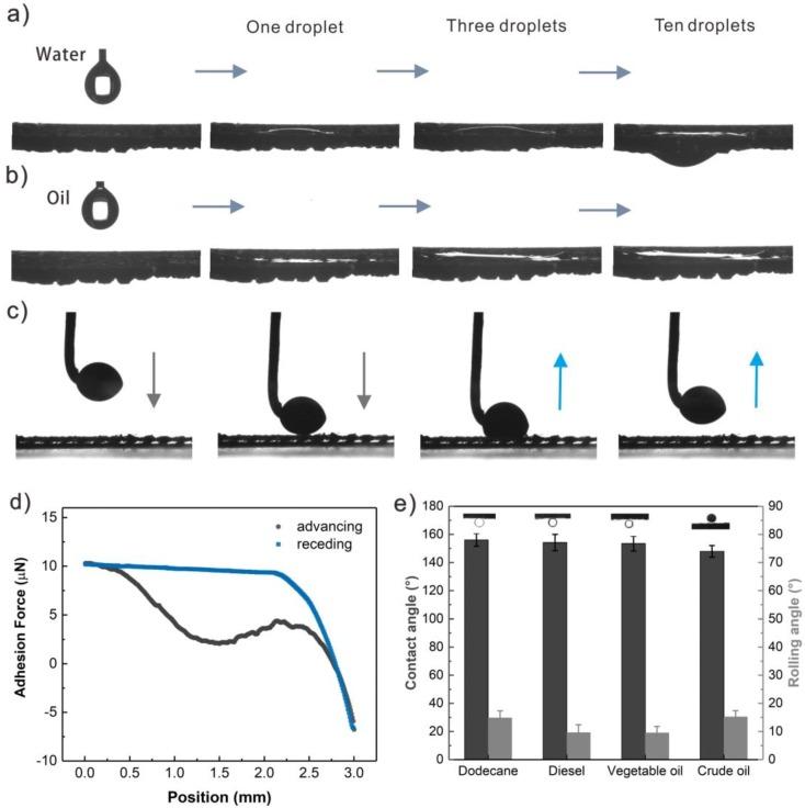
Currently, many meshes, membranes, and fabrics with extreme wettability of superhydrophobicity/superoleophilicity, or superhydrophilicity and underwater superoleophobicity are promising candidates for oil/water mixture separation. Nevertheless, a facile yet effective way to design and fabricate porous mesh still remains challenging. In this work, fused deposition modeling (FDM) 3D printing of Fe/polylactic acid (PLA) composites was employed to fabricate superhydrophilic and underwater superoleophobic mesh (S-USM) with hydrogel coatings via the surface polymerization of Fe(II)-mediated redox reaction. In addition, salt of aluminum chloride was incorporated within the hydrogel coating, which was attributed to strengthening the demulsification of oil-in-water emulsions, resulting in efficient separation of oil-in-water mixtures. The S-USM was efficient for a wide range of oil-in-water mixtures, such as dodecane, diesel, vegetable oil, and even crude oil, with a separation efficiency of up to 85%. In this study, the flexible design and fabrication of 3D printing were used for the facile creation of spherical oil skimmers with hydrogel coatings that were capable of removing the floating oil. Most importantly, this work is expected to promote post-treatment processes using 3D printing as a new manufacturing technology and, in this way, a series of devices of specific shape and function will be expanded to satisfy desired requirements and bring great convenience to personal life.

摘要

目前,许多具有超疏水/超亲油或超亲水及水下超疏油极端润湿性的网、膜和织物是油水混合物分离的有前景的候选材料。然而,设计和制造多孔网的简便而有效的方法仍然具有挑战性。在这项工作中,采用铁/聚乳酸(PLA)复合材料的熔融沉积建模(FDM)3D打印,通过铁(II)介导的氧化还原反应的表面聚合来制备具有水凝胶涂层的超亲水和水下超疏油网(S-USM)。此外,在水凝胶涂层中加入了氯化铝盐,这归因于增强了水包油乳液的破乳作用,从而实现了水包油混合物的高效分离。S-USM对多种水包油混合物,如十二烷、柴油、植物油甚至原油都有效,分离效率高达85%。在本研究中,3D打印的灵活设计和制造被用于轻松创建具有水凝胶涂层的球形撇油器,该撇油器能够去除浮油。最重要的是,这项工作有望推动将3D打印作为一种新的制造技术用于后处理过程,通过这种方式,一系列具有特定形状和功能的设备将得到扩展,以满足所需要求并给个人生活带来极大便利。

https://cdn.ncbi.nlm.nih.gov/pmc/blobs/0edd/6571658/15b2d5840ac3/polymers-11-00774-g006.jpg
https://cdn.ncbi.nlm.nih.gov/pmc/blobs/0edd/6571658/90c833dfa2aa/polymers-11-00774-sch001.jpg
https://cdn.ncbi.nlm.nih.gov/pmc/blobs/0edd/6571658/0f227f408b17/polymers-11-00774-g001.jpg
https://cdn.ncbi.nlm.nih.gov/pmc/blobs/0edd/6571658/a0202ab90dd4/polymers-11-00774-g002.jpg
https://cdn.ncbi.nlm.nih.gov/pmc/blobs/0edd/6571658/380714937737/polymers-11-00774-g003.jpg
https://cdn.ncbi.nlm.nih.gov/pmc/blobs/0edd/6571658/b9ec9b0bf035/polymers-11-00774-g004.jpg
https://cdn.ncbi.nlm.nih.gov/pmc/blobs/0edd/6571658/482e733f5fc0/polymers-11-00774-g005.jpg
https://cdn.ncbi.nlm.nih.gov/pmc/blobs/0edd/6571658/15b2d5840ac3/polymers-11-00774-g006.jpg
https://cdn.ncbi.nlm.nih.gov/pmc/blobs/0edd/6571658/90c833dfa2aa/polymers-11-00774-sch001.jpg
https://cdn.ncbi.nlm.nih.gov/pmc/blobs/0edd/6571658/0f227f408b17/polymers-11-00774-g001.jpg
https://cdn.ncbi.nlm.nih.gov/pmc/blobs/0edd/6571658/a0202ab90dd4/polymers-11-00774-g002.jpg
https://cdn.ncbi.nlm.nih.gov/pmc/blobs/0edd/6571658/380714937737/polymers-11-00774-g003.jpg
https://cdn.ncbi.nlm.nih.gov/pmc/blobs/0edd/6571658/b9ec9b0bf035/polymers-11-00774-g004.jpg
https://cdn.ncbi.nlm.nih.gov/pmc/blobs/0edd/6571658/482e733f5fc0/polymers-11-00774-g005.jpg
https://cdn.ncbi.nlm.nih.gov/pmc/blobs/0edd/6571658/15b2d5840ac3/polymers-11-00774-g006.jpg

相似文献

1
3D Printing of an Oil/Water Mixture Separator with In Situ Demulsification and Separation.具有原位破乳与分离功能的油/水混合物分离器的3D打印
Polymers (Basel). 2019 May 1;11(5):774. doi: 10.3390/polym11050774.
2
Hygro-responsive, Photo-decomposed Superoleophobic/Superhydrophilic Coating for On-Demand Oil-Water Separation.用于按需油水分离的湿度响应、光分解超疏油/超亲水涂层
ACS Appl Mater Interfaces. 2021 Jul 28;13(29):35142-35152. doi: 10.1021/acsami.1c08500. Epub 2021 Jul 19.
3
Preparation of Superhydrophilic and Underwater Superoleophobic Nanofiber-Based Meshes from Waste Glass for Multifunctional Oil/Water Separation.由废玻璃制备超亲水水下超疏油纳米纤维基网用于多功能油水分离。
Small. 2017 May;13(19). doi: 10.1002/smll.201700391. Epub 2017 Mar 17.
4
Superhydrophilic and Underwater Superoleophobic Copper Mesh Coated with Bamboo Cellulose Hydrogel for Efficient Oil/Water Separation.涂覆竹纤维素水凝胶的超亲水和水下超疏油铜网用于高效油水分离。
Polymers (Basel). 2023 Dec 19;16(1):14. doi: 10.3390/polym16010014.
5
Fabrication of superhydrophilic-underwater superoleophobic inorganic anti-corrosive membranes for high-efficiency oil/water separation.用于高效油水分离的超亲水-水下超疏油无机防腐膜的制备
Phys Chem Chem Phys. 2016 Jan 14;18(2):1317-25. doi: 10.1039/c5cp06305a.
6
Air superhydrophilic-superoleophobic SiO-based coatings for recoverable oil/water separation mesh with high flux and mechanical stability.具有高通量和机械稳定性的可回收油水分离网用空气超亲水-超疏油 SiO2 基涂层。
J Colloid Interface Sci. 2021 Oct 15;600:118-126. doi: 10.1016/j.jcis.2021.05.004. Epub 2021 May 5.
7
Kraft Mesh Origami for Efficient Oil-Water Separation.用于高效油水分离的 Kraft 网状折纸
Langmuir. 2019 Jan 22;35(3):815-823. doi: 10.1021/acs.langmuir.8b03541. Epub 2019 Jan 7.
8
Intelligent Coatings with Controlled Wettability for Oil-Water Separation.用于油水分离的具有可控润湿性的智能涂层。
Nanomaterials (Basel). 2022 Sep 8;12(18):3120. doi: 10.3390/nano12183120.
9
Bioinspired superoleophobic/superhydrophilic functionalized cotton for efficient separation of immiscible oil-water mixtures and oil-water emulsions.受生物启发的超疏油/超亲水性功能化棉,用于高效分离不混溶的油水混合物和油水乳液。
J Colloid Interface Sci. 2019 Jul 15;548:123-130. doi: 10.1016/j.jcis.2019.04.031. Epub 2019 Apr 11.
10
Protonated cross-linkable nanocomposite coatings with outstanding underwater superoleophobic and anti-viscous oil-fouling properties for crude oil/water separation.具有出色水下超疏油和抗粘性油污性能的质子化可交联纳米复合涂层用于原油/水分离。
J Hazard Mater. 2022 Aug 15;436:129129. doi: 10.1016/j.jhazmat.2022.129129. Epub 2022 May 11.

引用本文的文献

1
Membranes for Oil/Water Separation: A Review.用于油水分离的膜:综述
Adv Mater Interfaces. 2022 Sep 22;9(27). doi: 10.1002/admi.202200557.
2
3D-printed monolithic biofilters based on a polylactic acid (PLA) - hydroxyapatite (HAp) composite for heavy metal removal from an aqueous medium.基于聚乳酸(PLA)-羟基磷灰石(HAp)复合材料的3D打印整体式生物滤器,用于从水介质中去除重金属。
RSC Adv. 2021 Oct 1;11(51):32408-32418. doi: 10.1039/d1ra05202k. eCollection 2021 Sep 27.
3
Bioactive hydrogel coatings of complex substrates using diffusion-mediated redox initiation.

本文引用的文献

1
Thermo-Responsive Cellulose-Based Material with Switchable Wettability for Controllable Oil/Water Separation.具有可切换润湿性的热响应性纤维素基材料用于可控油水分离。
Polymers (Basel). 2018 May 28;10(6):592. doi: 10.3390/polym10060592.
2
Co-Deposition of a Hydrogel/Calcium Phosphate Hybrid Layer on 3D Printed Poly(Lactic Acid) Scaffolds via Dip Coating: Towards Automated Biomaterials Fabrication.通过浸涂法在3D打印聚乳酸支架上共沉积水凝胶/磷酸钙杂化层:迈向自动化生物材料制造
Polymers (Basel). 2018 Mar 7;10(3):275. doi: 10.3390/polym10030275.
3
Novel Polymer Material for Efficiently Removing Methylene Blue, Cu(II) and Emulsified Oil Droplets from Water Simultaneously.
使用扩散介导的氧化还原引发对复杂基底的生物活性水凝胶涂层。
J Mater Chem B. 2020 May 21;8(19):4289-4298. doi: 10.1039/d0tb00055h. Epub 2020 Apr 23.
4
Recent Advances in Bioinspired Gel Surfaces with Superwettability and Special Adhesion.具有超润湿性和特殊粘附性的仿生凝胶表面的最新进展
Adv Sci (Weinh). 2019 Jul 22;6(18):1900996. doi: 10.1002/advs.201900996. eCollection 2019 Sep 18.
用于同时高效去除水中亚甲基蓝、铜(II)和乳化油滴的新型聚合物材料。
Polymers (Basel). 2018 Dec 15;10(12):1393. doi: 10.3390/polym10121393.
4
Cost-Effective, Highly Selective and Environmentally Friendly Superhydrophobic Absorbent from Cigarette Filters for Oil Spillage Clean up.用于溢油清理的、具有成本效益、高选择性且环保的香烟过滤嘴超疏水吸油剂。
Polymers (Basel). 2018 Oct 5;10(10):1101. doi: 10.3390/polym10101101.
5
MgAl-Layered-Double-Hydroxide/Sepiolite Composite Membrane for High-Performance Water Treatment Based on Layer-by-Layer Hierarchical Architectures.基于逐层分级结构的用于高性能水处理的镁铝层状双氢氧化物/海泡石复合膜
Polymers (Basel). 2019 Mar 20;11(3):525. doi: 10.3390/polym11030525.
6
Facile Fabrication of Magnetic, Durable and Superhydrophobic Cotton for Efficient Oil/Water Separation.用于高效油水分离的磁性、耐用且超疏水棉的简易制备
Polymers (Basel). 2019 Mar 7;11(3):442. doi: 10.3390/polym11030442.
7
Study on Demulsification-Flocculation Mechanism of Oil-Water Emulsion in Produced Water from Alkali/Surfactant/Polymer Flooding.碱/表面活性剂/聚合物驱采出水中油包水乳状液破乳-絮凝机理研究
Polymers (Basel). 2019 Feb 28;11(3):395. doi: 10.3390/polym11030395.
8
Facile Fabrication of Superhydrophobic Copper- Foam and Electrospinning Polystyrene Fiber for Combinational Oil⁻Water Separation.用于组合式油水分离的超疏水泡沫铜和静电纺丝聚苯乙烯纤维的简易制备
Polymers (Basel). 2019 Jan 8;11(1):97. doi: 10.3390/polym11010097.
9
Bio-based and photocrosslinked electrospun antibacterial nanofibrous membranes for air filtration.用于空气过滤的基于生物的光交联抗菌纳米纤维膜。
Carbohydr Polym. 2019 Feb 1;205:55-62. doi: 10.1016/j.carbpol.2018.09.075. Epub 2018 Sep 29.
10
Continuous Surface Polymerization via Fe(II)-Mediated Redox Reaction for Thick Hydrogel Coatings on Versatile Substrates.通过 Fe(II)介导的氧化还原反应进行连续表面聚合,在多种基底上形成厚水凝胶涂层。
Adv Mater. 2018 Dec;30(50):e1803371. doi: 10.1002/adma.201803371. Epub 2018 Oct 11.