• 文献检索
  • 文档翻译
  • 深度研究
  • 学术资讯
  • Suppr Zotero 插件Zotero 插件
  • 邀请有礼
  • 套餐&价格
  • 历史记录
应用&插件
Suppr Zotero 插件Zotero 插件浏览器插件Mac 客户端Windows 客户端微信小程序
定价
高级版会员购买积分包购买API积分包
服务
文献检索文档翻译深度研究API 文档MCP 服务
关于我们
关于 Suppr公司介绍联系我们用户协议隐私条款
关注我们

Suppr 超能文献

核心技术专利:CN118964589B侵权必究
粤ICP备2023148730 号-1Suppr @ 2026

文献检索

告别复杂PubMed语法,用中文像聊天一样搜索,搜遍4000万医学文献。AI智能推荐,让科研检索更轻松。

立即免费搜索

文件翻译

保留排版,准确专业,支持PDF/Word/PPT等文件格式,支持 12+语言互译。

免费翻译文档

深度研究

AI帮你快速写综述,25分钟生成高质量综述,智能提取关键信息,辅助科研写作。

立即免费体验

RBPJ基因的异常表达和突变可能参与阵发性夜间血红蛋白尿症中CD59的克隆增殖。

Abnormal expression and mutation of the RBPJ gene may be involved in CD59 clonal proliferation in paroxysmal nocturnal hemoglobinuria.

作者信息

Li Liyan, Liu Hui, Wang Honglei, Liu Zhaoyun, Chen Yingying, Li Lijuan, Song Jia, Wang Guojin, Fu Rong

机构信息

Department of Hematology, Tianjin Medical University General Hospital, Tianjin 300052, P.R. China.

出版信息

Exp Ther Med. 2019 Jun;17(6):4536-4546. doi: 10.3892/etm.2019.7475. Epub 2019 Apr 10.

DOI:10.3892/etm.2019.7475
PMID:31086586
原文链接:https://pmc.ncbi.nlm.nih.gov/articles/PMC6489004/
Abstract

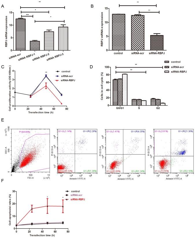
Paroxysmal nocturnal hemoglobinuria (PNH) is an acquired clonal proliferative disease of hematopoietic stem cells. Various gene mutations, including the phosphatidylinositol glycan anchor biosynthesis class A (PIG-A) gene, may contribute to the proliferation of PNH clones. In order to explore the mechanism of PNH clone proliferation, a study was performed on 13 patients with PNH who underwent whole exome sequencing. The frequency of mutations in these patients was explored, and an additional 30 patients with PNH were selected for analysis of cluster of differentiation 59-negative (CD59) cells. The mRNA expression of 13 genes, which were selected based on their high frequency in patients with PNH and the fact that they met four screening conditions, was determined in these CD59 cells. Cell proliferation, apoptosis and cell cycle were evaluated upon knocking down the recombinant signal binding protein of immunoglobulin κJ region (RBPJ) gene in 5 patients . The detection rate of PIG-A gene mutation was 61.54% (8/13), and additional mutations in somatic genes were detected, including RBPJ, zinc finger protein 717, polycomb repressive complex 2 subunit and tet methylcytosine dioxygenase. Upon screening according to the mutation frequency and expression level, the present study focused on the RBPJ gene. The expression level of RBPJ in CD59 cells was apparently higher than that in CD59 cells and normal controls which was significantly correlated with clinical data. Furthermore, the expression of RBPJ in PNH primary cells could be effectively inhibited by small interfering RNA-RBPJ. Once the expression of RBPJ decreased remarkably, the apoptotic rate increased gradually, while cell proliferation activity decreased with transfection time and cells were blocked in G0/G1 phase. In conclusion, mutations and abnormal expression of the RBPJ gene may participate in the abnormal proliferation of PNH clones.

摘要

阵发性睡眠性血红蛋白尿症(PNH)是一种获得性造血干细胞克隆增殖性疾病。包括磷脂酰肌醇聚糖锚定生物合成A类(PIG-A)基因在内的各种基因突变可能导致PNH克隆的增殖。为了探究PNH克隆增殖的机制,对13例接受全外显子测序的PNH患者进行了一项研究。探究了这些患者的突变频率,并另外选择30例PNH患者分析分化簇59阴性(CD59)细胞。在这些CD59细胞中测定了基于在PNH患者中的高频率以及满足四个筛选条件而选择的13个基因的mRNA表达。在5例患者中敲低免疫球蛋白κJ区重组信号结合蛋白(RBPJ)基因后评估细胞增殖、凋亡和细胞周期。PIG-A基因突变的检出率为61.54%(8/13),还检测到体细胞基因的其他突变,包括RBPJ、锌指蛋白717、多梳抑制复合物2亚基和四甲基胞嘧啶双加氧酶。根据突变频率和表达水平进行筛选后,本研究聚焦于RBPJ基因。RBPJ在CD59细胞中的表达水平明显高于CD59细胞和正常对照中的表达水平,且与临床数据显著相关。此外,小干扰RNA-RBPJ可有效抑制PNH原代细胞中RBPJ的表达。一旦RBPJ的表达显著下降,凋亡率逐渐升高,而细胞增殖活性随转染时间降低,细胞被阻滞在G0/G1期。总之,RBPJ基因的突变和异常表达可能参与PNH克隆的异常增殖。

https://cdn.ncbi.nlm.nih.gov/pmc/blobs/fd8e/6489004/84456f51bae6/etm-17-06-4536-g01.jpg
https://cdn.ncbi.nlm.nih.gov/pmc/blobs/fd8e/6489004/fd21f2fc48b2/etm-17-06-4536-g00.jpg
https://cdn.ncbi.nlm.nih.gov/pmc/blobs/fd8e/6489004/84456f51bae6/etm-17-06-4536-g01.jpg
https://cdn.ncbi.nlm.nih.gov/pmc/blobs/fd8e/6489004/fd21f2fc48b2/etm-17-06-4536-g00.jpg
https://cdn.ncbi.nlm.nih.gov/pmc/blobs/fd8e/6489004/84456f51bae6/etm-17-06-4536-g01.jpg

相似文献

1
Abnormal expression and mutation of the RBPJ gene may be involved in CD59 clonal proliferation in paroxysmal nocturnal hemoglobinuria.RBPJ基因的异常表达和突变可能参与阵发性夜间血红蛋白尿症中CD59的克隆增殖。
Exp Ther Med. 2019 Jun;17(6):4536-4546. doi: 10.3892/etm.2019.7475. Epub 2019 Apr 10.
2
[Abnormal WT1 gene expression in paroxysmal nocturnal hemoglobinuria].阵发性夜间血红蛋白尿中WT1基因的异常表达
Zhonghua Xue Ye Xue Za Zhi. 2014 Jul;35(7):596-600. doi: 10.3760/cma.j.issn.0253-2727.2014.07.005.
3
A cohort study of the nature of paroxysmal nocturnal hemoglobinuria clones and PIG-A mutations in patients with aplastic anemia.再生障碍性贫血患者阵发性夜间血红蛋白尿克隆性质及PIG-A突变的队列研究。
Eur J Haematol. 2006 Jun;76(6):502-9. doi: 10.1111/j.0902-4441.2005.t01-1-EJH2467.x. Epub 2006 Mar 9.
4
SUZ12 participates in the proliferation of PNH clones by regulating histone H3K27me3 levels.SUZ12 通过调节组蛋白 H3K27me3 水平参与了 PNH 克隆的增殖。
J Leukoc Biol. 2022 Aug;112(2):243-255. doi: 10.1002/JLB.2A1021-564R. Epub 2022 Jan 6.
5
Long noncoding RNA FAM157C contributes to clonal proliferation in paroxysmal nocturnal hemoglobinuria.长非编码 RNA FAM157C 促进阵发性睡眠性血红蛋白尿症中的克隆性增殖。
Ann Hematol. 2023 Feb;102(2):299-309. doi: 10.1007/s00277-022-05055-8. Epub 2023 Jan 6.
6
Paroxysmal nocturnal hemoglobinuria (PNH) and primary p.Cys89Tyr mutation in CD59: Differences and similarities.阵发性睡眠性血红蛋白尿症(PNH)与CD59基因原发性p.Cys89Tyr突变:异同点
Mol Immunol. 2015 Sep;67(1):51-5. doi: 10.1016/j.molimm.2015.03.005. Epub 2015 Mar 26.
7
[Recent advances in research on paroxysmal nocturnal hemoglobinuria].[阵发性夜间血红蛋白尿的研究新进展]
Rinsho Ketsueki. 1993 May;34(5):529-36.
8
Mechanism of paroxysmal nocturnal hemoglobinuria clonal dominance: possible roles of different apoptosis and CD8+ lymphocytes in the selection of paroxysmal nocturnal hemoglobinuria clones.阵发性睡眠性血红蛋白尿克隆优势的机制:不同凋亡及CD8 + 淋巴细胞在阵发性睡眠性血红蛋白尿克隆选择中的可能作用
Hematol Oncol Stem Cell Ther. 2012;5(3):138-45. doi: 10.5144/1658-3876.2012.138.
9
The distribution of PIG-A gene abnormalities in paroxysmal nocturnal hemoglobinuria granulocytes and cultured erythroblasts.阵发性夜间血红蛋白尿症粒细胞和培养的成红细胞中PIG-A基因异常的分布情况。
Exp Hematol. 2001 Apr;29(4):391-400. doi: 10.1016/s0301-472x(00)00684-6.
10
[The preliminary investigation on proliferative and survival capabilities of normal and abnormal mononuclear cells in bone marrow of patients with paroxysmal nocturnal hemoglobinuria].
Zhonghua Xue Ye Xue Za Zhi. 1997 Oct;18(10):517-20.

引用本文的文献

1
Long noncoding RNA FAM157C contributes to clonal proliferation in paroxysmal nocturnal hemoglobinuria.长非编码 RNA FAM157C 促进阵发性睡眠性血红蛋白尿症中的克隆性增殖。
Ann Hematol. 2023 Feb;102(2):299-309. doi: 10.1007/s00277-022-05055-8. Epub 2023 Jan 6.
2
Induction of premature senescence and a less-fibrogenic phenotype by programmed cell death 4 knockdown in the human hepatic stellate cell line Lieming Xu-2.通过程序性细胞死亡 4 基因敲低诱导人肝星状细胞系 Lieming Xu-2 提前衰老和减少纤维生成表型。
Hum Cell. 2023 Mar;36(2):583-601. doi: 10.1007/s13577-022-00844-9. Epub 2022 Dec 16.
3
Cd59 and inflammation regulate Schwann cell development.

本文引用的文献

1
Paroxysmal nocturnal haemoglobinuria.阵发性睡眠性血红蛋白尿症。
Nat Rev Dis Primers. 2017 May 18;3:17028. doi: 10.1038/nrdp.2017.28.
2
Deep sequencing of whole genome exon in paroxysmal nocturnal hemoglobinuria.阵发性夜间血红蛋白尿全基因组外显子深度测序
Am J Hematol. 2017 Apr;92(4):E51-E53. doi: 10.1002/ajh.24655.
3
Development of paroxysmal nocturnal hemoglobinuria in CALR-positive myeloproliferative neoplasm.CALR 阳性骨髓增殖性肿瘤中阵发性睡眠性血红蛋白尿的发生
Cd59 和炎症调节施万细胞发育。
Elife. 2022 Jun 24;11:e76640. doi: 10.7554/eLife.76640.
4
A Pig-a conditional knock-out mice model mediated by Vav-iCre: stable GPI-deficient and mild hemolysis.由Vav-iCre介导的Pig-a条件性敲除小鼠模型:稳定的糖基磷脂酰肌醇缺陷和轻度溶血。
Exp Hematol Oncol. 2022 Jan 15;11(1):1. doi: 10.1186/s40164-022-00254-5.
5
The expression and clinical significance of CD59 and FLAER in Chinese adult AML patients.中国成人 AML 患者中 CD59 和 FLAER 的表达及临床意义。
J Clin Lab Anal. 2022 Jan;36(1):e24145. doi: 10.1002/jcla.24145. Epub 2021 Dec 21.
6
A case of postpartum AKI: recurrent atypical hemolytic uremic syndrome, HELLP syndrome or paroxysmal nocturnal hemoglobinuria? Lessons for the clinical nephrologist.一例产后急性肾损伤:复发性非典型溶血尿毒综合征、HELLP综合征还是阵发性夜间血红蛋白尿?给临床肾病学家的启示
J Nephrol. 2022 Mar;35(2):679-682. doi: 10.1007/s40620-021-01168-x. Epub 2021 Nov 7.
J Blood Med. 2016 May 30;7:107-10. doi: 10.2147/JBM.S103473. eCollection 2016.
4
TET2 Regulates Mast Cell Differentiation and Proliferation through Catalytic and Non-catalytic Activities.TET2通过催化和非催化活性调节肥大细胞的分化和增殖。
Cell Rep. 2016 May 17;15(7):1566-1579. doi: 10.1016/j.celrep.2016.04.044. Epub 2016 May 5.
5
Recent advances in the pathogenesis and treatment of paroxysmal nocturnal hemoglobinuria.阵发性睡眠性血红蛋白尿症发病机制与治疗的最新进展
F1000Res. 2016 Feb 23;5. doi: 10.12688/f1000research.7288.1. eCollection 2016.
6
Rheumatoid arthritis-associated RBPJ polymorphism alters memory CD4+ T cells.类风湿关节炎相关的RBPJ基因多态性改变记忆性CD4 + T细胞。
Hum Mol Genet. 2016 Jan 15;25(2):404-17. doi: 10.1093/hmg/ddv474. Epub 2015 Nov 24.
7
Paroxysmal nocturnal hemoglobinuria induced by the occurrence of BCR-ABL in a PIGA mutant hematopoietic progenitor cell.PIGA突变造血祖细胞中BCR-ABL的出现诱导的阵发性夜间血红蛋白尿。
Leukemia. 2016 May;30(5):1208-10. doi: 10.1038/leu.2015.268. Epub 2015 Oct 6.
8
Chronic myeloid leukemia transformation in a patient with paroxysmal nocturnal hemoglobinuria: a rare case report with literature review.阵发性睡眠性血红蛋白尿患者发生慢性髓系白血病转化:一例罕见病例报告并文献复习
Int J Clin Exp Med. 2015 May 15;8(5):8226-9. eCollection 2015.
9
Inhibition of Recombining Binding Protein Suppressor of Hairless (RBPJ) Impairs the Growth of Prostate Cancer.抑制无毛重组结合蛋白抑制因子(RBPJ)会损害前列腺癌的生长。
Cell Physiol Biochem. 2015;36(5):1982-90. doi: 10.1159/000430166. Epub 2015 Jul 17.
10
Exome Sequencing: Current and Future Perspectives.外显子组测序:现状与未来展望。
G3 (Bethesda). 2015 Jul 2;5(8):1543-50. doi: 10.1534/g3.115.018564.