Division of Molecular Oncology, Centro di Riferimento Oncologico di Aviano (CRO), IRCCS, National Cancer Institute, 33081 Aviano, Italy.
Faculty of Medicine and Psychology, Department of Clinical and Molecular Medicine, University of Rome "La Sapienza," Santo Andrea Hospital, 00189 Rome, Italy.
Sci Adv. 2019 May 8;5(5):eaav3235. doi: 10.1126/sciadv.aav3235. eCollection 2019 May.
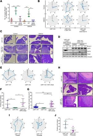
Resistance to platinum-based chemotherapy is a common event in patients with cancer, generally associated with tumor dissemination and metastasis. Whether platinum treatment per se activates molecular pathways linked to tumor spreading is not known. Here, we report that the ubiquitin-specific protease 1 (USP1) mediates ovarian cancer cell resistance to platinum, by regulating the stability of Snail, which, in turn, promotes tumor dissemination. At the molecular level, we observed that upon platinum treatment, USP1 is phosphorylated by ATM and ATR and binds to Snail. Then, USP1 de-ubiquitinates and stabilizes Snail expression, conferring resistance to platinum, increased stem cell-like features, and metastatic ability. Consistently, knockout or pharmacological inhibition of USP1 increased platinum sensitivity and decreased metastatic dissemination in a Snail-dependent manner. Our findings identify Snail as a USP1 target and open the way to a novel strategy to overcome platinum resistance and more successfully treat patients with ovarian cancer.
铂类化疗耐药是癌症患者常见的事件,通常与肿瘤扩散和转移有关。目前尚不清楚铂类治疗本身是否会激活与肿瘤扩散相关的分子途径。在这里,我们报道泛素特异性蛋白酶 1(USP1)通过调节 SNAIL 的稳定性来介导卵巢癌细胞对铂类的耐药性,从而促进肿瘤的扩散。在分子水平上,我们观察到铂类处理后,USP1 被 ATM 和 ATR 磷酸化并与 SNAIL 结合。然后,USP1 去泛素化并稳定 SNAIL 的表达,赋予铂类耐药性、增加干细胞样特征和转移能力。一致地,USP1 的敲除或药理学抑制以 SNAIL 依赖性方式增加了铂类的敏感性并减少了转移扩散。我们的发现确定了 SNAIL 是 USP1 的靶标,并为克服铂类耐药性和更成功地治疗卵巢癌患者开辟了新的策略。