Institute of Pharmacology and Toxicology, University of Zurich, Winterthurerstrasse 190, 8057 Zurich, Switzerland; Neuroscience Center Zurich, Winterthurerstrasse 190, 8057 Zurich, Switzerland.
Institute of Pharmacology and Toxicology, University of Zurich, Winterthurerstrasse 190, 8057 Zurich, Switzerland.
Neuron. 2019 Jul 3;103(1):102-117.e5. doi: 10.1016/j.neuron.2019.04.022. Epub 2019 May 15.
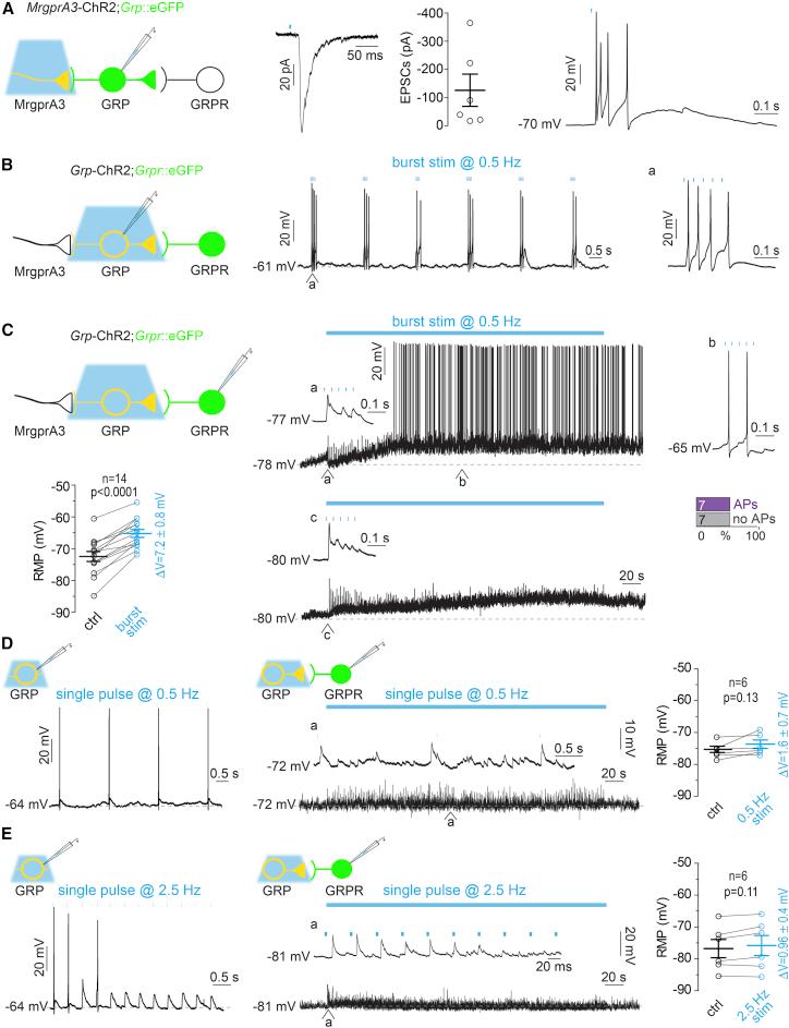
Spinal transmission of pruritoceptive (itch) signals requires transneuronal signaling by gastrin-releasing peptide (GRP) produced by a subpopulation of dorsal horn excitatory interneurons. These neurons also express the glutamatergic marker vGluT2, raising the question of why glutamate alone is insufficient for spinal itch relay. Using optogenetics together with slice electrophysiology and mouse behavior, we demonstrate that baseline synaptic coupling between GRP and GRP receptor (GRPR) neurons is too weak for suprathreshold excitation. Only when we mimicked the endogenous firing of GRP neurons and stimulated them repetitively to fire bursts of action potentials did GRPR neurons depolarize progressively and become excitable by GRP neurons. GRPR but not glutamate receptor antagonism prevented this action. Provoking itch-like behavior by optogenetic activation of spinal GRP neurons required similar stimulation paradigms. These results establish a spinal gating mechanism for itch that requires sustained repetitive activity of presynaptic GRP neurons and postsynaptic GRP signaling to drive GRPR neuron output.
痒觉(搔痒)信号的脊髓传递需要胃泌素释放肽 (GRP) 通过背角兴奋性中间神经元的亚群进行跨神经元信号传递。这些神经元还表达谷氨酸能标记物 vGluT2,这就提出了一个问题,即为什么仅谷氨酸不足以用于脊髓痒觉传递。我们使用光遗传学结合切片电生理学和小鼠行为学,证明了 GRP 和 GRP 受体 (GRPR) 神经元之间的基线突触耦合对于阈上兴奋来说太弱了。只有当我们模拟内源性 GRP 神经元的放电并重复刺激它们以引发动作电位爆发时,GRPR 神经元才会逐渐去极化并对 GRP 神经元的兴奋变得敏感。GRPR 而不是谷氨酸受体拮抗剂可以阻止这种作用。通过光遗传学激活脊髓 GRP 神经元来引发类似瘙痒的行为需要类似的刺激模式。这些结果确立了一种用于瘙痒的脊髓门控机制,该机制需要持续的重复活动来驱动 GRPR 神经元的输出。