Center for Epigenomics and Department of Genetics, Albert Einstein College of Medicine, Bronx, NY.
Department of Anatomy and Structural Biology, Albert Einstein College of Medicine, Bronx, NY.
J Cell Biol. 2019 Jun 3;218(6):1810-1823. doi: 10.1083/jcb.201811109. Epub 2019 May 20.
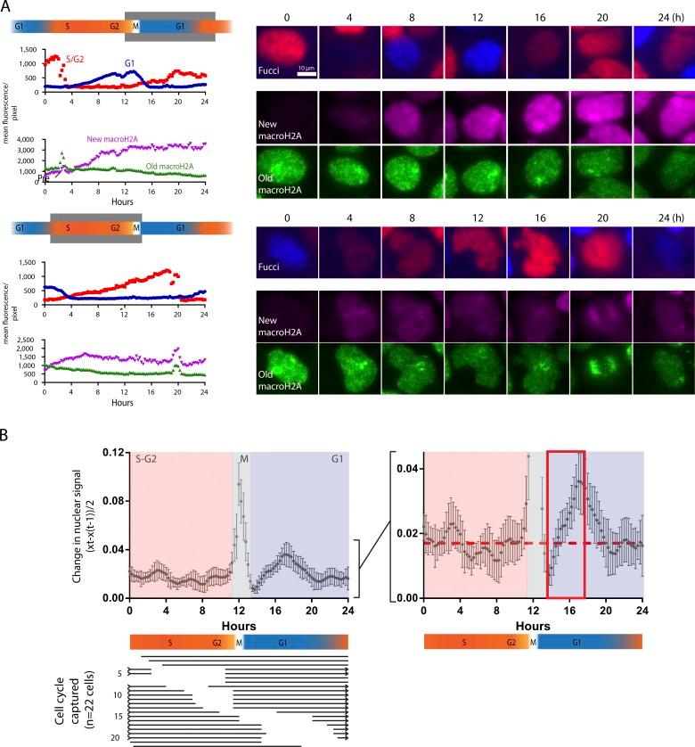
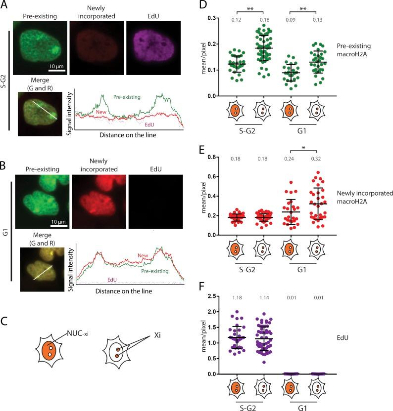
The heritability of chromatin states through cell division is a potential contributor to the epigenetic maintenance of cellular memory of prior states. The macroH2A histone variant has properties of a regulator of epigenetic cell memory, including roles controlling gene silencing and cell differentiation. Its mechanisms of regional genomic targeting and maintenance through cell division are unknown. Here, we combined in vivo imaging with biochemical and genomic approaches to show that human macroH2A is incorporated into chromatin in the G1 phase of the cell cycle following DNA replication. The newly incorporated macroH2A retargets the same large heterochromatic domains where macroH2A was already enriched in the previous cell cycle. It remains heterotypic, targeting individual nucleosomes that do not already contain a macroH2A molecule. The pattern observed resembles that of a new deposition of centromeric histone variants during the cell cycle, indicating mechanistic similarities for macrodomain-scale regulation of epigenetic properties of the cell.
染色质状态通过细胞分裂的遗传性是细胞对先前状态的表观遗传记忆的潜在贡献。宏观 H2A 组蛋白变体具有表观遗传细胞记忆调节剂的特性,包括控制基因沉默和细胞分化的作用。其通过细胞分裂进行区域基因组靶向和维持的机制尚不清楚。在这里,我们将体内成像与生化和基因组方法相结合,表明人类宏观 H2A 在 DNA 复制后细胞周期的 G1 期被整合到染色质中。新整合的宏观 H2A 将靶定与前一个细胞周期中已经富集的相同的大异染色质域。它仍然是异型的,靶定不已经包含宏观 H2A 分子的单个核小体。观察到的模式类似于细胞周期中着丝粒组蛋白变体的新沉积,表明对细胞表观遗传特性的宏观调控具有类似的机制。