Suppr超能文献

INPP4B抑制人肝细胞癌中的细胞增殖、侵袭和化疗耐药性。

INPP4B inhibits cell proliferation, invasion and chemoresistance in human hepatocellular carcinoma.

作者信息

Tang Wendong, Yang Liwen, Yang Taoyu, Liu Min, Zhou Yanjie, Lin Jiang, Wang Ke, Ding Chenbo

机构信息

Center of Clinical Laboratory Medicine, The Affiliated Jiangyin People's Hospital of Southeast University Medical College, Jiangyin, People's Republic of China.

Department of Immunology, Zunyi Medical University, Zunyi, People's Republic of China.

出版信息

Onco Targets Ther. 2019 May 7;12:3491-3507. doi: 10.2147/OTT.S196832. eCollection 2019.

Abstract

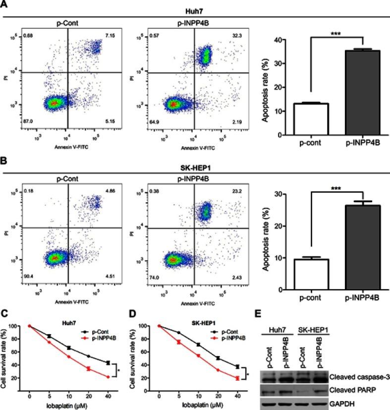
Inositol polyphosphate 4-phosphatase type II (INPP4B) has been identified as a negative regulator of phosphatidyl inositol 3-kinase (PI3K)/Akt signaling in human several cancers. However, the expression, clinical significance and biological function of INPP4B in human hepatocellular carcinoma (HCC) clinical tissues and cell lines are little known. We evaluated the expression of INPP4B in 86 cases of paired human HCC samples by immunohistochemistry, and the clinical significance of INPP4B expression was analyzed. The expression of INPP4B in five HCC cell lines was detected through using quantitative reverse transcription polymerase chain reaction (qRT-PCR) and western blot analyses. The role of gene on HCC cell proliferation, apoptosis, migration, invasion as well as epithelial-to-mesenchymal transition (EMT) and chemoresistance was examined via INPP4B mammalian expression vector and small interfering RNA (siRNA) transfection in vitro. Western blot analysis was used to explore the downstream molecules modulated by INPP4B. Immunohistochemistry analysis revealed that INPP4B was significantly downregulated in HCC tissues compared with the corresponding normal tissues. The rate of INPP4B-positive staining was markedly lower in metastatic samples than in those of non-metastatic samples. Univariate analysis showed that INPP4B expression was indicated to have a marked association with histological grades, tumor size and tumor metastasis. Moreover, INPP4B overexpression suppressed cell proliferation, migration, invasion and EMT, but induced cell apoptosis and chemosensitivity in human HCC cell lines. In contrast, INPP4B knockdown had the opposite effects on the biological behaviors of HCC cells. Furthermore, INPP4B was found to inhibit the activation of PI3K/Akt signaling in HCC cells. Our findings suggest that INPP4B is a tumor suppressing gene in human HCC, and might act as a novel therapeutic target for HCC patients.

摘要

II型肌醇多磷酸4-磷酸酶(INPP4B)已被确定为人类多种癌症中磷脂酰肌醇3-激酶(PI3K)/Akt信号通路的负调节因子。然而,INPP4B在人肝细胞癌(HCC)临床组织和细胞系中的表达、临床意义及生物学功能鲜为人知。我们通过免疫组织化学评估了86例配对的人HCC样本中INPP4B的表达,并分析了INPP4B表达的临床意义。通过定量逆转录聚合酶链反应(qRT-PCR)和蛋白质免疫印迹分析检测了5种HCC细胞系中INPP4B的表达。通过体外转染INPP4B哺乳动物表达载体和小干扰RNA(siRNA),研究了该基因对HCC细胞增殖、凋亡、迁移、侵袭以及上皮-间质转化(EMT)和化疗耐药性的作用。采用蛋白质免疫印迹分析探索INPP4B调节的下游分子。免疫组织化学分析显示,与相应的正常组织相比,HCC组织中INPP4B明显下调。转移样本中INPP4B阳性染色率明显低于非转移样本。单因素分析表明,INPP4B表达与组织学分级、肿瘤大小和肿瘤转移显著相关。此外,INPP4B过表达抑制人HCC细胞系的细胞增殖、迁移、侵袭和EMT,但诱导细胞凋亡和化疗敏感性。相反,敲低INPP4B对HCC细胞的生物学行为有相反的影响。此外,发现INPP4B抑制HCC细胞中PI3K/Akt信号通路的激活。我们的研究结果表明,INPP4B是人类HCC中的一种肿瘤抑制基因,可能成为HCC患者的新型治疗靶点。

https://cdn.ncbi.nlm.nih.gov/pmc/blobs/6fca/6511246/cab3df7984da/OTT-12-3491-g0001.jpg

文献AI研究员

20分钟写一篇综述,助力文献阅读效率提升50倍。

立即体验

用中文搜PubMed

大模型驱动的PubMed中文搜索引擎

马上搜索

文档翻译

学术文献翻译模型,支持多种主流文档格式。

立即体验