Suppr超能文献

跨膜 4 L-六家族成员 1(TM4SF1)通过调节 DDR1/Akt/ERK-mTOR 轴促进非小细胞肺癌的增殖、侵袭和化疗耐药性。

Transmembrane-4 L-six family member-1 (TM4SF1) promotes non-small cell lung cancer proliferation, invasion and chemo-resistance through regulating the DDR1/Akt/ERK-mTOR axis.

机构信息

Department of Cardiothoracic Surgery, The First Affiliated Hospital of Chongqing Medical University, Chongqing, China.

Chongqing Key Laboratory of Molecular Oncology and Epigenetics, The First Affiliated Hospital of Chongqing Medical University, Chongqing, China.

出版信息

Respir Res. 2019 May 29;20(1):106. doi: 10.1186/s12931-019-1071-5.

Abstract

BACKGROUND

Tumor chemo-resistance is a hallmark of malignant tumors as well as the major cause of poor survival rates in lung cancer. Transmembrane-4 L-six family member-1 (TM4SF1), an antigen that serves as an oncogene, mainly affects tumor invasion and metastasis. We investigated the roles of TM4SF1 in non-small-cell lung cancer progression, particularly in the regulation of chemo-sensitivity.

METHODS

TM4SF1 was silenced by small interfering RNA transfection.TM4SF1 expression in cell lines and tissues were determined by Quantitative Real-time PCR. MTS, clonogenic, Transwell assay, Flow cytometry verified cell function. By RT-PCR, Western blot, the mechanisms were studied.

RESULTS

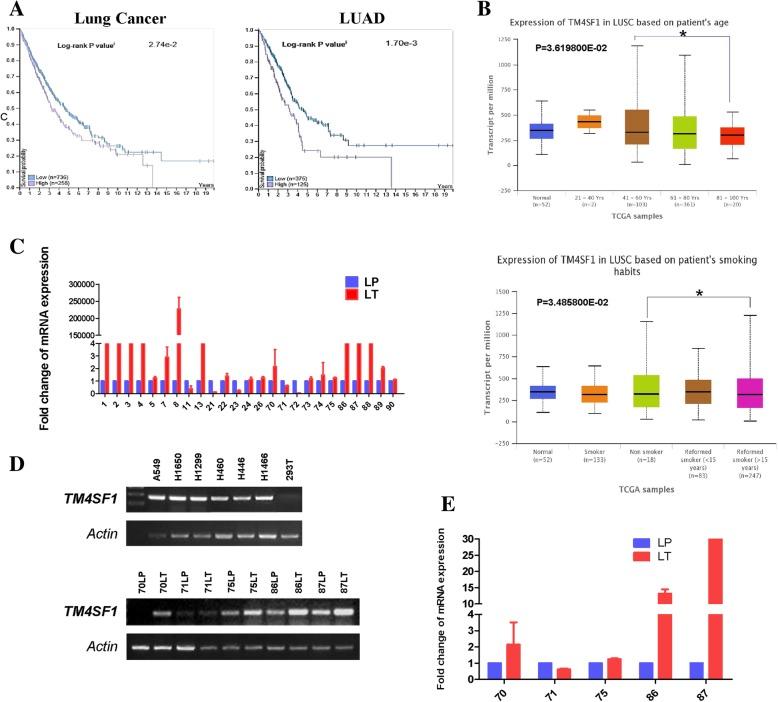
TM4SF1 was upregulated in both lung cancer cell lines and tissues, compared with 293 T epithelial cells. Analysis of online databases revealed that high expression of TM4SF1 is associated with the older patient age, smoking habits, and poor patient survival and outcome. Knockdown of TM4SF1 substantially inhibited tumor cell growth, migration, and invasion, and enhanced the chemo-sensitivity of the lung cancer cell lines A549 and H1299 to cisplatin and paclitaxel. Furthermore, the silencing of TM4SF1 induced lung cancer cell apoptosis and arrested cells at the G2/M phase. These results suggest that TM4SF1 is associated with lung cancer progression and appears to be required for tumor cell growth, maintenance of chemo-resistance and metastasis. We further found that TM4SF1 exerts these effects in part by regulating the expression of the discoidin domain receptor DDR1 and its downstream target, the Akt/ERK/mTOR pathway, and consequently alters cell sensitivity to chemo-reagents and contributes to invasion and metastasis.

CONCLUSIONS

These findings demonstrate that TM4SF1 may serve as a prognostic factor for lung cancer chemo-response and patient outcome.

摘要

背景

肿瘤化疗耐药性是恶性肿瘤的标志,也是肺癌患者生存率低的主要原因。跨膜 4 超家族成员 1(TM4SF1)是一种作为癌基因的抗原,主要影响肿瘤的侵袭和转移。我们研究了 TM4SF1 在非小细胞肺癌进展中的作用,特别是在调节化疗敏感性方面的作用。

方法

通过小干扰 RNA 转染沉默 TM4SF1。通过定量实时 PCR 测定细胞系和组织中的 TM4SF1 表达。MTS、集落形成、Transwell 分析、流式细胞术验证细胞功能。通过 RT-PCR、Western blot 研究机制。

结果

与 293T 上皮细胞相比,TM4SF1 在肺癌细胞系和组织中均上调。在线数据库分析显示,TM4SF1 高表达与患者年龄较大、吸烟习惯以及患者生存和预后不良有关。TM4SF1 的敲低显著抑制肿瘤细胞的生长、迁移和侵袭,并增强肺癌细胞系 A549 和 H1299 对顺铂和紫杉醇的化疗敏感性。此外,TM4SF1 的沉默诱导肺癌细胞凋亡并将细胞阻滞在 G2/M 期。这些结果表明 TM4SF1 与肺癌的进展有关,似乎是肿瘤细胞生长、维持化疗耐药性和转移所必需的。我们进一步发现,TM4SF1 通过调节 discoidin 域受体 DDR1 的表达及其下游靶标 Akt/ERK/mTOR 通路来发挥这些作用,从而改变细胞对化疗药物的敏感性,并促进侵袭和转移。

结论

这些发现表明 TM4SF1 可能作为肺癌化疗反应和患者预后的一个预后因素。

https://cdn.ncbi.nlm.nih.gov/pmc/blobs/8f3d/6542073/e349636f47cf/12931_2019_1071_Fig1_HTML.jpg

文献AI研究员

20分钟写一篇综述,助力文献阅读效率提升50倍。

立即体验

用中文搜PubMed

大模型驱动的PubMed中文搜索引擎

马上搜索

文档翻译

学术文献翻译模型,支持多种主流文档格式。

立即体验