Suppr超能文献

PKAc 对于疟原虫的红细胞前期阶段不是必需的。

PKAc is not required for the preerythrocytic stages of .

机构信息

Division of Parasitology, CSIR-Central Drug Research Institute, Lucknow, India.

Division of Parasitology, CSIR-Central Drug Research Institute, Lucknow, India

出版信息

Life Sci Alliance. 2019 May 29;2(3). doi: 10.26508/lsa.201900352. Print 2019 Jun.

Abstract

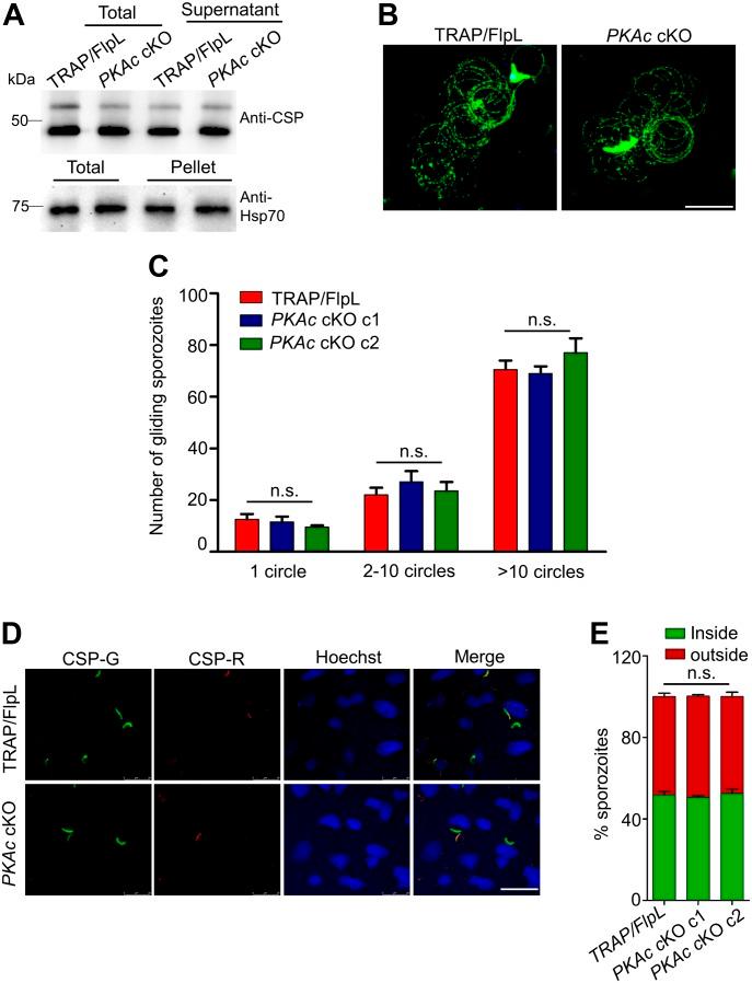
sporozoites invade hepatocytes to initiate infection in the mammalian host. In the infected hepatocytes, sporozoites undergo rapid expansion and differentiation, resulting in the formation and release of thousands of invasive merozoites into the bloodstream. Both sporozoites and merozoites invade their host cells by activation of a signaling cascade followed by discharge of micronemal content. cAMP-dependent protein kinase catalytic subunit (PKAc)-mediated signaling plays an important role in merozoite invasion of erythrocytes, but its role during other stages of the parasite remains unknown. Becaused of the essentiality of PKAc in blood stages, we generated conditional mutants of by disrupting the gene in sporozoites. The mutant salivary gland sporozoites were able to glide, invaded hepatocytes, and matured into hepatic merozoites which were released successfully from merosome, however failed to initiate blood stage infection when inoculated into mice. Our results demonstrate that malaria parasite complete preerythrocytic stages development without PKAc, raising the possibility that the PKAc independent signaling operates in preerythrocytic stages of .

摘要

疟原虫的子孢子侵入肝细胞,在哺乳动物宿主体内引发感染。在受感染的肝细胞中,子孢子迅速增殖和分化,导致数千个侵袭性裂殖子形成并释放到血液中。子孢子和裂殖子通过激活信号级联反应并释放微线体内容物来侵入其宿主细胞。cAMP 依赖性蛋白激酶催化亚基(PKAc)介导的信号转导在裂殖子侵入红细胞中起着重要作用,但在寄生虫的其他阶段其作用尚不清楚。由于 PKAc 在血期的重要性,我们通过破坏 中的基因在 子孢子中产生了条件性突变体。突变的唾液腺子孢子能够滑行,侵入肝细胞,并成熟为肝裂殖子,这些裂殖子从 merosome 中成功释放,但当接种到小鼠中时未能引发血期感染。我们的结果表明,疟原虫在没有 PKAc 的情况下完成了前红细胞期的发育,这增加了 PKAc 独立信号在疟原虫前红细胞期发挥作用的可能性。

https://cdn.ncbi.nlm.nih.gov/pmc/blobs/4bd6/6545604/fc089c0e3c64/LSA-2019-00352_Fig1.jpg

相似文献

1
PKAc is not required for the preerythrocytic stages of .
Life Sci Alliance. 2019 May 29;2(3). doi: 10.26508/lsa.201900352. Print 2019 Jun.
4
Plasmodium RON12 localizes to the rhoptry body in sporozoites.
Parasitol Int. 2019 Feb;68(1):17-23. doi: 10.1016/j.parint.2018.10.001. Epub 2018 Oct 2.
6
A cysteine protease inhibitor of plasmodium berghei is essential for exo-erythrocytic development.
PLoS Pathog. 2014 Aug 28;10(8):e1004336. doi: 10.1371/journal.ppat.1004336. eCollection 2014 Aug.
7
Expression and Localization Profiles of Rhoptry Proteins in Sporozoites.
Front Cell Infect Microbiol. 2019 Sep 10;9:316. doi: 10.3389/fcimb.2019.00316. eCollection 2019.
8
Disrupting a Plasmodium berghei putative phospholipase impairs efficient egress of merosomes.
Int J Parasitol. 2022 Jul;52(8):547-558. doi: 10.1016/j.ijpara.2022.03.002. Epub 2022 Apr 12.
9
A Micronemal Protein, Scot1, Is Essential for Apicoplast Biogenesis and Liver Stage Development in .
ACS Infect Dis. 2024 Aug 9;10(8):3013-3025. doi: 10.1021/acsinfecdis.4c00362. Epub 2024 Jul 22.
10
Plasmodium berghei sporozoite specific genes- PbS10 and PbS23/SSP3 are required for the development of exo-erythrocytic forms.
Mol Biochem Parasitol. 2019 Sep;232:111198. doi: 10.1016/j.molbiopara.2019.111198. Epub 2019 Jun 26.

引用本文的文献

1
A Plasmodium LARC GAP provides preerythrocytic, stage and species transcending protection in mice.
NPJ Vaccines. 2025 May 16;10(1):97. doi: 10.1038/s41541-025-01149-2.
2
A Plasmodium late liver stage arresting GAP provides superior protection in mice.
NPJ Vaccines. 2024 Oct 18;9(1):193. doi: 10.1038/s41541-024-00975-0.
3
Apicomplexan phosphodiesterases in cyclic nucleotide turnover: conservation, function, and therapeutic potential.
mBio. 2024 Feb 14;15(2):e0305623. doi: 10.1128/mbio.03056-23. Epub 2023 Dec 22.
4
Regulation of Atg8 membrane deconjugation by cysteine proteases in the malaria parasite Plasmodium berghei.
Cell Mol Life Sci. 2023 Nov 1;80(11):344. doi: 10.1007/s00018-023-05004-2.
6
Targeting the proteome and organelles for potential antimalarial drug candidates.
Heliyon. 2022 Aug;8(8):e10390. doi: 10.1016/j.heliyon.2022.e10390. Epub 2022 Aug 24.
7
Plasmodium sporozoites on the move: Switching from cell traversal to productive invasion of hepatocytes.
Mol Microbiol. 2021 May;115(5):870-881. doi: 10.1111/mmi.14645. Epub 2020 Dec 5.

本文引用的文献

1
Cyclic AMP signalling controls key components of malaria parasite host cell invasion machinery.
PLoS Biol. 2019 May 10;17(5):e3000264. doi: 10.1371/journal.pbio.3000264. eCollection 2019 May.
2
Protein kinase A negatively regulates Ca2+ signalling in Toxoplasma gondii.
PLoS Biol. 2018 Sep 12;16(9):e2005642. doi: 10.1371/journal.pbio.2005642. eCollection 2018 Sep.
4
Crosstalk between PKA and PKG controls pH-dependent host cell egress of .
EMBO J. 2017 Nov 2;36(21):3250-3267. doi: 10.15252/embj.201796794. Epub 2017 Oct 13.
5
Deletion of the rodent malaria ortholog for falcipain-1 highlights differences between hepatic and blood stage merozoites.
PLoS Pathog. 2017 Sep 18;13(9):e1006586. doi: 10.1371/journal.ppat.1006586. eCollection 2017 Sep.
6
Functional Profiling of a Plasmodium Genome Reveals an Abundance of Essential Genes.
Cell. 2017 Jul 13;170(2):260-272.e8. doi: 10.1016/j.cell.2017.06.030.
7
PfCDPK1 mediated signaling in erythrocytic stages of Plasmodium falciparum.
Nat Commun. 2017 Jul 5;8(1):63. doi: 10.1038/s41467-017-00053-1.

文献AI研究员

20分钟写一篇综述,助力文献阅读效率提升50倍。

立即体验

用中文搜PubMed

大模型驱动的PubMed中文搜索引擎

马上搜索

文档翻译

学术文献翻译模型,支持多种主流文档格式。

立即体验