School of Hydraulic Engineering, Dalian University of Technology, Dalian 116024, China.
School of Water Conservancy, North China University of Water Resources and Electric Power, Zhengzhou 450045, China.
Int J Environ Res Public Health. 2019 May 30;16(11):1921. doi: 10.3390/ijerph16111921.
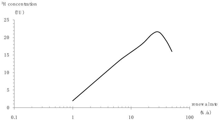
Artificial underground reservoirs have changed the hydrological cycle from its natural condition. This modification may trigger a series of negative environmental effects both at the local and regional levels. This study investigated the impact of the Wanghe artificial underground reservoir on groundwater flow and quality in the reservoir and its downstream area. Wanghe is a typical artificial underground reservoir scheme in China, which assumes the dual function of fresh-water preservation and control of seawater intrusion. The groundwater flow pattern has changed after the reservoir construction, and the water level in the reservoir rose rapidly. Evaluation of long-term groundwater level fluctuation suggested that the reservoir deprived the downstream aquifer of the runoff, which it received under the natural flow regime. A preliminary isotopic evaluation using H was developed to understand the groundwater flow and renewal rates in the study area. The uniform distribution of tritium levels in the reservoir indicated that the stored water was well-mixed in both horizontal and vertical directions. The intervention on groundwater circulation also made differences in groundwater renewal rates between stored and downstream water. Field investigations on groundwater nitrogen pollution showed that the construction of the artificial underground reservoir resulted in nitrate accumulation in the stored water. Agriculturally derived nitrate was the largest contributor, and NO 3 - concentration varied considerably over time due to fertilization and irrigation activities, rainfall, and denitrification. NO 3 - -N distributed homogeneously in the reservoir, which was attributed to the construction of the subsurface dam, land use pattern and artificial groundwater flow.
人工地下水库改变了水文循环的自然状态。这种改变可能会在局部和区域层面引发一系列负面的环境影响。本研究调查了王河人工地下水库对水库及其下游地区地下水流动和水质的影响。王河是中国典型的人工地下水库方案,兼具淡水储存和海水入侵控制的双重功能。水库建成后,地下水流模式发生了变化,水库水位迅速上升。对长期地下水位波动的评估表明,水库剥夺了下游含水层在自然水流条件下接收的径流量。初步的氢同位素评估用于了解研究区的地下水流动和更新率。水库中氚的均匀分布表明,储存的水在水平和垂直方向上都得到了很好的混合。地下水循环的干预也导致了储存水和下游水之间地下水更新率的差异。对地下水氮污染的实地调查表明,人工地下水库的建设导致了储存水中硝酸盐的积累。农业衍生的硝酸盐是最大的贡献者,由于施肥和灌溉活动、降雨和反硝化作用,NO 3 -浓度随时间有很大变化。NO 3 - -N 在水库中均匀分布,这归因于地下堤坝的建设、土地利用模式和人工地下水流动。