Zhang Xin, Zhang Hong-Ming
Department of Gastroenterology, People's Hospital, Chongqing 401120, P.R. China.
Department of Blood Transfusion, General Hospital of Xinjiang Military Area Command for The People's Liberation Army, Urumqi, Xinjiang Uygur Autonomous Region 830000, P.R. China.
Oncol Lett. 2019 Jun;17(6):4795-4802. doi: 10.3892/ol.2019.10172. Epub 2019 Mar 19.
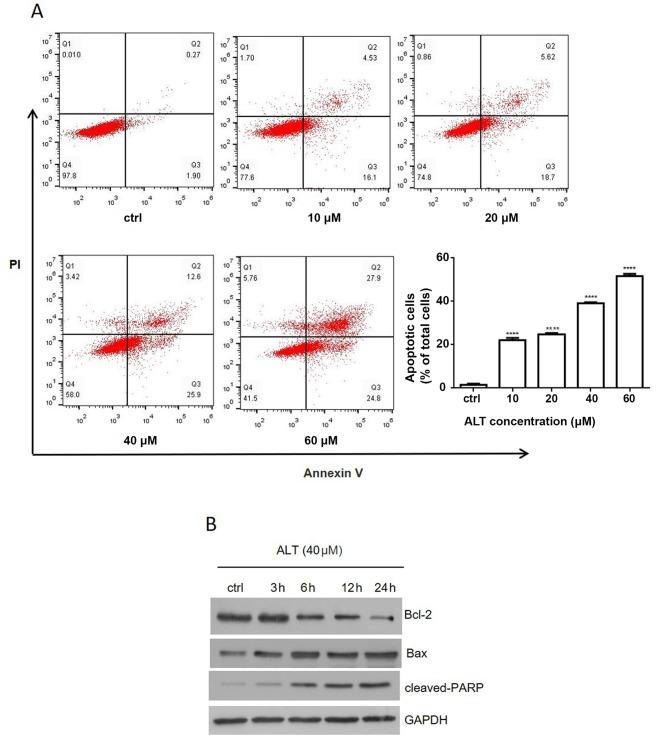
Alantolactone (ALT), a natural sesquiterpene lactone, has been suggested to exert anti-cancer activities in various cancer cell lines. However, the effects and mechanisms of action of ALT in human gastric cancer remains to be elucidated. In the present study, the effects of ALT on BGC-823 cells were examined and the underlying molecular mechanisms associated with these effects were investigated. Cell viability was detected by using an MTT assay. Cell cycle, cell apoptosis and the level of reactive oxygen species (ROS) were assessed by flow cytometry, and the expression levels of proteins of interest were analyzed by western blot assay. The results demonstrated that ALT triggered apoptosis and induced G0/G1 phase arrest in a dose-dependent manner. Furthermore, the expression level of the anti-apoptosis protein Bcl-2 was downregulated, and expression of the pro-apoptosis proteins Bax and cleaved PARP were significantly upregulated. The cell cycle-associated proteins cyclin-dependent kinase inhibitor 1 and cyclin-dependent kinase inhibitor 1B were also increased, while cyclin D1 was deceased. In addition, ALT induced apoptosis via the inhibition of RAC-alpha serine/threonine-protein kinase (AKT) signaling and ROS generation, which was effectively inhibited by the ROS scavenger, N-acetyl cysteine. Therefore, the results from the present study indicated that the ROS-mediated inhibition of the AKT signaling pathway serves an important role in ALT-induced apoptosis in BGC-823 cells. In conclusion, the results demonstrated that ALT exerted significant anti-cancer effects against gastric cancer cells .
土木香内酯(ALT)是一种天然倍半萜内酯,已被证明在多种癌细胞系中具有抗癌活性。然而,ALT在人类胃癌中的作用及其作用机制仍有待阐明。在本研究中,检测了ALT对BGC-823细胞的影响,并研究了与这些影响相关的潜在分子机制。使用MTT法检测细胞活力。通过流式细胞术评估细胞周期、细胞凋亡和活性氧(ROS)水平,并通过蛋白质印迹法分析相关蛋白的表达水平。结果表明,ALT以剂量依赖的方式引发细胞凋亡并诱导G0/G1期阻滞。此外,抗凋亡蛋白Bcl-2的表达水平下调,促凋亡蛋白Bax和裂解的PARP的表达显著上调。细胞周期相关蛋白细胞周期蛋白依赖性激酶抑制剂1和细胞周期蛋白依赖性激酶抑制剂1B也增加,而细胞周期蛋白D1减少。此外,ALT通过抑制RAC-α丝氨酸/苏氨酸蛋白激酶(AKT)信号传导和ROS生成诱导细胞凋亡,而ROS清除剂N-乙酰半胱氨酸可有效抑制这种作用。因此,本研究结果表明,ROS介导的对AKT信号通路的抑制在ALT诱导的BGC-823细胞凋亡中起重要作用。总之,结果表明ALT对胃癌细胞具有显著的抗癌作用。