State Key Laboratory of Agrobiotechnology and National Maize Improvement Center, Department of Plant Genetics and Breeding, China Agricultural University, 100193, Beijing, China.
Center for Crop Functional Genomics and Molecular Breeding, China Agricultural University, 100193, Beijing, China.
Nat Commun. 2019 Jun 14;10(1):2633. doi: 10.1038/s41467-019-10603-4.
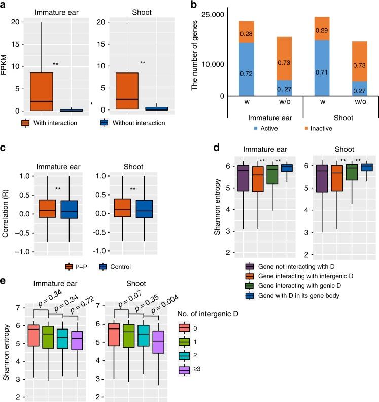
Long-range chromatin interactions are important for transcriptional regulation of genes, many of which are related to complex agronomics traits. However, the pattern of three-dimensional chromatin interactions remains unclear in plants. Here we report the generation of chromatin interaction analysis by paired-end tag sequencing (ChIA-PET) data and the construction of extensive H3K4me3- and H3K27ac-centered chromatin interaction maps in maize. Results show that the interacting patterns between proximal and distal regulatory regions of genes are highly complex and dynamic. Genes with chromatin interactions have higher expression levels than those without interactions. Genes with proximal-proximal interactions prefer to be transcriptionally coordinated. Tissue-specific proximal-distal interactions are associated with tissue-specific expression of genes. Interactions between proximal and distal regulatory regions further interweave into organized network communities that are enriched in specific biological functions. The high-resolution chromatin interaction maps will help to understand the transcription regulation of genes associated with complex agronomic traits of maize.
长程染色质相互作用对于基因的转录调控很重要,其中许多基因与复杂的农艺性状有关。然而,植物中三维染色质相互作用的模式仍不清楚。在这里,我们报告了通过配对末端标签测序(ChIA-PET)数据生成染色质相互作用分析,并构建了广泛的玉米中以 H3K4me3 和 H3K27ac 为中心的染色质相互作用图谱。结果表明,基因近端和远端调控区域之间的相互作用模式非常复杂和动态。具有染色质相互作用的基因表达水平高于没有相互作用的基因。具有近端-近端相互作用的基因倾向于转录协调。组织特异性的近端-远端相互作用与基因的组织特异性表达相关。近端和远端调控区域之间的相互作用进一步交织成有组织的网络社区,这些社区富含特定的生物学功能。高分辨率染色质相互作用图谱将有助于理解与玉米复杂农艺性状相关的基因的转录调控。