• 文献检索
  • 文档翻译
  • 深度研究
  • 学术资讯
  • Suppr Zotero 插件Zotero 插件
  • 邀请有礼
  • 套餐&价格
  • 历史记录
应用&插件
Suppr Zotero 插件Zotero 插件浏览器插件Mac 客户端Windows 客户端微信小程序
定价
高级版会员购买积分包购买API积分包
服务
文献检索文档翻译深度研究API 文档MCP 服务
关于我们
关于 Suppr公司介绍联系我们用户协议隐私条款
关注我们

Suppr 超能文献

核心技术专利:CN118964589B侵权必究
粤ICP备2023148730 号-1Suppr @ 2026

文献检索

告别复杂PubMed语法,用中文像聊天一样搜索,搜遍4000万医学文献。AI智能推荐,让科研检索更轻松。

立即免费搜索

文件翻译

保留排版,准确专业,支持PDF/Word/PPT等文件格式,支持 12+语言互译。

免费翻译文档

深度研究

AI帮你快速写综述,25分钟生成高质量综述,智能提取关键信息,辅助科研写作。

立即免费体验

藻蓝蛋白通过下调人非小细胞肺癌细胞中的 TIRAP/NF-κB 活性发挥抗增殖作用。

Phycocyanin Exerts Anti-Proliferative Effects through Down-Regulating TIRAP/NF-κB Activity in Human Non-Small Cell Lung Cancer Cells.

机构信息

Beijing Advanced Innovation Center for Food Nutrition and Human Health, Beijing Engineering and Technology Research Center of Food Additives, Beijing Technology and Business University, Beijing 100048, China.

State Key Laboratory of Infection Disease Prevention and Control, National Institute for Communicable Disease Control and Prevention, Collaborative Innovation Center for Diagnosis and Treatment of Infectious Disease, Chinese Center for Disease Control and Prevention, Beijing 102206, China.

出版信息

Cells. 2019 Jun 14;8(6):588. doi: 10.3390/cells8060588.

DOI:10.3390/cells8060588
PMID:31207932
原文链接:https://pmc.ncbi.nlm.nih.gov/articles/PMC6627414/
Abstract

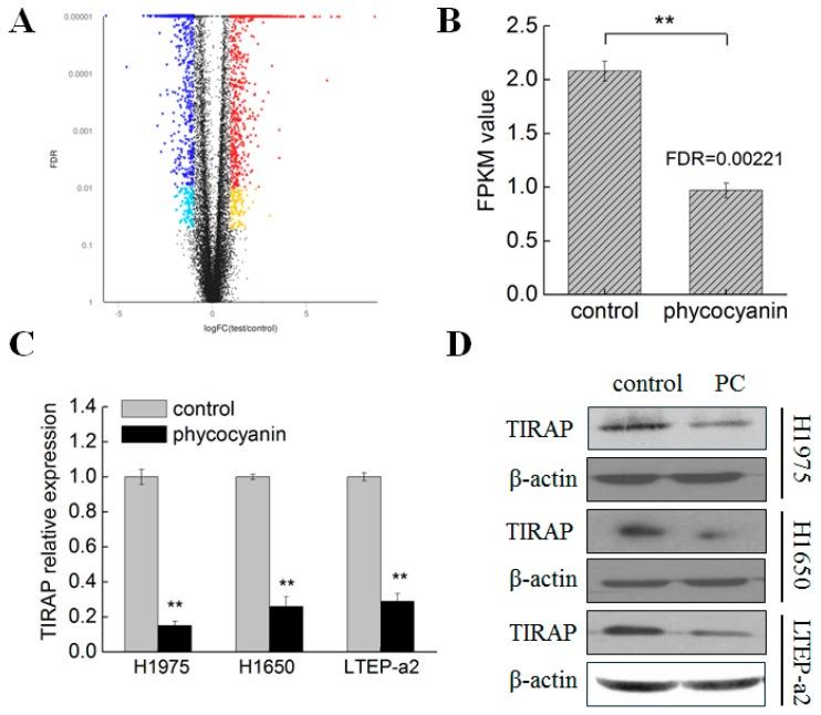
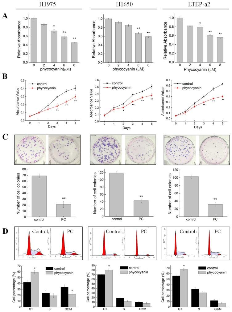
Phycocyanin is a type of marine functional food additive, exerting a health care efficacy with no side effects. It has been shown that phycocyanin possesses anticancer function in non-small cell lung cancer (NSCLC) cells, but the underlying regulatory mechanism still remains unclear. Further investigation on the antineoplastic mechanism of phycocyanin would provide useful information on NSCLC treatment. In this study, we explored the in vitro function and mechanism of phycocyanin in three typical NSCLC cell lines, H1975, H1650, and LTEP-a2, for the first time. Phenotypic experiments showed that phycocyanin significantly induced the apoptosis as well as suppressed the growth of NSCLC cells. Transcriptome analysis suggested that toll/interleukin 1 receptor domain-containing adaptor protein (TIRAP) was significantly down-regulated by phycocyanin. Strikingly, similar to phycocyanin-treated assays, siRNA knockdown of TIRAP expression also resulted in the anti-proliferative phenomenon in NSCLC cells. In addition, the activity of NF-κB signaling was also suppressed after silencing TIRAP expression, revealing that phycocyanin exerted anti-proliferative function through down-regulating TIRAP/NF-κB activity in NSCLC cells. Collectively, this study has laid a theoretical basis on the treatment of NSCLC and the potential utilization of marine functional products.

摘要

藻蓝蛋白是一种海洋功能性食品添加剂,具有保健功效且无副作用。研究表明,藻蓝蛋白对非小细胞肺癌(NSCLC)细胞具有抗癌作用,但具体的调控机制尚不清楚。进一步研究藻蓝蛋白的抗肿瘤机制,将为 NSCLC 的治疗提供有用的信息。本研究首次探讨了藻蓝蛋白在三种典型的 NSCLC 细胞系 H1975、H1650 和 LTEP-a2 中的体外功能和作用机制。表型实验表明,藻蓝蛋白能显著诱导 NSCLC 细胞凋亡并抑制其生长。转录组分析表明,藻蓝蛋白显著下调 Toll/IL-1 受体结构域包含衔接蛋白(TIRAP)的表达。值得注意的是,与藻蓝蛋白处理实验类似,TIRAP 表达的 siRNA 敲低也导致 NSCLC 细胞的抗增殖现象。此外,沉默 TIRAP 表达后 NF-κB 信号通路的活性也受到抑制,表明藻蓝蛋白通过下调 TIRAP/NF-κB 活性在 NSCLC 细胞中发挥抗增殖作用。综上所述,本研究为 NSCLC 的治疗和海洋功能产品的潜在应用奠定了理论基础。

https://cdn.ncbi.nlm.nih.gov/pmc/blobs/b978/6627414/87a45e5c5936/cells-08-00588-g006.jpg
https://cdn.ncbi.nlm.nih.gov/pmc/blobs/b978/6627414/72f6ea46e055/cells-08-00588-g001.jpg
https://cdn.ncbi.nlm.nih.gov/pmc/blobs/b978/6627414/28405581eeae/cells-08-00588-g002.jpg
https://cdn.ncbi.nlm.nih.gov/pmc/blobs/b978/6627414/e987d0f10a8f/cells-08-00588-g003.jpg
https://cdn.ncbi.nlm.nih.gov/pmc/blobs/b978/6627414/28fe739e93c5/cells-08-00588-g004.jpg
https://cdn.ncbi.nlm.nih.gov/pmc/blobs/b978/6627414/7a6bbae326fa/cells-08-00588-g005.jpg
https://cdn.ncbi.nlm.nih.gov/pmc/blobs/b978/6627414/87a45e5c5936/cells-08-00588-g006.jpg
https://cdn.ncbi.nlm.nih.gov/pmc/blobs/b978/6627414/72f6ea46e055/cells-08-00588-g001.jpg
https://cdn.ncbi.nlm.nih.gov/pmc/blobs/b978/6627414/28405581eeae/cells-08-00588-g002.jpg
https://cdn.ncbi.nlm.nih.gov/pmc/blobs/b978/6627414/e987d0f10a8f/cells-08-00588-g003.jpg
https://cdn.ncbi.nlm.nih.gov/pmc/blobs/b978/6627414/28fe739e93c5/cells-08-00588-g004.jpg
https://cdn.ncbi.nlm.nih.gov/pmc/blobs/b978/6627414/7a6bbae326fa/cells-08-00588-g005.jpg
https://cdn.ncbi.nlm.nih.gov/pmc/blobs/b978/6627414/87a45e5c5936/cells-08-00588-g006.jpg

相似文献

1
Phycocyanin Exerts Anti-Proliferative Effects through Down-Regulating TIRAP/NF-κB Activity in Human Non-Small Cell Lung Cancer Cells.藻蓝蛋白通过下调人非小细胞肺癌细胞中的 TIRAP/NF-κB 活性发挥抗增殖作用。
Cells. 2019 Jun 14;8(6):588. doi: 10.3390/cells8060588.
2
C-Phycocyanin Suppresses the In Vitro Proliferation and Migration of Non-Small-Cell Lung Cancer Cells through Reduction of RIPK1/NF-κB Activity.藻蓝蛋白通过降低 RIPK1/NF-κB 活性抑制非小细胞肺癌细胞的体外增殖和迁移。
Mar Drugs. 2019 Jun 18;17(6):362. doi: 10.3390/md17060362.
3
The In Vitro Anti-Tumor Activity of Phycocyanin against Non-Small Cell Lung Cancer Cells.藻蓝蛋白对非小细胞肺癌细胞的体外抗肿瘤活性。
Mar Drugs. 2018 May 23;16(6):178. doi: 10.3390/md16060178.
4
Transcriptome Analysis of Phycocyanin-Mediated Inhibitory Functions on Non-Small Cell Lung Cancer A549 Cell Growth.藻蓝蛋白介导对非小细胞肺癌 A549 细胞生长抑制作用的转录组分析。
Mar Drugs. 2018 Dec 15;16(12):511. doi: 10.3390/md16120511.
5
Insulin Receptor Substrate 1 Is Involved in the Phycocyanin-Mediated Antineoplastic Function of Non-Small Cell Lung Cancer Cells.胰岛素受体底物 1 参与藻蓝蛋白介导的非小细胞肺癌细胞的抗肿瘤功能。
Molecules. 2021 Aug 4;26(16):4711. doi: 10.3390/molecules26164711.
6
The C-terminal region of Bfl-1 sensitizes non-small cell lung cancer to gemcitabine-induced apoptosis by suppressing NF-κB activity and down-regulating Bfl-1.Bfl-1 的 C 端区域通过抑制 NF-κB 活性和下调 Bfl-1,使非小细胞肺癌对吉西他滨诱导的细胞凋亡敏感。
Mol Cancer. 2011 Aug 16;10:98. doi: 10.1186/1476-4598-10-98.
7
(E)-2,4-bis(p-hydroxyphenyl)-2-butenal has an antiproliferative effect on NSCLC cells induced by p38 MAPK-mediated suppression of NF-κB and up-regulation of TNFRSF10B (DR5).(E)-2,4-二(对羟苯基)-2-丁烯醛通过 p38MAPK 介导的 NF-κB 抑制和 TNFRSF10B(DR5)上调对非小细胞肺癌细胞具有抗增殖作用。
Br J Pharmacol. 2013 Mar;168(6):1471-84. doi: 10.1111/bph.12024.
8
Apoptosis induction and AKT/NF-κB inactivation are associated with regroafenib-inhibited tumor progression in non-small cell lung cancer in vitro and in vivo.凋亡诱导和 AKT/NF-κB 失活与瑞戈非尼抑制非小细胞肺癌的体内外肿瘤进展有关。
Biomed Pharmacother. 2019 Aug;116:109032. doi: 10.1016/j.biopha.2019.109032. Epub 2019 Jun 1.
9
Gambogic acid synergistically potentiates cisplatin-induced apoptosis in non-small-cell lung cancer through suppressing NF-κB and MAPK/HO-1 signalling.藤黄酸通过抑制 NF-κB 和 MAPK/HO-1 信号通路协同增强顺铂诱导的非小细胞肺癌细胞凋亡。
Br J Cancer. 2014 Jan 21;110(2):341-52. doi: 10.1038/bjc.2013.752. Epub 2013 Dec 3.
10
miR-146a inhibits cell growth, cell migration and induces apoptosis in non-small cell lung cancer cells.miR-146a 抑制非小细胞肺癌细胞的生长、迁移并诱导其凋亡。
PLoS One. 2013;8(3):e60317. doi: 10.1371/journal.pone.0060317. Epub 2013 Mar 26.

引用本文的文献

1
Phycobilins Versatile Pigments with Wide-Ranging Applications: Exploring Their Uses, Biological Activities, Extraction Methods and Future Perspectives.藻胆蛋白:具有广泛应用的多功能色素——探索其用途、生物活性、提取方法及未来展望
Mar Drugs. 2025 May 4;23(5):201. doi: 10.3390/md23050201.
2
A pyroptosis gene-based prognostic model for predicting survival in low-grade glioma.基于焦亡基因的低级别胶质瘤患者生存预测预后模型。
PeerJ. 2023 Nov 13;11:e16412. doi: 10.7717/peerj.16412. eCollection 2023.
3
Microalgae in Terms of Biomedical Technology: Probiotics, Prebiotics, and Metabiotics.

本文引用的文献

1
Phycocyanin-based nanocarrier as a new nanoplatform for efficient overcoming of cancer drug resistance.基于藻蓝蛋白的纳米载体作为一种有效克服癌症耐药性的新型纳米平台。
J Mater Chem B. 2017 May 14;5(18):3300-3314. doi: 10.1039/c7tb00287d. Epub 2017 Apr 24.
2
Transcriptome Analysis of Phycocyanin-Mediated Inhibitory Functions on Non-Small Cell Lung Cancer A549 Cell Growth.藻蓝蛋白介导对非小细胞肺癌 A549 细胞生长抑制作用的转录组分析。
Mar Drugs. 2018 Dec 15;16(12):511. doi: 10.3390/md16120511.
3
Phycocyanin Reduces Proliferation of Melanoma Cells through Downregulating GRB2/ERK Signaling.
生物医学技术视角下的微藻:益生菌、益生元与代谢物。
Appl Biochem Microbiol. 2022;58(6):813-825. doi: 10.1134/S0003683822060126. Epub 2022 Dec 4.
4
Phycobiliproteins-A Family of Algae-Derived Biliproteins: Productions, Characterization and Pharmaceutical Potentials.藻胆蛋白 - 一类源自藻类的胆红素蛋白:生产、特性与药物潜力。
Mar Drugs. 2022 Jul 9;20(7):450. doi: 10.3390/md20070450.
5
Phycobiliproteins: Structural aspects, functional characteristics, and biotechnological perspectives.藻胆蛋白:结构方面、功能特性及生物技术前景
Comput Struct Biotechnol J. 2022 Feb 23;20:1506-1527. doi: 10.1016/j.csbj.2022.02.016. eCollection 2022.
6
Phycocyanin inhibits -induced hyper-proliferation in AGS cells via activation of the ROS/MAPK signaling pathway.藻蓝蛋白通过激活ROS/MAPK信号通路抑制幽门螺杆菌诱导的AGS细胞过度增殖。
Ann Transl Med. 2022 Feb;10(4):176. doi: 10.21037/atm-21-7045.
7
Prognostic signature of esophageal adenocarcinoma based on pyroptosis-related genes.基于细胞焦亡相关基因的食管腺癌预后特征。
BMC Med Genomics. 2022 Mar 7;15(1):50. doi: 10.1186/s12920-022-01196-x.
8
Pyroptosis-related molecular classification and immune microenvironment infiltration in breast cancer: A novel therapeutic target.乳腺癌中与细胞焦亡相关的分子分类和免疫微环境浸润:一个新的治疗靶点。
J Cell Mol Med. 2022 Apr;26(8):2259-2272. doi: 10.1111/jcmm.17247. Epub 2022 Mar 1.
9
Antioxidant and Anti-Inflammatory Activity of Combined Phycocyanin and Palmitoylethanolamide in Human Lung and Prostate Epithelial Cells.藻蓝蛋白与棕榈酰乙醇胺联合使用对人肺上皮细胞和前列腺上皮细胞的抗氧化及抗炎活性
Antioxidants (Basel). 2022 Jan 21;11(2):201. doi: 10.3390/antiox11020201.
10
Insulin Receptor Substrate 1 Is Involved in the Phycocyanin-Mediated Antineoplastic Function of Non-Small Cell Lung Cancer Cells.胰岛素受体底物 1 参与藻蓝蛋白介导的非小细胞肺癌细胞的抗肿瘤功能。
Molecules. 2021 Aug 4;26(16):4711. doi: 10.3390/molecules26164711.
藻蓝蛋白通过下调 GRB2/ERK 信号通路抑制黑素瘤细胞增殖。
J Agric Food Chem. 2018 Oct 17;66(41):10921-10929. doi: 10.1021/acs.jafc.8b03495. Epub 2018 Oct 4.
4
Anticancer effect of the water extract of a commercial Spirulina (Arthrospira platensis) product on the human lung cancer A549 cell line.一种市售螺旋藻(Arthrospira platensis)产品水提物对人肺癌 A549 细胞系的抗癌作用。
Biomed Pharmacother. 2018 Oct;106:292-302. doi: 10.1016/j.biopha.2018.06.116. Epub 2018 Jun 28.
5
Protective effects of phycocyanin on ischemia/reperfusion liver injuries.藻蓝蛋白对缺血/再灌注肝损伤的保护作用。
Biomed Pharmacother. 2018 Jun;102:196-202. doi: 10.1016/j.biopha.2018.03.025. Epub 2018 Mar 22.
6
C-Phycocyanin exerts anti-cancer effects via the MAPK signaling pathway in MDA-MB-231 cells.藻蓝蛋白通过丝裂原活化蛋白激酶(MAPK)信号通路在MDA-MB-231细胞中发挥抗癌作用。
Cancer Cell Int. 2018 Jan 25;18:12. doi: 10.1186/s12935-018-0511-5. eCollection 2018.
7
Photodynamic effect and mechanism study of selenium-enriched phycocyanin from Spirulina platensis against liver tumours.富硒螺旋藻藻蓝蛋白对肝癌的光动力效应及机制研究。
J Photochem Photobiol B. 2018 Mar;180:89-97. doi: 10.1016/j.jphotobiol.2017.12.020. Epub 2017 Dec 20.
8
Phycocyanin attenuates pulmonary fibrosis via the TLR2-MyD88-NF-κB signaling pathway.藻蓝蛋白通过 TLR2-MyD88-NF-κB 信号通路减轻肺纤维化。
Sci Rep. 2017 Jul 19;7(1):5843. doi: 10.1038/s41598-017-06021-5.
9
Phycocyanin Inhibits Tumorigenic Potential of Pancreatic Cancer Cells: Role of Apoptosis and Autophagy.藻蓝蛋白抑制胰腺癌细胞的致瘤潜能:细胞凋亡和自噬的作用。
Sci Rep. 2016 Oct 3;6:34564. doi: 10.1038/srep34564.
10
Study of the Effects of Betaine and/or C-Phycocyanin on the Growth of Lung Cancer A549 Cells In Vitro and In Vivo.甜菜碱和/或藻蓝蛋白对肺癌A549细胞体内外生长影响的研究
J Oncol. 2016;2016:8162952. doi: 10.1155/2016/8162952. Epub 2016 Aug 22.