Suppr超能文献

非编码缺失揭示了一个对肠道功能至关重要的基因。

Noncoding deletions reveal a gene that is critical for intestinal function.

机构信息

Department of Molecular Genetics, Weizmann Institute of Science, Rehovot, Israel.

The Danek Gertner Institute of Human Genetics, Sheba Medical Center, Ramat Gan, Israel.

出版信息

Nature. 2019 Jul;571(7763):107-111. doi: 10.1038/s41586-019-1312-2. Epub 2019 Jun 19.

Abstract

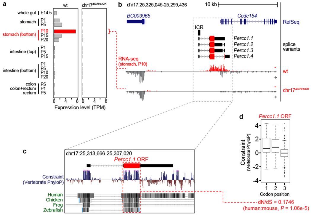
Large-scale genome sequencing is poised to provide a substantial increase in the rate of discovery of disease-associated mutations, but the functional interpretation of such mutations remains challenging. Here we show that deletions of a sequence on human chromosome 16 that we term the intestine-critical region (ICR) cause intractable congenital diarrhoea in infants. Reporter assays in transgenic mice show that the ICR contains a regulatory sequence that activates transcription during the development of the gastrointestinal system. Targeted deletion of the ICR in mice caused symptoms that recapitulated the human condition. Transcriptome analysis revealed that an unannotated open reading frame (Percc1) flanks the regulatory sequence, and the expression of this gene was lost in the developing gut of mice that lacked the ICR. Percc1-knockout mice displayed phenotypes similar to those observed upon ICR deletion in mice and patients, whereas an ICR-driven Percc1 transgene was sufficient to rescue the phenotypes found in mice that lacked the ICR. Together, our results identify a gene that is critical for intestinal function and underscore the need for targeted in vivo studies to interpret the growing number of clinical genetic findings that do not affect known protein-coding genes.

摘要

大规模基因组测序有望大幅提高发现疾病相关突变的速度,但此类突变的功能解释仍然具有挑战性。在这里,我们展示了人类 16 号染色体上一个序列缺失,我们称之为肠道关键区域(ICR),会导致婴儿出现顽固性先天性腹泻。在转基因小鼠中的报告基因检测表明,ICR 含有一个在胃肠道系统发育过程中激活转录的调控序列。在小鼠中靶向缺失 ICR 会引起与人类疾病相似的症状。转录组分析表明,一个未注释的开放阅读框(Percc1)位于调控序列的侧翼,并且在缺乏 ICR 的小鼠发育肠道中该基因的表达丢失。Percc1 敲除小鼠表现出与在缺乏 ICR 的小鼠和患者中观察到的表型相似的表型,而 ICR 驱动的 Percc1 转基因足以挽救缺乏 ICR 的小鼠中发现的表型。总之,我们的研究结果确定了一个对肠道功能至关重要的基因,并强调需要进行靶向的体内研究来解释越来越多的临床遗传发现,这些发现不会影响已知的蛋白编码基因。

https://cdn.ncbi.nlm.nih.gov/pmc/blobs/8e25/7061489/2cf170194811/nihms-1529571-f0005.jpg

文献AI研究员

20分钟写一篇综述,助力文献阅读效率提升50倍。

立即体验

用中文搜PubMed

大模型驱动的PubMed中文搜索引擎

马上搜索

文档翻译

学术文献翻译模型,支持多种主流文档格式。

立即体验