Suppr超能文献

硝呋替莫抑制神经母细胞瘤的进展。

Nifurtimox Inhibits the Progression of Neuroblastoma .

作者信息

Kong Eryan, Zhu Jiangli, Wu Wentao, Ren Hongguang, Jiao Xuemiao, Wang Hui, Zhang Zhongjian

机构信息

Institute of Psychiatry and Neuroscience, Xinxiang Medical University, Xinxiang, China.

Department of Ophthalmology, The Third Affiliated Hospital of Xinxiang Medical University, Xinxiang 453000, China.

出版信息

J Cancer. 2019 May 21;10(10):2194-2204. doi: 10.7150/jca.27851. eCollection 2019.

Abstract

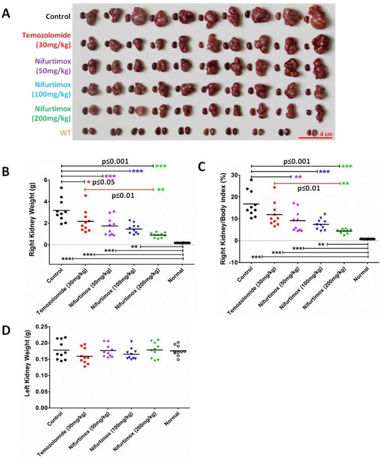
Neuroblastoma was one of the most life-threatening cancer developed in children, yet the conventional therapies currently used leave an unmet gap for clinical requirements. Temozolomide is the first line of drug in the treatment of neuroblastorma nowadays. Giving the fact that temozolomide treatment offered limited healing effect and patients responded divergently, an alternative beneficial path is urgently requested. Nifurtimox, a drug against , was happened to find competent in treating a patient who carried aggressive neuroblastoma. Although studies demonstrated that nifurtimox has cytotoxic features against tumor cells, a systematic investigation is generally inadequate. Here we exhibited that nifurtimox could suppress the progression of neuroblastoma , while maintain the health condition to a great extent. Importantly, as comparing to temozolomide, nifurtimox presented a stronger effect on inhibiting tumor development, strongly suggesting that nifurtimox is a preferential alternative drug in treating neuroblastoma. Additionally, it was shown that Akt-GSK3β signaling cascade was involved in tumor arrest induced by nifurtimox.

摘要

神经母细胞瘤是儿童最具生命威胁的癌症之一,然而目前使用的传统疗法仍无法满足临床需求。替莫唑胺是目前治疗神经母细胞瘤的一线药物。鉴于替莫唑胺治疗效果有限且患者反应各异,迫切需要一条替代性的有益途径。硝呋替莫是一种抗寄生虫药物,偶然发现对一名患有侵袭性神经母细胞瘤的患者有效。尽管有研究表明硝呋替莫对肿瘤细胞具有细胞毒性,但系统的研究总体上并不充分。在此我们表明,硝呋替莫可以抑制神经母细胞瘤的进展,同时在很大程度上维持健康状况。重要的是,与替莫唑胺相比,硝呋替莫对抑制肿瘤发展具有更强的作用,强烈表明硝呋替莫是治疗神经母细胞瘤的优先替代药物。此外,研究表明Akt-GSK3β信号级联参与了硝呋替莫诱导的肿瘤停滞。

https://cdn.ncbi.nlm.nih.gov/pmc/blobs/d6ea/6584410/b14a9a11680a/jcav10p2194g001.jpg

文献AI研究员

20分钟写一篇综述,助力文献阅读效率提升50倍。

立即体验

用中文搜PubMed

大模型驱动的PubMed中文搜索引擎

马上搜索

文档翻译

学术文献翻译模型,支持多种主流文档格式。

立即体验