Suppr超能文献

结肠炎相关癌症中的转录后基因调控

Post-transcriptional Gene Regulation in Colitis Associated Cancer.

作者信息

Chen Gang, Feng Yuan, Li Xuezheng, Jiang Zhe, Bei Bei, Zhang Lin, Han Yueqing, Li Yanwu, Li Ning

机构信息

School of Traditional Chinese Materia Medica, Shenyang Pharmaceutical University, Shenyang, China.

Beijing Key Laboratory of Bio-characteristic Profiling for Evaluation of Rational Drug Use, Beijing Shijitan Hospital, Capital Medical University, Beijing, China.

出版信息

Front Genet. 2019 Jun 19;10:585. doi: 10.3389/fgene.2019.00585. eCollection 2019.

Abstract

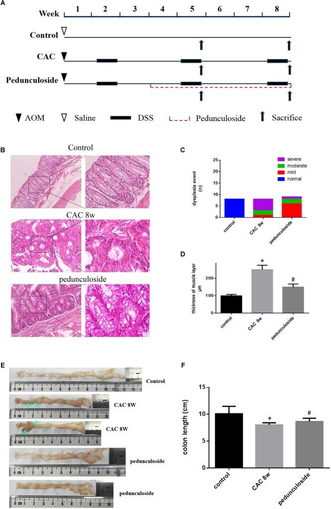
Colitis-associated cancer (CAC) has been linked to microRNA (miRNA) aberrant expression elicited by inflammation. In this study, we used the AOM/DSS-induced CAC mice model to explore the ectopic expression of miRNAs in the precancerous stage of CAC. As a result, we found that miR-31-5p, miR-223-3p, and let-7f-5p were dysregulated during the development of intestinal dysplasia. Subsequently, we first identified the role of these three miRNAs in CAC. Adenomatous polyposis coli (APC) was revealed as a new target of miR-223-3p, and solute carrier family 9- subfamily A-member 9 (SLC9A9) and APC membrane recruitment protein 3 (AMER3) were suggested as two new targets for let-7f-5p. For miR-31-5p, we proved that it can target LATS2 mRNA so as to modulate Hippo pathway in Caco2 cells. Second, to examine if targeting these three miRNAs would lead to CAC prevention, pedunculoside, a natural triterpene glycoside capable of rescuing the down-regulation of LATS2 and APC caused by either miR-31-5p or miR-223-3p overexpression, respectively, was used in the AOM/DSS-induced CAC model. The results showed that pedunculoside (25 mg/kg) substantially mitigated the damage to mice intestine caused by DSS/AOM. These results suggested that miRNAs-elicited post-transcriptional regulation is involved in the pathogenesis of CAC, and CAC can be prevented through targeting key miRNAs that are ectopically expressed in CAC.

摘要

结肠炎相关癌症(CAC)与炎症引发的微小RNA(miRNA)异常表达有关。在本研究中,我们使用AOM/DSS诱导的CAC小鼠模型来探索miRNA在CAC癌前阶段的异位表达。结果,我们发现在肠道发育异常过程中,miR-31-5p、miR-223-3p和let-7f-5p表达失调。随后,我们首次确定了这三种miRNA在CAC中的作用。腺瘤性结肠息肉病蛋白(APC)被揭示为miR-223-3p的新靶点,溶质载体家族9亚家族A成员9(SLC9A9)和APC膜募集蛋白3(AMER3)被认为是let-7f-5p的两个新靶点。对于miR-31-5p,我们证明它可以靶向LATS2 mRNA,从而在Caco2细胞中调节Hippo信号通路。其次,为了检验靶向这三种miRNA是否能预防CAC,我们在AOM/DSS诱导的CAC模型中使用了pedunculoside,一种能够分别挽救由miR-31-5p或miR-223-3p过表达引起的LATS2和APC下调的天然三萜糖苷。结果表明,pedunculoside(25 mg/kg)显著减轻了DSS/AOM对小鼠肠道的损伤。这些结果表明,miRNA引发的转录后调控参与了CAC的发病机制,并且通过靶向在CAC中异位表达的关键miRNA可以预防CAC。

https://cdn.ncbi.nlm.nih.gov/pmc/blobs/d32c/6593052/fcf58abfede9/fgene-10-00585-g001.jpg

相似文献

1
Post-transcriptional Gene Regulation in Colitis Associated Cancer.
Front Genet. 2019 Jun 19;10:585. doi: 10.3389/fgene.2019.00585. eCollection 2019.
3
MicroRNA expression profile in retina and choroid in oxygen-induced retinopathy model.
PLoS One. 2019 Jun 12;14(6):e0218282. doi: 10.1371/journal.pone.0218282. eCollection 2019.
4
MTUS1 and its targeting miRNAs in colorectal carcinoma: significant associations.
Tumour Biol. 2016 May;37(5):6637-45. doi: 10.1007/s13277-015-4550-4. Epub 2015 Dec 7.
6
miRNA-seq analysis of human vertebrae provides insight into the mechanism underlying GIOP.
Bone. 2019 Mar;120:371-386. doi: 10.1016/j.bone.2018.11.013. Epub 2018 Nov 29.
8
Cytological effects of honokiol treatment and its potential mechanism of action in non-small cell lung cancer.
Biomed Pharmacother. 2019 Sep;117:109058. doi: 10.1016/j.biopha.2019.109058. Epub 2019 Jun 5.
9
MicroRNA-Seq Data Analysis Pipeline to Identify Blood Biomarkers for Alzheimer's Disease from Public Data.
Biomark Insights. 2015 Apr 15;10:21-31. doi: 10.4137/BMI.S25132. eCollection 2015.
10
Identification of Circulating miRNAs Differentially Regulated by Opioid Treatment.
Int J Mol Sci. 2017 Sep 16;18(9):1991. doi: 10.3390/ijms18091991.

引用本文的文献

2
Chronic Gastrointestinal Disorders and miRNA-Associated Disease: An Up-to-Date.
Int J Mol Sci. 2025 Jan 6;26(1):413. doi: 10.3390/ijms26010413.
3
Endosomal pH is an evolutionarily conserved driver of phenotypic plasticity in colorectal cancer.
NPJ Syst Biol Appl. 2024 Dec 19;10(1):149. doi: 10.1038/s41540-024-00463-0.
6
Obesity and Inflammatory Factors in the Progression of Early-Onset Colorectal Cancer.
Cancers (Basel). 2024 Apr 3;16(7):1403. doi: 10.3390/cancers16071403.
8
MicroRNAs in the Regulation of Solute Carrier Proteins Behind Xenobiotic and Nutrient Transport in Cells.
Front Mol Biosci. 2022 Jun 9;9:893846. doi: 10.3389/fmolb.2022.893846. eCollection 2022.
9
The inflammatory pathogenesis of colorectal cancer.
Nat Rev Immunol. 2021 Oct;21(10):653-667. doi: 10.1038/s41577-021-00534-x. Epub 2021 Apr 28.
10

本文引用的文献

1
Phospholipase Cγ1 links inflammation and tumorigenesis in colitis-associated cancer.
Oncotarget. 2017 Dec 19;9(5):5752-5763. doi: 10.18632/oncotarget.23430. eCollection 2018 Jan 19.
4
5
MicroRNAs in intestinal barrier function, inflammatory bowel disease and related cancers-their effects and therapeutic potentials.
Curr Opin Pharmacol. 2017 Dec;37:142-150. doi: 10.1016/j.coph.2017.10.010. Epub 2017 Nov 15.
6
Identification of a sixteen-microRNA signature as prognostic biomarker for stage II and III colon cancer.
Oncotarget. 2017 Sep 23;8(50):87837-87847. doi: 10.18632/oncotarget.21237. eCollection 2017 Oct 20.
7
Functional role and therapeutic targeting of microRNAs in inflammatory bowel disease.
Am J Physiol Gastrointest Liver Physiol. 2018 Feb 1;314(2):G256-G262. doi: 10.1152/ajpgi.00268.2017. Epub 2017 Nov 16.
10
Up-regulation of Promotes Cancer Progression and Is Involved in Poor Prognosis in Colorectal Cancer.
Anticancer Res. 2017 May;37(5):2255-2263. doi: 10.21873/anticanres.11562.

文献AI研究员

20分钟写一篇综述,助力文献阅读效率提升50倍。

立即体验

用中文搜PubMed

大模型驱动的PubMed中文搜索引擎

马上搜索

文档翻译

学术文献翻译模型,支持多种主流文档格式。

立即体验