Suppr超能文献

全天候星敏感器的光学参数优化

Optical Parameters Optimization for All-Time Star Sensor.

作者信息

Wang Wenjie, Wei Xinguo, Li Jian, Du Jingyuan, Zhang Guangjun

机构信息

Key Laboratory of Precision Opto-Mechatronics Technology, Ministry of Education, School of Instrumentation Science and Opto-Electronics Engineering, Beihang University, Beijing 100191, China.

出版信息

Sensors (Basel). 2019 Jul 4;19(13):2960. doi: 10.3390/s19132960.

Abstract

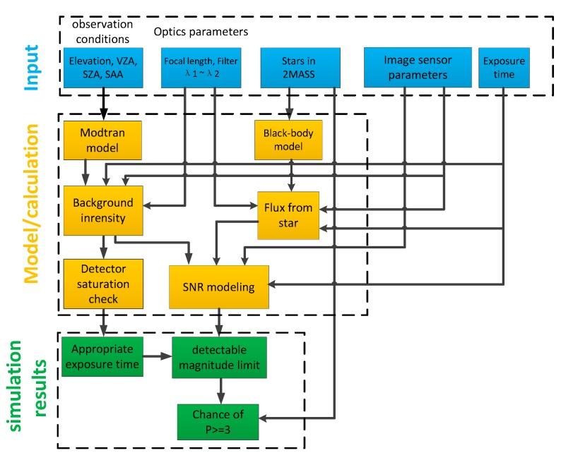
As an important development direction of star sensor technology, the All-Time star sensor technology can expand the application of star sensors to flight platforms inside the atmosphere. Due to intense atmospheric background radiation during the daytime, the commonly used star sensors operating in the visible wavelength range are significantly limited in their ability to detect stars, and hence the All-Time star sensor technology which is based on the shortwave infrared (SWIR) imaging system has become an effective research direction. All-Time star sensor detection capability is significantly affected by observation conditions and, therefore, an optimized selection of optical parameters, which mainly includes the field of view (FOV) and the detection wavelength band, can effectively improve the detection performance of All-Time star sensors under harsh observation conditions. This paper uses the model simulation method to analyze and optimize the optical parameters under various observation conditions in a high-altitude environment. A main parameter among those discussed is the analysis of detection band optimization based on the SWIR band. Due to the huge cost constraints of high-altitude experiments, we conducted experiments near the ground to verify the effectiveness of the detection band selection and the correctness of the SWIR star sensor detection model, which thereby proved that the optimization of the optical parameters for high altitudes was effective and could be used as a reference.

摘要

作为星敏感器技术的一个重要发展方向,全天候星敏感器技术能够将星敏感器的应用拓展到大气层内的飞行平台。由于白天大气背景辐射强烈,工作在可见光波长范围内的常用星敏感器在探测恒星方面的能力受到显著限制,因此基于短波红外(SWIR)成像系统的全天候星敏感器技术成为一个有效的研究方向。全天候星敏感器的探测能力受观测条件影响显著,因此,对主要包括视场(FOV)和探测波段的光学参数进行优化选择,能够有效提高全天候星敏感器在恶劣观测条件下的探测性能。本文采用模型仿真方法,对高空环境下各种观测条件下的光学参数进行分析和优化。其中讨论的一个主要参数是基于SWIR波段的探测波段优化分析。由于高空实验成本巨大,我们在地面附近进行实验,以验证探测波段选择的有效性和SWIR星敏感器探测模型的正确性,从而证明高空光学参数优化是有效的,可为相关研究提供参考。

https://cdn.ncbi.nlm.nih.gov/pmc/blobs/2cbe/6650846/d9e88e83e998/sensors-19-02960-g001.jpg

文献AI研究员

20分钟写一篇综述,助力文献阅读效率提升50倍。

立即体验

用中文搜PubMed

大模型驱动的PubMed中文搜索引擎

马上搜索

文档翻译

学术文献翻译模型,支持多种主流文档格式。

立即体验