• 文献检索
  • 文档翻译
  • 深度研究
  • 学术资讯
  • Suppr Zotero 插件Zotero 插件
  • 邀请有礼
  • 套餐&价格
  • 历史记录
应用&插件
Suppr Zotero 插件Zotero 插件浏览器插件Mac 客户端Windows 客户端微信小程序
定价
高级版会员购买积分包购买API积分包
服务
文献检索文档翻译深度研究API 文档MCP 服务
关于我们
关于 Suppr公司介绍联系我们用户协议隐私条款
关注我们

Suppr 超能文献

核心技术专利:CN118964589B侵权必究
粤ICP备2023148730 号-1Suppr @ 2026

文献检索

告别复杂PubMed语法,用中文像聊天一样搜索,搜遍4000万医学文献。AI智能推荐,让科研检索更轻松。

立即免费搜索

文件翻译

保留排版,准确专业,支持PDF/Word/PPT等文件格式,支持 12+语言互译。

免费翻译文档

深度研究

AI帮你快速写综述,25分钟生成高质量综述,智能提取关键信息,辅助科研写作。

立即免费体验

未折叠蛋白反应在不同的巨噬细胞群体中差异调节 TLR4 诱导的细胞因子表达。

Unfolded Protein Response Differentially Regulates TLR4-Induced Cytokine Expression in Distinct Macrophage Populations.

机构信息

School of Medicine and Pharmacy, Ocean University of China, Qingdao, China.

Department of Inflammation and Immunity, Lerner Research Institute, Cleveland Clinic Foundation, Cleveland, OH, United States.

出版信息

Front Immunol. 2019 Jun 21;10:1390. doi: 10.3389/fimmu.2019.01390. eCollection 2019.

DOI:10.3389/fimmu.2019.01390
PMID:31293572
原文链接:https://pmc.ncbi.nlm.nih.gov/articles/PMC6598306/
Abstract

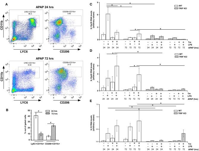
Cellular stress responses are often engaged at sites of inflammation and can alter macrophage cytokine production. We now report that macrophages in distinct states of differentiation or in different temporal stages of inflammatory response exhibit differential sensitivity to cell stress mediated alterations in M1-like polarized inflammatory cytokine production. Tunicamycin (Tm) treatment of bone marrow derived macrophages (BMDM) cultured with M-CSF cultured bone marrow derived macrophages (M-BMDM) had markedly amplified M1-like responses to LPS, exhibiting higher levels of IL12p40 and IL12p35 mRNAs while BMDM cultured with GM-CSF, which normally express high IL12 subunit production in response to LPS, were relatively unaltered. Anti-inflammatory IL10 mRNA production in LPS-stimulated M-BMDM was greatly reduced by cell stress. These changes in cytokine mRNA levels resulted from altered rates of transcription and mRNA decay. Stress also altered cytokine protein production. Resident liver macrophages isolated from mice treated with Tm showed elevated levels of IL12 subunit mRNA production following LPS stimulation. Furthermore, macrophages infiltrating the liver during the early phase of acetaminophen injury (24 h) had little stress-mediated change in cytokine mRNA production while cells isolated in the later phase (48-72 h) exhibited higher sensitivity for stress elevated cytokine production. Hence cultured macrophages developed using different growth/differentiation factors and macrophages from different temporal stages of injury show markedly different sensitivity to cell stress for altered inflammatory cytokine production. These findings suggest that cellular stress can be an important modulator of the magnitude and character of myeloid inflammatory activity.

摘要

细胞应激反应通常发生在炎症部位,并可改变巨噬细胞细胞因子的产生。我们现在报告称,分化状态不同或处于炎症反应不同时间阶段的巨噬细胞对细胞应激介导的 M1 样极化炎症细胞因子产生的改变表现出不同的敏感性。用衣霉素 (Tm) 处理骨髓来源的巨噬细胞 (BMDM) 与 M-CSF 培养的骨髓来源的巨噬细胞 (M-BMDM) 一起培养,对 LPS 的 M1 样反应明显增强,IL12p40 和 IL12p35 mRNA 的水平更高,而 GM-CSF 培养的 BMDM 通常对 LPS 产生高 IL12 亚基表达,变化相对较小。LPS 刺激的 M-BMDM 中抗炎性的 IL10 mRNA 产生被细胞应激大大减少。这些细胞因子 mRNA 水平的变化源于转录和 mRNA 降解率的改变。应激还改变了细胞因子蛋白的产生。用 Tm 处理的小鼠分离的驻留肝巨噬细胞在 LPS 刺激后表现出更高水平的 IL12 亚基 mRNA 产生。此外,在对乙酰氨基酚损伤的早期阶段(24 小时)浸润肝脏的巨噬细胞在细胞应激后细胞因子 mRNA 产生的变化很小,而在后期阶段(48-72 小时)分离的细胞对应激引起的细胞因子产生增加表现出更高的敏感性。因此,使用不同的生长/分化因子培养的巨噬细胞和不同时间阶段损伤的巨噬细胞对细胞应激引起的炎症细胞因子产生改变表现出明显不同的敏感性。这些发现表明,细胞应激可以是调节髓样炎症活性的幅度和特征的重要调节剂。

https://cdn.ncbi.nlm.nih.gov/pmc/blobs/707d/6598306/183533269087/fimmu-10-01390-g0005.jpg
https://cdn.ncbi.nlm.nih.gov/pmc/blobs/707d/6598306/b05daf2e0cce/fimmu-10-01390-g0001.jpg
https://cdn.ncbi.nlm.nih.gov/pmc/blobs/707d/6598306/877af1bccfac/fimmu-10-01390-g0002.jpg
https://cdn.ncbi.nlm.nih.gov/pmc/blobs/707d/6598306/6931d5d457a7/fimmu-10-01390-g0003.jpg
https://cdn.ncbi.nlm.nih.gov/pmc/blobs/707d/6598306/d3c4ebe1c570/fimmu-10-01390-g0004.jpg
https://cdn.ncbi.nlm.nih.gov/pmc/blobs/707d/6598306/183533269087/fimmu-10-01390-g0005.jpg
https://cdn.ncbi.nlm.nih.gov/pmc/blobs/707d/6598306/b05daf2e0cce/fimmu-10-01390-g0001.jpg
https://cdn.ncbi.nlm.nih.gov/pmc/blobs/707d/6598306/877af1bccfac/fimmu-10-01390-g0002.jpg
https://cdn.ncbi.nlm.nih.gov/pmc/blobs/707d/6598306/6931d5d457a7/fimmu-10-01390-g0003.jpg
https://cdn.ncbi.nlm.nih.gov/pmc/blobs/707d/6598306/d3c4ebe1c570/fimmu-10-01390-g0004.jpg
https://cdn.ncbi.nlm.nih.gov/pmc/blobs/707d/6598306/183533269087/fimmu-10-01390-g0005.jpg

相似文献

1
Unfolded Protein Response Differentially Regulates TLR4-Induced Cytokine Expression in Distinct Macrophage Populations.未折叠蛋白反应在不同的巨噬细胞群体中差异调节 TLR4 诱导的细胞因子表达。
Front Immunol. 2019 Jun 21;10:1390. doi: 10.3389/fimmu.2019.01390. eCollection 2019.
2
Host defense peptide LL-37 selectively reduces proinflammatory macrophage responses.宿主防御肽 LL-37 选择性地降低促炎巨噬细胞反应。
J Immunol. 2011 May 1;186(9):5497-505. doi: 10.4049/jimmunol.1002508. Epub 2011 Mar 25.
3
An mRNA atlas of G protein-coupled receptor expression during primary human monocyte/macrophage differentiation and lipopolysaccharide-mediated activation identifies targetable candidate regulators of inflammation.人原代单核细胞/巨噬细胞分化及脂多糖激活过程中 G 蛋白偶联受体表达的 mRNA 图谱,鉴定出炎症反应的潜在调控靶点。
Immunobiology. 2013 Nov;218(11):1345-53. doi: 10.1016/j.imbio.2013.07.001. Epub 2013 Jul 15.
4
Differential TLR7-mediated cytokine expression by R848 in M-CSF- versus GM-CSF-derived macrophages after LCMV infection.LCMV 感染后,M-CSF 与 GM-CSF 衍生的巨噬细胞中 R848 介导的 TLR7 差异细胞因子表达。
J Gen Virol. 2021 Mar;102(3). doi: 10.1099/jgv.0.001541. Epub 2020 Dec 17.
5
Methods of in vitro macrophage maturation confer variable inflammatory responses in association with altered expression of cell surface dectin-1.体外巨噬细胞成熟的方法与细胞表面dectin-1表达改变相关,会产生不同的炎症反应。
J Immunol Methods. 2008 Jan 1;329(1-2):157-66. doi: 10.1016/j.jim.2007.10.003. Epub 2007 Oct 26.
6
Colony-stimulating factor-1 suppresses responses to CpG DNA and expression of toll-like receptor 9 but enhances responses to lipopolysaccharide in murine macrophages.集落刺激因子-1抑制小鼠巨噬细胞对CpG DNA的反应及Toll样受体9的表达,但增强其对脂多糖的反应。
J Immunol. 2002 Jan 1;168(1):392-9. doi: 10.4049/jimmunol.168.1.392.
7
FATP4 inactivation in cultured macrophages attenuates M1- and ER stress-induced cytokine release via a metabolic shift towards triacylglycerides.在培养的巨噬细胞中抑制 FATP4 可通过向三酰基甘油代谢转移来减轻 M1 和内质网应激诱导的细胞因子释放。
Biochem J. 2021 May 28;478(10):1861-1877. doi: 10.1042/BCJ20210155.
8
Cellular stress amplifies TLR3/4-induced CXCL1/2 gene transcription in mononuclear phagocytes via RIPK1.细胞应激通过RIPK1增强单核吞噬细胞中TLR3/4诱导的CXCL1/2基因转录。
J Immunol. 2014 Jul 15;193(2):879-88. doi: 10.4049/jimmunol.1303396. Epub 2014 Jun 11.
9
Lipopolysaccharide promotes the survival of osteoclasts via Toll-like receptor 4, but cytokine production of osteoclasts in response to lipopolysaccharide is different from that of macrophages.脂多糖通过Toll样受体4促进破骨细胞存活,但破骨细胞对脂多糖产生的细胞因子不同于巨噬细胞。
J Immunol. 2003 Apr 1;170(7):3688-95. doi: 10.4049/jimmunol.170.7.3688.
10
TLR2 stimulation impairs anti-inflammatory activity of M2-like macrophages, generating a chimeric M1/M2 phenotype.TLR2 刺激会损害 M2 样巨噬细胞的抗炎活性,从而产生 M1/M2 表型的嵌合体。
Arthritis Res Ther. 2017 Nov 2;19(1):245. doi: 10.1186/s13075-017-1447-1.

引用本文的文献

1
Unfolded protein responses: Dynamic machinery in wound healing.未折叠蛋白反应:伤口愈合中的动态机制
Pharmacol Ther. 2025 Mar;267:108798. doi: 10.1016/j.pharmthera.2025.108798. Epub 2025 Jan 17.
2
Integrated transcriptomic and metabolomic analysis reveals the metabolic programming of GM-CSF- and M-CSF- differentiated mouse macrophages.整合转录组学和代谢组学分析揭示 GM-CSF 和 M-CSF 分化的小鼠巨噬细胞的代谢编程。
Front Immunol. 2023 Sep 25;14:1230772. doi: 10.3389/fimmu.2023.1230772. eCollection 2023.
3
The Culture Dish Surface Influences the Phenotype and Dissociation Strategy in Distinct Mouse Macrophage Populations.

本文引用的文献

1
Differential Regulation of Toll-Like Receptor-Mediated Cytokine Production by Unfolded Protein Response.未折叠蛋白反应对 Toll 样受体介导的细胞因子产生的差异调节。
Oxid Med Cell Longev. 2018 Apr 24;2018:9827312. doi: 10.1155/2018/9827312. eCollection 2018.
2
Distinct Properties of Human M-CSF and GM-CSF Monocyte-Derived Macrophages to Simulate Pathological Lung Conditions In Vitro: Application to Systemic and Inflammatory Disorders with Pulmonary Involvement.人巨噬细胞集落刺激因子(M-CSF)和粒细胞-巨噬细胞集落刺激因子(GM-CSF)诱导的单核细胞来源的巨噬细胞的特性差异及其在体外模拟病理性肺条件中的应用:全身和炎症性疾病伴肺受累的应用。
Int J Mol Sci. 2018 Mar 17;19(3):894. doi: 10.3390/ijms19030894.
3
培养皿表面影响不同小鼠巨噬细胞群体的表型和分离策略。
Front Immunol. 2022 Jul 6;13:920232. doi: 10.3389/fimmu.2022.920232. eCollection 2022.
4
Transmissible ER stress between macrophages and tumor cells configures tumor microenvironment.巨噬细胞和肿瘤细胞之间可传播的内质网应激构建了肿瘤微环境。
Cell Mol Life Sci. 2022 Jul 7;79(8):403. doi: 10.1007/s00018-022-04413-z.
5
Human cDC1s display constitutive activation of the UPR sensor IRE1.人源 cDC1s 表现出未受刺激的 UPR 传感器 IRE1 的组成性激活。
Eur J Immunol. 2022 Jul;52(7):1069-1076. doi: 10.1002/eji.202149774. Epub 2022 Apr 22.
6
Inhibition of Histone H3 Lysine-27 Demethylase Activity Relieves Rheumatoid Arthritis Symptoms Repression of IL6 Transcription in Macrophages.组蛋白H3赖氨酸-27去甲基化酶活性的抑制减轻类风湿性关节炎症状 巨噬细胞中IL6转录的抑制
Front Immunol. 2022 Mar 15;13:818070. doi: 10.3389/fimmu.2022.818070. eCollection 2022.
7
C644-0303, a small-molecule inhibitor of the Wnt/β-catenin pathway, suppresses colorectal cancer growth.C644-0303,一种 Wnt/β-连环蛋白通路的小分子抑制剂,可抑制结直肠癌生长。
Cancer Sci. 2021 Nov;112(11):4722-4735. doi: 10.1111/cas.15118. Epub 2021 Sep 12.
8
TXNDC5 protects synovial fibroblasts of rheumatoid arthritis from the detrimental effects of endoplasmic reticulum stress.TXNDC5可保护类风湿性关节炎的滑膜成纤维细胞免受内质网应激的有害影响。
Intractable Rare Dis Res. 2020 Feb;9(1):23-29. doi: 10.5582/irdr.2019.01139.
Regulation of Cytokine Production by the Unfolded Protein Response; Implications for Infection and Autoimmunity.
未折叠蛋白反应对细胞因子产生的调节;对感染和自身免疫的影响。
Front Immunol. 2018 Mar 5;9:422. doi: 10.3389/fimmu.2018.00422. eCollection 2018.
4
Macrophage plasticity, polarization, and function in health and disease.巨噬细胞的可塑性、极化及其在健康与疾病中的功能。
J Cell Physiol. 2018 Sep;233(9):6425-6440. doi: 10.1002/jcp.26429. Epub 2018 Mar 1.
5
The roles of CSFs on the functional polarization of tumor-associated macrophages.集落刺激因子在肿瘤相关巨噬细胞功能极化中的作用。
FEBS J. 2018 Feb;285(4):680-699. doi: 10.1111/febs.14343. Epub 2017 Dec 16.
6
M1 Means Kill; M2 Means Heal.M1代表杀戮;M2代表治愈。
J Immunol. 2017 Oct 1;199(7):2191-2193. doi: 10.4049/jimmunol.1701135.
7
TRIF Differentially Regulates Hepatic Steatosis and Inflammation/Fibrosis in Mice.TRIF对小鼠肝脏脂肪变性和炎症/纤维化具有差异性调控作用。
Cell Mol Gastroenterol Hepatol. 2017 Jan 17;3(3):469-483. doi: 10.1016/j.jcmgh.2016.12.004. eCollection 2017 May.
8
Modulators of the Balance between M1 and M2 Macrophages during Pregnancy.孕期M1和M2巨噬细胞平衡的调节因子
Front Immunol. 2017 Feb 9;8:120. doi: 10.3389/fimmu.2017.00120. eCollection 2017.
9
GM-CSF: From Growth Factor to Central Mediator of Tissue Inflammation.GM-CSF:从生长因子到组织炎症的中枢介质。
Immunity. 2016 Nov 15;45(5):963-973. doi: 10.1016/j.immuni.2016.10.026.
10
Macrophage Polarization.巨噬细胞极化。
Annu Rev Physiol. 2017 Feb 10;79:541-566. doi: 10.1146/annurev-physiol-022516-034339. Epub 2016 Oct 21.