Suppr超能文献

YAP通过RAC1-ROS-mTOR途径促进肝细胞癌的多药耐药并抑制自噬相关的细胞死亡。

YAP promotes multi-drug resistance and inhibits autophagy-related cell death in hepatocellular carcinoma via the RAC1-ROS-mTOR pathway.

作者信息

Zhou Yuan, Wang Yubo, Zhou Wuhua, Chen Tianchi, Wu Qinchuan, Chutturghoon Vikram Kumar, Lin Bingyi, Geng Lei, Yang Zhe, Zhou Lin, Zheng Shusen

机构信息

1Division of Hepatobiliary and Pancreatic Surgery, Department of Surgery, First Affiliated Hospital, School of Medicine, Zhejiang University, Hangzhou, China.

2Key Laboratory of Combined Multi-organ Transplantation, Ministry of Public Health, Hangzhou, China.

出版信息

Cancer Cell Int. 2019 Jul 12;19:179. doi: 10.1186/s12935-019-0898-7. eCollection 2019.

Abstract

BACKGROUND

Multi-drug resistance is the major cause of chemotherapy failure in hepatocellular carcinoma (HCC). YAP, a critical effector of the Hippo pathway, has been shown to contribute to the progression, metastasis and invasion of cancers. However, the potential role of YAP in mediating drug resistance remains obscure.

METHODS

RT-qPCR and western blot were used to assess YAP expression in HCC cell lines. CCK-8 assays, flow cytometry, a xenograft tumour model, immunochemistry and GFP-mRFP-LC3 fusion proteins were utilized to evaluate the effect of YAP on multi-drug resistance, intracellular ROS production and the autophagy of HCC cells in vitro and in vivo. Autophagy inhibitor and rescue experiments were carried out to elucidate the mechanism by which YAP promotes chemoresistance in HCC cells.

RESULTS

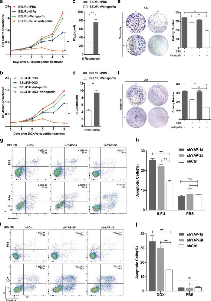
We found that BEL/FU, a typical HCC cell line with chemoresistance, exhibited overexpression of YAP. Moreover, the inhibition of YAP by shRNA or verteporfin conferred the sensitivity of BEL/FU cells to chemotherapeutic agents through autophagy-related cell death in vitro and in vivo. Mechanistically, YAP silencing significantly enhanced autophagic flux by increasing RAC1-driven ROS, which contributed to the inactivation of mTOR in HCC cells. In addition, the antagonist of autophagy reversed the enhanced effect of YAP silencing on cell death under treatment with chemotherapeutic agents.

CONCLUSION

Our findings suggested that YAP upregulation endowed HCC cells with multi-drug resistance via the RAC1-ROS-mTOR pathway, resulting in the repression of autophagy-related cell death. The blockade of YAP may serve as a promising novel therapeutic strategy for overcoming chemoresistance in HCC.

摘要

背景

多药耐药是肝细胞癌(HCC)化疗失败的主要原因。YAP是Hippo信号通路的关键效应因子,已被证明与癌症的进展、转移和侵袭有关。然而,YAP在介导耐药性中的潜在作用仍不清楚。

方法

采用RT-qPCR和蛋白质免疫印迹法评估YAP在肝癌细胞系中的表达。利用CCK-8检测、流式细胞术、异种移植肿瘤模型、免疫化学和GFP-mRFP-LC3融合蛋白评估YAP对肝癌细胞体外和体内多药耐药、细胞内活性氧生成及自噬的影响。进行自噬抑制剂和挽救实验以阐明YAP促进肝癌细胞化疗耐药的机制。

结果

我们发现,BEL/FU作为一种典型的具有化疗耐药性的肝癌细胞系,表现出YAP的过表达。此外,通过短发夹RNA(shRNA)或维替泊芬抑制YAP,可使BEL/FU细胞在体外和体内通过自噬相关的细胞死亡对化疗药物敏感。机制上,YAP沉默通过增加RAC1驱动的活性氧显著增强自噬通量,这有助于肝癌细胞中雷帕霉素靶蛋白(mTOR)的失活。此外,自噬拮抗剂逆转了YAP沉默对化疗药物处理下细胞死亡的增强作用。

结论

我们的研究结果表明,YAP上调通过RAC1-活性氧-mTOR途径赋予肝癌细胞多药耐药性,导致自噬相关细胞死亡受到抑制。阻断YAP可能是克服肝癌化疗耐药的一种有前景的新治疗策略。

https://cdn.ncbi.nlm.nih.gov/pmc/blobs/52e6/6626386/bdd8d0dff055/12935_2019_898_Fig1_HTML.jpg

文献检索

告别复杂PubMed语法,用中文像聊天一样搜索,搜遍4000万医学文献。AI智能推荐,让科研检索更轻松。

立即免费搜索

文件翻译

保留排版,准确专业,支持PDF/Word/PPT等文件格式,支持 12+语言互译。

免费翻译文档

深度研究

AI帮你快速写综述,25分钟生成高质量综述,智能提取关键信息,辅助科研写作。

立即免费体验