Suppr超能文献

Mucolipin TRP 通道 1(TRPML1)的激活通过促进自噬清除来保护运动神经元免受 L-BMAA 的神经毒性。

The activation of Mucolipin TRP channel 1 (TRPML1) protects motor neurons from L-BMAA neurotoxicity by promoting autophagic clearance.

机构信息

Division of Pharmacology, Department of Neuroscience, Reproductive and Odontostomatological Sciences, School of Medicine, "Federico II" University of Naples, Via S.Pansini 5, Napoli, 80131, Italy.

Division of Pharmacology, Department of Science and Technology-DST, University of Sannio, via Port'Arsa 11, 82100, Benevento, Italy.

出版信息

Sci Rep. 2019 Jul 24;9(1):10743. doi: 10.1038/s41598-019-46708-5.

Abstract

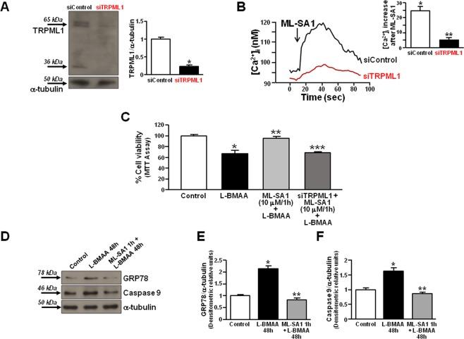
Cellular clearance mechanisms including the autophagy-lysosome pathway are impaired in amyotrophic lateral sclerosis (ALS). One of the most important proteins involved in the regulation of autophagy is the lysosomal Ca channel Mucolipin TRP channel 1 (TRPML1). Therefore, we investigated the role of TRPML1 in a neuronal model of ALS/Parkinson-dementia complex reproduced by the exposure of motor neurons to the cyanobacterial neurotoxin beta-methylamino-L-alanine (L-BMAA). Under these conditions, L-BMAA induces a dysfunction of the endoplasmic reticulum (ER) leading to ER stress and cell death. Therefore we hypothesized a dysfunctional coupling between lysosomes and ER in L-BMAA-treated motor neurons. Here, we showed that in motor neuronal cells TRPML1 as well as the lysosomal protein LAMP1 co-localized with ER. In addition, TRPML1 co-immunoprecipitated with the ER Ca sensor STIM1. Functionally, the TRPML1 agonist ML-SA1 induced lysosomal Ca release in a dose-dependent way in motor neuronal cells. The SERCA inhibitor thapsigargin increased the fluorescent signal associated with lysosomal Ca efflux in the cells transfected with the genetically encoded Ca indicator GCaMP3-ML1, thus suggesting an interplay between the two organelles. Moreover, chronic exposure to L-BMAA reduced TRPML1 protein expression and produced an impairment of both lysosomal and ER Ca homeostasis in primary motor neurons. Interestingly, the preincubation of ML-SA1, by an early activation of AMPK and beclin 1, rescued motor neurons from L-BMAA-induced cell death and reduced the expression of the ER stress marker GRP78. Finally, ML-SA1 reduced the accumulation of the autophagy-related proteins p62/SQSTM1 and LC3-II in L-BMAA-treated motor neurons. Collectively, we propose that the pharmacological stimulation of TRPML1 can rescue motor neurons from L-BMAA-induced toxicity by boosting autophagy and reducing ER stress.

摘要

细胞清除机制包括自噬溶酶体途径在肌萎缩侧索硬化症(ALS)中受损。参与自噬调节的最重要的蛋白质之一是溶酶体钙通道 Mucolipin TRP 通道 1(TRPML1)。因此,我们研究了 TRPML1 在由暴露于蓝藻神经毒素β-甲基氨基-L-丙氨酸(L-BMAA)的运动神经元中复制的 ALS/帕金森氏病复合物的神经元模型中的作用。在这些条件下,L-BMAA 诱导内质网(ER)功能障碍,导致 ER 应激和细胞死亡。因此,我们假设在 L-BMAA 处理的运动神经元中溶酶体和 ER 之间存在功能失调的偶联。在这里,我们表明在运动神经元细胞中,TRPML1 以及溶酶体蛋白 LAMP1 与 ER 共定位。此外,TRPML1 与 ER Ca 传感器 STIM1 共免疫沉淀。功能上,TRPML1 激动剂 ML-SA1 以剂量依赖性方式诱导运动神经元细胞中的溶酶体 Ca 释放。SERCA 抑制剂 thapsigargin 增加了转染了遗传编码 Ca 指示剂 GCaMP3-ML1 的细胞中与溶酶体 Ca 外排相关的荧光信号,这表明两个细胞器之间存在相互作用。此外,慢性暴露于 L-BMAA 降低了 TRPML1 蛋白表达,并导致原代运动神经元中溶酶体和 ER Ca 稳态受损。有趣的是,ML-SA1 的预孵育通过早期激活 AMPK 和 beclin 1,可挽救 L-BMAA 诱导的运动神经元死亡并降低 ER 应激标志物 GRP78 的表达。最后,ML-SA1 减少了 L-BMAA 处理的运动神经元中自噬相关蛋白 p62/SQSTM1 和 LC3-II 的积累。总的来说,我们提出通过促进自噬和减少 ER 应激,TRPML1 的药理学刺激可以挽救 L-BMAA 诱导的毒性的运动神经元。

https://cdn.ncbi.nlm.nih.gov/pmc/blobs/d7fc/6656764/29b8617aa4e7/41598_2019_46708_Fig1_HTML.jpg

文献AI研究员

20分钟写一篇综述,助力文献阅读效率提升50倍。

立即体验

用中文搜PubMed

大模型驱动的PubMed中文搜索引擎

马上搜索

文档翻译

学术文献翻译模型,支持多种主流文档格式。

立即体验