• 文献检索
  • 文档翻译
  • 深度研究
  • 学术资讯
  • Suppr Zotero 插件Zotero 插件
  • 邀请有礼
  • 套餐&价格
  • 历史记录
应用&插件
Suppr Zotero 插件Zotero 插件浏览器插件Mac 客户端Windows 客户端微信小程序
定价
高级版会员购买积分包购买API积分包
服务
文献检索文档翻译深度研究API 文档MCP 服务
关于我们
关于 Suppr公司介绍联系我们用户协议隐私条款
关注我们

Suppr 超能文献

核心技术专利:CN118964589B侵权必究
粤ICP备2023148730 号-1Suppr @ 2026

文献检索

告别复杂PubMed语法,用中文像聊天一样搜索,搜遍4000万医学文献。AI智能推荐,让科研检索更轻松。

立即免费搜索

文件翻译

保留排版,准确专业,支持PDF/Word/PPT等文件格式,支持 12+语言互译。

免费翻译文档

深度研究

AI帮你快速写综述,25分钟生成高质量综述,智能提取关键信息,辅助科研写作。

立即免费体验

在初级保健中,测量游离甲状腺素加促甲状腺激素来检测垂体功能减退症是否具有成本效益?使用马尔可夫链模型的成本效用分析。

In primary care, is measuring free-thyroxine plus thyroid-stimulating hormone to detect hypopituitarism cost-effective? A cost utility analysis using Markov chain models.

机构信息

Department of Clinical Biochemistry, Oxford University Hospitals NHS Foundation Trust, Oxford, UK

Institute of Metabolic Sciences, Addenbrooke's Hospital, Cambridge, UK.

出版信息

BMJ Open. 2019 Jul 29;9(7):e029369. doi: 10.1136/bmjopen-2019-029369.

DOI:10.1136/bmjopen-2019-029369
PMID:31362968
原文链接:https://pmc.ncbi.nlm.nih.gov/articles/PMC6677967/
Abstract

OBJECTIVE

We examined whether it is cost-effective to measure free thyroxine (FT4) in addition to thyrotropin (thyroid-stimulating hormone (TSH)) on all requests for thyroid function tests from primary care on adult patients.

BACKGROUND

Hypopituitarism occurs in about 4 people per 100 000 per year. Loss of thyrotropin (TSH) secretion may lead to secondary hypothyroidism with a low TSH and low FT4, and this pattern may help to diagnose hypopituitarism that might otherwise be missed.

DESIGN

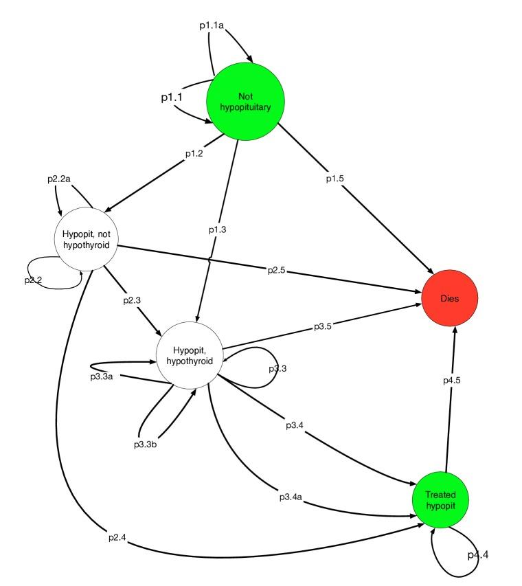
Markov model simulation.

PRIMARY OUTCOME MEASURE

Incremental cost-effectiveness ratio (ICER), the ratio of cost in pounds to benefit in quality-adjusted life years of this strategy.

RESULTS

The ICER for this strategy was £71 437. Factors with a large influence on the ICER were the utilities of the treated hypopituitary state, the likelihood of going to the general practitioner (GP) and of the GP recognising a hypopituitary patient. The ICER would be below £20 000 at a cost to the user of an FT4 measurement of £0.61.

CONCLUSION

With FT4 measurements at their present cost to the user, routine inclusion of FT4 in a thyroid hormone profile is not cost-effective.

摘要

目的

我们研究了在初级保健对成年患者进行甲状腺功能检测的所有请求中,除促甲状腺激素(甲状腺刺激激素(TSH))外,额外测量游离甲状腺素(FT4)是否具有成本效益。

背景

垂体功能减退症的年发病率约为每 10 万人中有 4 人。促甲状腺激素(TSH)分泌丧失可能导致继发性甲状腺功能减退症,表现为 TSH 低和 FT4 低,这种模式可能有助于诊断垂体功能减退症,否则可能会被漏诊。

设计

马尔可夫模型模拟。

主要结果测量指标

这种策略的增量成本效益比(ICER),即该策略的成本与质量调整生命年效益的比值。

结果

该策略的 ICER 为 71437 英镑。对 ICER 影响较大的因素是接受治疗的垂体功能减退状态的效用、去全科医生(GP)就诊的可能性以及 GP 识别垂体功能减退患者的可能性。如果 FT4 测量的使用者成本为 0.61 英镑,那么该策略的 ICER 将低于 20000 英镑。

结论

以目前 FT4 测量的使用者成本计算,在甲状腺激素谱中常规包含 FT4 并不具有成本效益。

https://cdn.ncbi.nlm.nih.gov/pmc/blobs/7bf5/6677967/632849d1f1af/bmjopen-2019-029369f03.jpg
https://cdn.ncbi.nlm.nih.gov/pmc/blobs/7bf5/6677967/fa0faa890ced/bmjopen-2019-029369f01.jpg
https://cdn.ncbi.nlm.nih.gov/pmc/blobs/7bf5/6677967/9845e60decf6/bmjopen-2019-029369f02.jpg
https://cdn.ncbi.nlm.nih.gov/pmc/blobs/7bf5/6677967/632849d1f1af/bmjopen-2019-029369f03.jpg
https://cdn.ncbi.nlm.nih.gov/pmc/blobs/7bf5/6677967/fa0faa890ced/bmjopen-2019-029369f01.jpg
https://cdn.ncbi.nlm.nih.gov/pmc/blobs/7bf5/6677967/9845e60decf6/bmjopen-2019-029369f02.jpg
https://cdn.ncbi.nlm.nih.gov/pmc/blobs/7bf5/6677967/632849d1f1af/bmjopen-2019-029369f03.jpg

相似文献

1
In primary care, is measuring free-thyroxine plus thyroid-stimulating hormone to detect hypopituitarism cost-effective? A cost utility analysis using Markov chain models.在初级保健中,测量游离甲状腺素加促甲状腺激素来检测垂体功能减退症是否具有成本效益?使用马尔可夫链模型的成本效用分析。
BMJ Open. 2019 Jul 29;9(7):e029369. doi: 10.1136/bmjopen-2019-029369.
2
The use of thyroid function tests in the diagnosis of hypopituitarism: definition and evaluation of the TSH Index.甲状腺功能检查在垂体功能减退症诊断中的应用:TSH指数的定义与评估
Clin Endocrinol (Oxf). 2009 Oct;71(4):529-34. doi: 10.1111/j.1365-2265.2009.03534.x. Epub 2009 Feb 18.
3
Should Free Thyroxine Go Back into the Routine Thyroid Profile?游离甲状腺素是否应重新纳入常规甲状腺检查项目?
Exp Clin Endocrinol Diabetes. 2015 Nov;123(10):594-7. doi: 10.1055/s-0035-1559782. Epub 2015 Nov 24.
4
Alternative sequences of thyrotropin and free thyroxine assays for routine thyroid function testing. Quality and cost.用于常规甲状腺功能检测的促甲状腺激素和游离甲状腺素检测的替代序列。质量与成本。
Arch Intern Med. 1998 Feb 9;158(3):266-72. doi: 10.1001/archinte.158.3.266.
5
Analysis of current thyroid function test ordering practices.当前甲状腺功能测试医嘱开具实践的分析。
J Eval Clin Pract. 2018 Apr;24(2):347-352. doi: 10.1111/jep.12846. Epub 2017 Nov 3.
6
Are thyroid function tests too frequently and inappropriately requested?甲状腺功能检查的申请是否过于频繁且不合理?
J Endocrinol Invest. 1999 Mar;22(3):184-90. doi: 10.1007/BF03343539.
7
Thyrotropin suppression by thyroid hormone replacement is correlated with thyroxine level normalization in central hypothyroidism.在中枢性甲状腺功能减退症中,甲状腺激素替代治疗对促甲状腺激素的抑制作用与甲状腺素水平正常化相关。
Thyroid. 2002 Sep;12(9):823-7. doi: 10.1089/105072502760339406.
8
Serum thyrotropin responses to synthetic thyrotropin-releasing hormone in normal children and hypopituitary patients. A new test to distinguish primary releasing hormone deficiency from primary pituitary hormone deficiency.正常儿童和垂体功能减退患者血清促甲状腺激素对合成促甲状腺激素释放激素的反应。一种区分原发性释放激素缺乏和原发性垂体激素缺乏的新测试。
J Clin Invest. 1972 Feb;51(2):431-7. doi: 10.1172/JCI106829.
9
Current utility of first-line FT4 and TSH in screening for central hypothyroidism.一线 FT4 和 TSH 在中枢性甲状腺功能减退症筛查中的应用现状。
Clin Endocrinol (Oxf). 2024 Jul;101(1):78-84. doi: 10.1111/cen.15068. Epub 2024 May 2.
10
Effect of thyrotropin-releasing factor on serum thyroid-stimulating hormone. An approach to distinguishing hypothalamic from pituitary forms of idiopathic hypopituitary dwarfism.促甲状腺素释放因子对血清促甲状腺激素的作用。一种区分特发性垂体性侏儒症下丘脑型与垂体型的方法。
J Clin Invest. 1971 Oct;50(10):2219-25. doi: 10.1172/JCI106717.

引用本文的文献

1
Trends and Components of Thyroid Status Evaluation in Commercially Insured Adults in the United States, 2006-2020.2006 - 2020年美国商业保险成年人甲状腺状态评估的趋势与组成部分
J Clin Endocrinol Metab. 2024 Feb 20;109(3):611-618. doi: 10.1210/clinem/dgad632.

本文引用的文献

1
Estimation of Survival Probabilities for Use in Cost-effectiveness Analyses: A Comparison of a Multi-state Modeling Survival Analysis Approach with Partitioned Survival and Markov Decision-Analytic Modeling.用于成本效益分析的生存概率估计:多状态建模生存分析方法与分区生存及马尔可夫决策分析建模的比较
Med Decis Making. 2017 May;37(4):427-439. doi: 10.1177/0272989X16670617. Epub 2016 Oct 4.
2
Should Free Thyroxine Go Back into the Routine Thyroid Profile?游离甲状腺素是否应重新纳入常规甲状腺检查项目?
Exp Clin Endocrinol Diabetes. 2015 Nov;123(10):594-7. doi: 10.1055/s-0035-1559782. Epub 2015 Nov 24.
3
Thyroid function testing in primary care: overused and under-evidenced? A study examining which clinical features correspond to an abnormal thyroid function result.
基层医疗中的甲状腺功能检测:是否存在过度使用且证据不足的情况?一项研究,探究哪些临床特征与异常甲状腺功能检测结果相对应。
Fam Pract. 2015 Apr;32(2):187-91. doi: 10.1093/fampra/cmv010. Epub 2015 Mar 17.
4
Excess mortality associated with hypopituitarism in adults: a meta-analysis of observational studies.成人垂体功能减退相关的超额死亡率:观察性研究的荟萃分析。
J Clin Endocrinol Metab. 2015 Apr;100(4):1405-11. doi: 10.1210/jc.2014-3787. Epub 2015 Feb 6.
5
Quality of life (QoL) impairments in patients with a pituitary adenoma: a systematic review of QoL studies.垂体腺瘤患者的生活质量受损情况:生活质量研究的系统评价
Pituitary. 2015 Oct;18(5):752-76. doi: 10.1007/s11102-015-0636-7.
6
The cost-effectiveness of growth hormone replacement therapy (Genotropin®) in hypopituitary adults in Sweden.生长激素替代疗法(健择®)治疗瑞典垂体功能减退成年患者的成本效果分析。
Cost Eff Resour Alloc. 2013 Sep 30;11(1):24. doi: 10.1186/1478-7547-11-24.
7
The use of thyroid function tests in the diagnosis of hypopituitarism: definition and evaluation of the TSH Index.甲状腺功能检查在垂体功能减退症诊断中的应用:TSH指数的定义与评估
Clin Endocrinol (Oxf). 2009 Oct;71(4):529-34. doi: 10.1111/j.1365-2265.2009.03534.x. Epub 2009 Feb 18.
8
Diagnosing unsuspected hypopituitarism in adults from suggestive thyroid function test results.从提示性的甲状腺功能测试结果中诊断成人隐匿性垂体功能减退症。
Ann Clin Biochem. 2008 Jan;45(Pt 1):70-5. doi: 10.1258/acb.2007.007100.
9
Growth hormone (GH) replacement in hypopituitary adults with GH deficiency evaluated by a utility-weighted quality of life index: a precursor to cost-utility analysis.生长激素(GH)替代治疗对垂体功能减退症患者的影响:基于效用加权健康相关生活质量指数评估的前瞻性研究——成本效用分析的前奏。
Clin Endocrinol (Oxf). 2008 Jan;68(1):122-9. doi: 10.1111/j.1365-2265.2007.03010.x. Epub 2007 Sep 4.
10
Prevalence and incidence of hypopituitarism in an adult Caucasian population in northwestern Spain.西班牙西北部成年白种人群中垂体功能减退症的患病率和发病率。
Clin Endocrinol (Oxf). 2001 Dec;55(6):735-40. doi: 10.1046/j.1365-2265.2001.01406.x.