Suppr超能文献

α链在TCRα转基因小鼠及实验中对携带特定同种异体抗原的肿瘤细胞排斥反应中的主导作用。

Dominant role of the α-chain in rejection of tumor cells bearing a specific alloantigen in TCRα transgenic mice and in experiments.

作者信息

Zamkova Maria, Kalinina Anastasiya, Silaeva Yuliya, Persiyantseva Nadezhda, Bruter Alexandra, Deikin Alexey, Khromykh Ludmila, Kazansky Dmitry

机构信息

"N. N. Blokhin National Medical Research Centre of Oncology" of the Health Ministry of Russia, Moscow, Russia.

Institute of Gene Biology, Russian Academy of Sciences, Moscow, Russia.

出版信息

Oncotarget. 2019 Aug 6;10(47):4808-4821. doi: 10.18632/oncotarget.27093.

Abstract

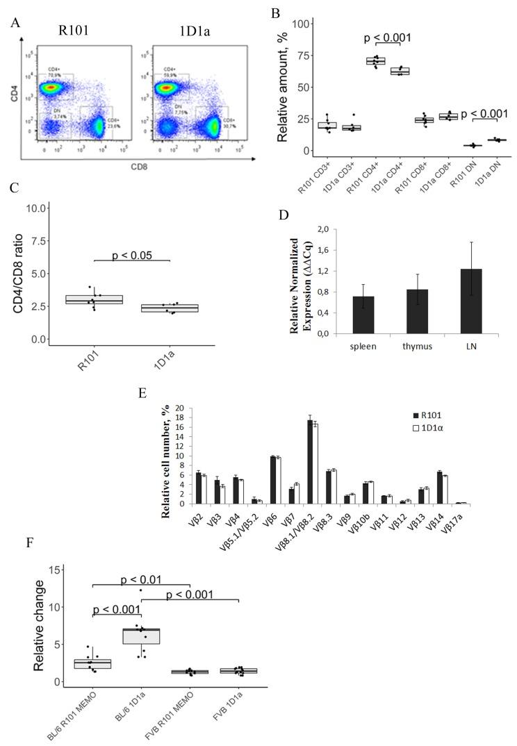
Both TCRα and TCRβ types of T-cell receptors contribute to antigen recognition. However, some TCRs have chain centricity, which means that either the α-chain or the β-chain dictates the peptide-MHC complex specificity. Most earlier reports investigated the role of well-studied β-chains in antigen recognition by TCRαβ. In a previous study, we identified TCRs specific to the H-2K molecule. In the present work, we generated transgenic mice carrying the α-chain of this TCR. We found that these transgenic mice rejected EL-4 tumor cells bearing alloantigen H-2K more effectively than wild-type mice and similarly to mice with established specific memory T cells. Moreover, we found that T cells transduced with this TCRα can inhibit EL-4 cell growth and . We also found that transgenic mice recruit fewer CD8 T cells into the peritoneal cavity at the peak of the immune response and had a significantly higher number of central memory CD8 T cells in the spleen of intact transgenic mice compared to intact wild-type control. These results indicate the ability of a single transgenic α-chain of the H-2K-specific TCR to determine specific recognition of the H-2K molecule by a repertoire of T lymphocytes and to rapidly reject H-2K-bearing lymphoma cells.

摘要

T细胞受体的α型和β型都参与抗原识别。然而,一些TCR具有链中心性,这意味着α链或β链决定了肽-MHC复合物的特异性。大多数早期报告研究了经过充分研究的β链在TCRαβ识别抗原中的作用。在之前的一项研究中,我们鉴定了对H-2K分子特异的TCR。在本研究中,我们构建了携带该TCRα链的转基因小鼠。我们发现,这些转基因小鼠比野生型小鼠更有效地排斥携带同种异体抗原H-2K的EL-4肿瘤细胞,且与具有已建立的特异性记忆T细胞的小鼠相似。此外,我们发现用这种TCRα转导的T细胞可以抑制EL-4细胞生长。我们还发现,在免疫反应高峰期,转基因小鼠招募到腹腔中的CD8 T细胞较少,与完整的野生型对照相比,完整的转基因小鼠脾脏中的中央记忆CD8 T细胞数量显著更多。这些结果表明,H-2K特异性TCR的单个转基因α链能够决定T淋巴细胞库对H-2K分子的特异性识别,并能迅速排斥携带H-2K的淋巴瘤细胞。

https://cdn.ncbi.nlm.nih.gov/pmc/blobs/0cec/6690675/c64f98907795/oncotarget-10-4808-g001.jpg

文献AI研究员

20分钟写一篇综述,助力文献阅读效率提升50倍。

立即体验

用中文搜PubMed

大模型驱动的PubMed中文搜索引擎

马上搜索

文档翻译

学术文献翻译模型,支持多种主流文档格式。

立即体验