• 文献检索
  • 文档翻译
  • 深度研究
  • 学术资讯
  • Suppr Zotero 插件Zotero 插件
  • 邀请有礼
  • 套餐&价格
  • 历史记录
应用&插件
Suppr Zotero 插件Zotero 插件浏览器插件Mac 客户端Windows 客户端微信小程序
定价
高级版会员购买积分包购买API积分包
服务
文献检索文档翻译深度研究API 文档MCP 服务
关于我们
关于 Suppr公司介绍联系我们用户协议隐私条款
关注我们

Suppr 超能文献

核心技术专利:CN118964589B侵权必究
粤ICP备2023148730 号-1Suppr @ 2026

文献检索

告别复杂PubMed语法,用中文像聊天一样搜索,搜遍4000万医学文献。AI智能推荐,让科研检索更轻松。

立即免费搜索

文件翻译

保留排版,准确专业,支持PDF/Word/PPT等文件格式,支持 12+语言互译。

免费翻译文档

深度研究

AI帮你快速写综述,25分钟生成高质量综述,智能提取关键信息,辅助科研写作。

立即免费体验

Tet2 的非催化作用对于调节造血干细胞和祖细胞的稳态至关重要。

Non-catalytic Roles of Tet2 Are Essential to Regulate Hematopoietic Stem and Progenitor Cell Homeostasis.

机构信息

Ruth L. and David S. Gottesman Institute for Stem Cell and Regenerative Medicine Research, Albert Einstein College of Medicine, 1301 Morris Park Ave., Bronx, NY 10461, USA; Department of Cell Biology, Albert Einstein College of Medicine, 1300 Morris Park Ave., Bronx, NY 10461, USA; Department of Medicine (Hemato-Oncology), Montefiore Medical Center, Albert Einstein College of Medicine, 1300 Morris Park Ave., Bronx, NY 10461, USA.

Ruth L. and David S. Gottesman Institute for Stem Cell and Regenerative Medicine Research, Albert Einstein College of Medicine, 1301 Morris Park Ave., Bronx, NY 10461, USA; Department of Genetics, Albert Einstein College of Medicine, 1301 Morris Park Ave., Bronx, NY 10461, USA.

出版信息

Cell Rep. 2019 Sep 3;28(10):2480-2490.e4. doi: 10.1016/j.celrep.2019.07.094.

DOI:10.1016/j.celrep.2019.07.094
PMID:31484061
原文链接:https://pmc.ncbi.nlm.nih.gov/articles/PMC6750732/
Abstract

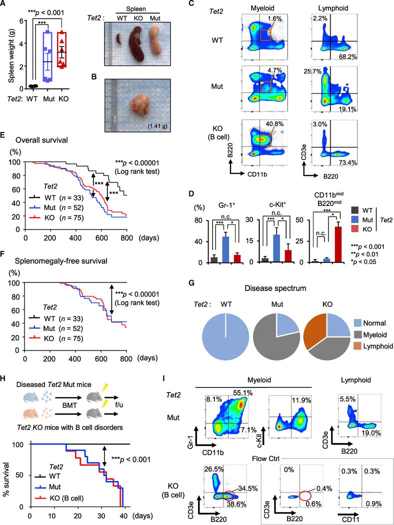
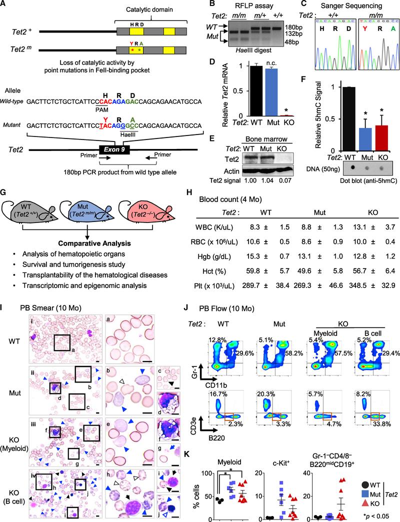
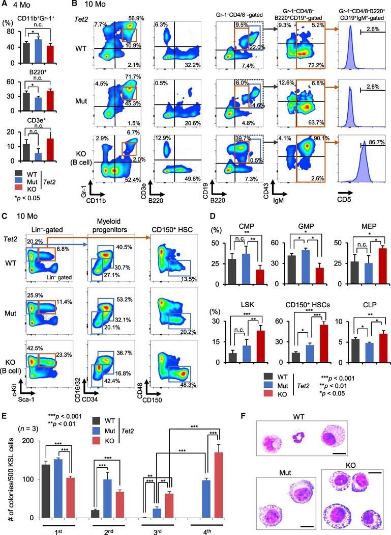
The Ten-eleven translocation (TET) enzymes regulate gene expression by promoting DNA demethylation and partnering with chromatin modifiers. TET2, a member of this family, is frequently mutated in hematological disorders. The contributions of TET2 in hematopoiesis have been attributed to its DNA demethylase activity, and the significance of its nonenzymatic functions has remained undefined. To dissect the catalytic and non-catalytic requirements of Tet2, we engineered catalytically inactive Tet2 mutant mice and conducted comparative analyses of Tet2 mutant and Tet2 knockout animals. Tet2 knockout mice exhibited expansion of hematopoietic stem and progenitor cells (HSPCs) and developed myeloid and lymphoid disorders, while Tet2 mutant mice predominantly developed myeloid malignancies reminiscent of human myelodysplastic syndromes. HSPCs from Tet2 knockout mice exhibited distinct gene expression profiles, including downregulation of Gata2. Overexpression of Gata2 in Tet2 knockout bone marrow cells ameliorated disease phenotypes. Our results reveal the non-catalytic roles of TET2 in HSPC homeostasis.

摘要

十 - 十一易位(TET)酶通过促进 DNA 去甲基化并与染色质修饰剂合作来调节基因表达。TET2 是该家族的成员,在血液系统疾病中经常发生突变。TET2 在造血中的作用归因于其 DNA 去甲基酶活性,但其非酶活性的意义尚未确定。为了剖析 Tet2 的催化和非催化要求,我们构建了催化失活的 Tet2 突变小鼠,并对 Tet2 突变和 Tet2 敲除动物进行了比较分析。Tet2 敲除小鼠表现出造血干细胞和祖细胞(HSPC)的扩增,并发展出髓系和淋巴系疾病,而 Tet2 突变小鼠主要发展出类似于人类骨髓增生异常综合征的髓系恶性肿瘤。Tet2 敲除小鼠的 HSPC 表现出独特的基因表达谱,包括 Gata2 的下调。在 Tet2 敲除骨髓细胞中过表达 Gata2 可改善疾病表型。我们的结果揭示了 TET2 在 HSPC 稳态中的非催化作用。

https://cdn.ncbi.nlm.nih.gov/pmc/blobs/50f9/6750732/ddafb11ab46b/nihms-1539482-f0005.jpg
https://cdn.ncbi.nlm.nih.gov/pmc/blobs/50f9/6750732/1806de4b365d/nihms-1539482-f0002.jpg
https://cdn.ncbi.nlm.nih.gov/pmc/blobs/50f9/6750732/83e75a34dd26/nihms-1539482-f0003.jpg
https://cdn.ncbi.nlm.nih.gov/pmc/blobs/50f9/6750732/ca04301a078e/nihms-1539482-f0004.jpg
https://cdn.ncbi.nlm.nih.gov/pmc/blobs/50f9/6750732/ddafb11ab46b/nihms-1539482-f0005.jpg
https://cdn.ncbi.nlm.nih.gov/pmc/blobs/50f9/6750732/1806de4b365d/nihms-1539482-f0002.jpg
https://cdn.ncbi.nlm.nih.gov/pmc/blobs/50f9/6750732/83e75a34dd26/nihms-1539482-f0003.jpg
https://cdn.ncbi.nlm.nih.gov/pmc/blobs/50f9/6750732/ca04301a078e/nihms-1539482-f0004.jpg
https://cdn.ncbi.nlm.nih.gov/pmc/blobs/50f9/6750732/ddafb11ab46b/nihms-1539482-f0005.jpg

相似文献

1
Non-catalytic Roles of Tet2 Are Essential to Regulate Hematopoietic Stem and Progenitor Cell Homeostasis.Tet2 的非催化作用对于调节造血干细胞和祖细胞的稳态至关重要。
Cell Rep. 2019 Sep 3;28(10):2480-2490.e4. doi: 10.1016/j.celrep.2019.07.094.
2
Ten-Eleven-Translocation 2 (TET2) negatively regulates homeostasis and differentiation of hematopoietic stem cells in mice.TET2 基因的十十一易位 2 负向调控了小鼠造血干细胞的自我更新和分化。
Proc Natl Acad Sci U S A. 2011 Aug 30;108(35):14566-71. doi: 10.1073/pnas.1112317108. Epub 2011 Aug 22.
3
Comparative analysis of Tet2 catalytic-deficient and knockout bone marrow over time.随着时间的推移,比较 Tet2 催化缺陷型和敲除型骨髓。
Exp Hematol. 2023 Aug;124:45-55.e2. doi: 10.1016/j.exphem.2023.05.004. Epub 2023 May 22.
4
Deletion of Tet2 in mice leads to dysregulated hematopoietic stem cells and subsequent development of myeloid malignancies.Tet2 缺失的小鼠会导致造血干细胞失调,并随后发展为髓系恶性肿瘤。
Blood. 2011 Oct 27;118(17):4509-18. doi: 10.1182/blood-2010-12-325241. Epub 2011 Jul 29.
5
SIRT1 Activation Disrupts Maintenance of Myelodysplastic Syndrome Stem and Progenitor Cells by Restoring TET2 Function.SIRT1 激活通过恢复 TET2 功能破坏骨髓增生异常综合征干细胞和祖细胞的维持。
Cell Stem Cell. 2018 Sep 6;23(3):355-369.e9. doi: 10.1016/j.stem.2018.07.018. Epub 2018 Aug 23.
6
[Functional analysis of TET2 using a knockdown mouse model].[使用基因敲低小鼠模型对TET2进行功能分析]
Rinsho Ketsueki. 2015 Jun;56(6):657-65. doi: 10.11406/rinketsu.56.657.
7
TET2 Loss Dysregulates the Behavior of Bone Marrow Mesenchymal Stromal Cells and Accelerates Tet2-Driven Myeloid Malignancy Progression.TET2 缺失失调骨髓间充质基质细胞的行为并加速 Tet2 驱动的髓系恶性肿瘤进展。
Stem Cell Reports. 2018 Jan 9;10(1):166-179. doi: 10.1016/j.stemcr.2017.11.019. Epub 2017 Dec 28.
8
[TET2 as a gatekeeper for hematologic malignancies].[作为血液系统恶性肿瘤守门人的TET2]
Rinsho Ketsueki. 2015 Jun;56(6):651-6. doi: 10.11406/rinketsu.56.651.
9
TET proteins and 5-methylcytosine oxidation in hematological cancers.血液系统癌症中的TET蛋白与5-甲基胞嘧啶氧化
Immunol Rev. 2015 Jan;263(1):6-21. doi: 10.1111/imr.12239.
10
The oncogenic microRNA miR-22 targets the TET2 tumor suppressor to promote hematopoietic stem cell self-renewal and transformation.致癌 microRNA miR-22 靶向 TET2 肿瘤抑制因子,促进造血干细胞自我更新和转化。
Cell Stem Cell. 2013 Jul 3;13(1):87-101. doi: 10.1016/j.stem.2013.06.003.

引用本文的文献

1
Assessing the impact of TET2 and TET3 deletion in TCRalpha and TCRbeta repertoire in murine CD4 T cells in physiological and pathophysiological conditions.评估在生理和病理生理条件下,TET2和TET3缺失对小鼠CD4 T细胞中TCRα和TCRβ库的影响。
Front Immunol. 2025 Aug 20;16:1638500. doi: 10.3389/fimmu.2025.1638500. eCollection 2025.
2
Ten-Eleven Translocation Family Proteins: Structure, Biological Functions, Diseases, and Targeted Therapy.10-11易位家族蛋白:结构、生物学功能、疾病及靶向治疗
MedComm (2020). 2025 Jul 1;6(7):e70245. doi: 10.1002/mco2.70245. eCollection 2025 Jul.
3
Silencing expression alters the epigenomic landscape and amplifies transcriptomic responses to allergen in airway epithelial cells.

本文引用的文献

1
TET2 Deficiency Causes Germinal Center Hyperplasia, Impairs Plasma Cell Differentiation, and Promotes B-cell Lymphomagenesis.TET2 缺陷导致生发中心增生,损害浆细胞分化,并促进 B 细胞淋巴瘤发生。
Cancer Discov. 2018 Dec;8(12):1632-1653. doi: 10.1158/2159-8290.CD-18-0657. Epub 2018 Oct 1.
2
B-cell tumor development in -deficient mice.-/- 缺陷小鼠的 B 细胞肿瘤发生。
Blood Adv. 2018 Mar 27;2(6):703-714. doi: 10.1182/bloodadvances.2017014118.
3
Genetic and Functional Drivers of Diffuse Large B Cell Lymphoma.弥漫性大B细胞淋巴瘤的遗传和功能驱动因素
基因沉默表达会改变表观基因组格局,并放大气道上皮细胞对过敏原的转录组反应。
Environ Epigenet. 2025 Mar 20;11(1):dvaf007. doi: 10.1093/eep/dvaf007. eCollection 2025.
4
TET3 regulates hematopoietic stem cell homeostasis during embryonic and adult hematopoiesis.TET3在胚胎期和成年期造血过程中调节造血干细胞稳态。
Hemasphere. 2025 May 6;9(5):e70140. doi: 10.1002/hem3.70140. eCollection 2025 May.
5
Clonal hematopoiesis of indeterminate potential (CHIP) in cerebromicrovascular aging: implications for vascular contributions to cognitive impairment and dementia (VCID).脑微血管衰老中的不确定潜能克隆性造血(CHIP):对血管性认知障碍和痴呆(VCID)的影响
Geroscience. 2025 Apr 11. doi: 10.1007/s11357-025-01654-1.
6
Advancing the understanding and management of angioimmunoblastic T-cell lymphoma: insights into its pathogenesis, clinical features, and emerging therapeutic strategies.增进对血管免疫母细胞性T细胞淋巴瘤的理解与管理:对其发病机制、临床特征及新兴治疗策略的见解
Front Oncol. 2025 Mar 3;15:1479179. doi: 10.3389/fonc.2025.1479179. eCollection 2025.
7
TET2 suppresses vascular calcification by forming an inhibitory complex with HDAC1/2 and SNIP1 independent of demethylation.TET2通过与HDAC1/2和SNIP1形成抑制复合物来抑制血管钙化,且不依赖于去甲基化作用。
J Clin Invest. 2025 Mar 11;135(9). doi: 10.1172/JCI186673. eCollection 2025 May 1.
8
Concomitant loss of TET2 and TET3 results in T cell expansion and genomic instability in mice.TET2和TET3的同时缺失会导致小鼠T细胞扩增和基因组不稳定。
Commun Biol. 2024 Dec 3;7(1):1606. doi: 10.1038/s42003-024-07312-0.
9
Genetic and environmental risks for clonal hematopoiesis and cancer.克隆性造血和癌症的遗传与环境风险。
J Exp Med. 2025 Jan 6;222(1). doi: 10.1084/jem.20230931. Epub 2024 Dec 3.
10
Chronic myelomonocytic leukemia: molecular pathogenesis and therapeutic innovations.慢性粒单核细胞白血病:分子发病机制与治疗创新
Haematologica. 2025 Jan 1;110(1):22-36. doi: 10.3324/haematol.2024.286061.
Cell. 2017 Oct 5;171(2):481-494.e15. doi: 10.1016/j.cell.2017.09.027.
4
Ascorbate regulates haematopoietic stem cell function and leukaemogenesis.抗坏血酸盐调节造血干细胞功能和白血病发生。
Nature. 2017 Sep 28;549(7673):476-481. doi: 10.1038/nature23876. Epub 2017 Aug 21.
5
Restoration of TET2 Function Blocks Aberrant Self-Renewal and Leukemia Progression.TET2功能的恢复可阻断异常自我更新和白血病进展。
Cell. 2017 Sep 7;170(6):1079-1095.e20. doi: 10.1016/j.cell.2017.07.032. Epub 2017 Aug 17.
6
Tet2 loss leads to hypermutagenicity in haematopoietic stem/progenitor cells.Tet2 缺失导致造血干/祖细胞的高突变性。
Nat Commun. 2017 Apr 25;8:15102. doi: 10.1038/ncomms15102.
7
Hypomethylating Agents as a Therapy for AML.低甲基化剂作为急性髓系白血病的一种治疗方法。
Curr Hematol Malig Rep. 2017 Feb;12(1):1-10. doi: 10.1007/s11899-017-0363-4.
8
Self-renewal of a purified Tie2+ hematopoietic stem cell population relies on mitochondrial clearance.纯化的Tie2+造血干细胞群体的自我更新依赖于线粒体清除。
Science. 2016 Dec 2;354(6316):1156-1160. doi: 10.1126/science.aaf5530. Epub 2016 Oct 13.
9
DNMT3A and TET2 in the Pre-Leukemic Phase of Hematopoietic Disorders.造血系统疾病白血病前期阶段中的DNMT3A和TET2
Front Oncol. 2016 Aug 22;6:187. doi: 10.3389/fonc.2016.00187. eCollection 2016.
10
Chronic Lymphocytic Leukemia: Current Concepts.慢性淋巴细胞白血病:当前概念
Anticancer Res. 2015 Oct;35(10):5149-65.