Suppr超能文献

在巨噬细胞酸性 pH 环境下表达的 YaeB 促进鼠伤寒沙门氏菌的细胞内复制和毒力。

YaeB, Expressed in Response to the Acidic pH in Macrophages, Promotes Intracellular Replication and Virulence of Typhimurium.

机构信息

TEDA Institute of Biological Sciences and Biotechnology, Nankai University, Tianjin 300457, China.

Tianjin Key Laboratory of Microbial Functional Genomics, Tianjin 300457, China.

出版信息

Int J Mol Sci. 2019 Sep 4;20(18):4339. doi: 10.3390/ijms20184339.

Abstract

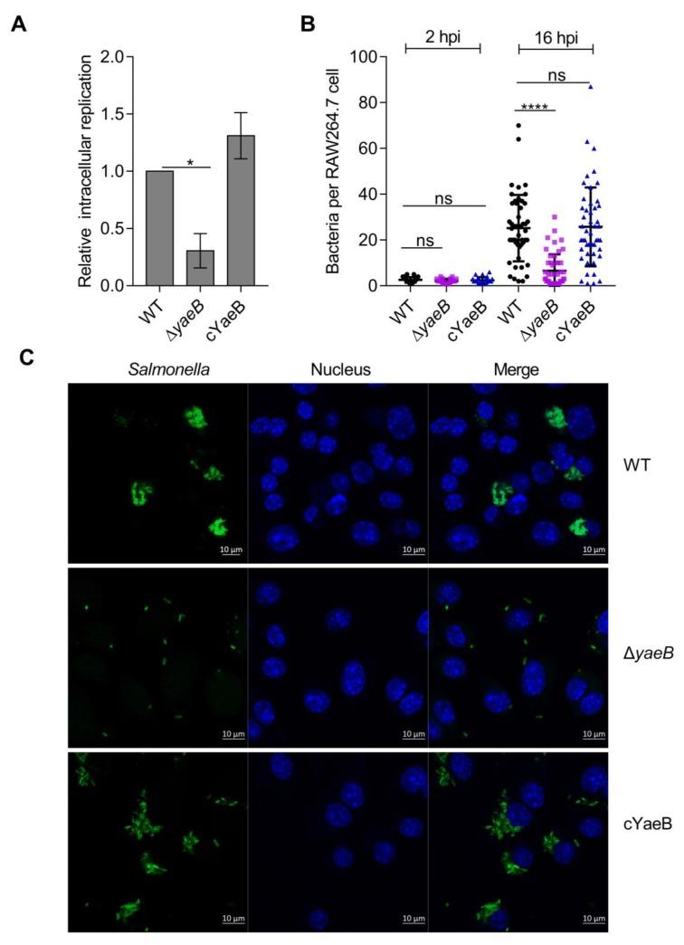
serovar Typhimurium is a facultative intracellular pathogen that infects humans and animals. Survival and growth in host macrophages represents a crucial step for . Typhimurium virulence. Many genes that are essential for . Typhimurium proliferation in macrophages and associated with virulence are highly expressed during the intracellular lifecycle. , which encodes an RNA methyltransferase, is also upregulated during . Typhimurium growth in macrophages. However, the involvement of YaeB in . Typhimurium pathogenicity is still unclear. In this study, we investigated the role of YaeB in . Typhimurium virulence. Deletion of significantly impaired . Typhimurium growth in macrophages and virulence in mice. The effect of on pathogenicity was related to its activation of , a phosphate (P)-specific transport system that is verified here to be important for bacterial replication and virulence. Moreover, qRT-PCR data showed YaeB was induced by the acidic pH inside macrophages, and the acidic pH passed to YeaB through inhibiting global regulator histone-like nucleoid structuring (H-NS) which confirmed in this study can repress the expression of . Overall, these findings identified a new virulence regulatory network involving and provided valuable insights to the mechanisms through which acidic pH and low P regulate virulence.

摘要

鼠伤寒沙门氏菌是一种兼性细胞内病原体,可感染人类和动物。在宿主巨噬细胞中存活和生长是其毒力的关键步骤。许多在巨噬细胞中增殖并与毒力相关的基因在细胞内生命周期中高度表达。YaeB 编码一种 RNA 甲基转移酶,在鼠伤寒沙门氏菌在巨噬细胞中的生长过程中也被上调。然而,YaeB 在鼠伤寒沙门氏菌致病性中的作用尚不清楚。在这项研究中,我们研究了 YaeB 在鼠伤寒沙门氏菌毒力中的作用。Δ yaeB 缺失显著损害了鼠伤寒沙门氏菌在巨噬细胞中的生长和在小鼠中的毒力。Δ yaeB 对致病性的影响与其对的激活有关,是一种磷酸(P)特异性转运系统,这里证实该系统对细菌复制和毒力很重要。此外,qRT-PCR 数据显示 YaeB 被巨噬细胞内的酸性 pH 诱导,而酸性 pH 通过抑制全局调节子组蛋白样核结构(H-NS)传递到 YaeB,本研究证实 H-NS 可以抑制的表达。总之,这些发现确定了一个涉及的新毒力调控网络,并为酸性 pH 和低 P 调节毒力的机制提供了有价值的见解。

https://cdn.ncbi.nlm.nih.gov/pmc/blobs/114f/6770890/b4d9ac301d97/ijms-20-04339-g001.jpg

文献检索

告别复杂PubMed语法,用中文像聊天一样搜索,搜遍4000万医学文献。AI智能推荐,让科研检索更轻松。

立即免费搜索

文件翻译

保留排版,准确专业,支持PDF/Word/PPT等文件格式,支持 12+语言互译。

免费翻译文档

深度研究

AI帮你快速写综述,25分钟生成高质量综述,智能提取关键信息,辅助科研写作。

立即免费体验