Centre for Experimental Medicine & Rheumatology, William Harvey Research Institute and Barts and The London School of Medicine and Dentistry, Queen Mary University of London, London, UK.
Rheumatology (Oxford). 2020 Apr 1;59(4):828-838. doi: 10.1093/rheumatology/kez358.
IL-36 agonists are pro-inflammatory cytokines involved in the pathogenesis of psoriasis. However, their role in the pathogenesis of arthritis and treatment response to DMARDs in PsA remains uncertain. Therefore, we investigated the IL-36 axis in the synovium of early, treatment-naïve PsA, and for comparison RA patients, pre- and post-DMARDs therapy.
Synovial tissues were collected by US-guided biopsy from patients with early, treatment-naïve PsA and RA at baseline and 6 months after DMARDs therapy. IL-36 family members were investigated in synovium by RNA sequencing and immunohistochemistry, and expression levels correlated with DMARDs treatment response ex vivo. Additionally, DMARDs effects on IL-36 were investigated in vitro in fibroblast-like synoviocytes.
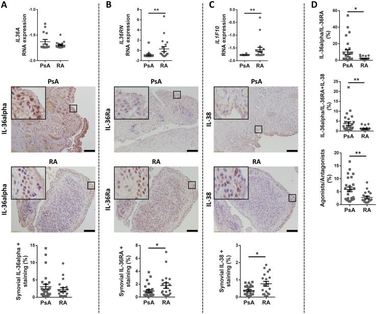
PsA synovium displayed a reduced expression of IL-36 antagonists, while IL-36 agonists were comparable between PsA and RA. Additionally, neutrophil-related molecules, which drive a higher activation of the IL-36 pathway, were upregulated in PsA compared with RA. At baseline, the synovial expression of IL-36α was significantly higher in PsA non-responders to DMARDs treatment, with the differential expression being sustained at 6 months post-treatment. In vitro, primary PsA-derived fibroblasts were more responsive to IL-36 stimulation compared with RA and, importantly, DMARDs treatment increased IL-36 expression in PsA fibroblasts.
The impaired balance between IL-36 agonists-antagonists described herein for the first time in PsA synovium and the decreased sensitivity to DMARDs in vitro may explain the apparent lower efficacy of DMARDs in PsA compared with RA. Exogenous replacement of IL-36 antagonists may be a novel promising therapeutic target for PsA patients.
IL-36 激动剂是参与银屑病发病机制的促炎细胞因子。然而,它们在关节炎发病机制和银屑病关节炎(PsA)对 DMARDs 治疗反应中的作用仍不确定。因此,我们研究了早期、未经治疗的 PsA 患者以及比较 RA 患者的滑膜中的 IL-36 轴,这些患者在 DMARDs 治疗前和治疗后都进行了研究。
通过 US 引导的活检从早期、未经治疗的 PsA 和 RA 患者的滑膜中收集滑膜组织,分别在基线和 DMARDs 治疗后 6 个月进行研究。通过 RNA 测序和免疫组织化学研究滑膜中 IL-36 家族成员,并体外检测其与 DMARDs 治疗反应的相关性。此外,还在成纤维样滑膜细胞中研究了 DMARDs 对 IL-36 的作用。
与 RA 相比,PsA 滑膜中的 IL-36 拮抗剂表达降低,而 IL-36 激动剂则无差异。此外,与 RA 相比,PsA 中与中性粒细胞相关的分子上调,这些分子驱动 IL-36 通路的更高激活。在基线时,DMARDs 治疗无反应的 PsA 患者的滑膜中 IL-36α 的表达明显更高,并且在治疗后 6 个月时仍保持差异表达。体外,与 RA 相比,来自 PsA 的原代成纤维细胞对 IL-36 的刺激反应更敏感,重要的是,DMARDs 治疗增加了 PsA 成纤维细胞中 IL-36 的表达。
本文首次在 PsA 滑膜中描述了 IL-36 激动剂-拮抗剂之间的平衡失调,以及体外对 DMARDs 的敏感性降低,这可能解释了与 RA 相比,DMARDs 在 PsA 中的疗效较低。外源性补充 IL-36 拮抗剂可能是 PsA 患者的一种新的有前途的治疗靶点。