Centre Mere et Enfant de la Fondation, Yaoundé, Cameroon.
World Health Organization (WHO) Collaborating Centre for New Vaccines Surveillance, West Africa Partnerships and Strategy, Medical Research Council Unit The Gambia at London School of Hygiene and Tropical Medicine, Banjul, The Gambia.
Clin Infect Dis. 2019 Sep 5;69(Suppl 2):S148-S155. doi: 10.1093/cid/ciz506.
Meningitis is endemic to regions of Cameroon outside the meningitis belt including the capital city, Yaoundé. Through surveillance, we studied the etiology and molecular epidemiology of pediatric bacterial meningitis in Yaoundé from 2010 to 2016.
Lumbar puncture was performed on 5958 suspected meningitis cases; 765 specimens were further tested by culture, latex agglutination, and/or polymerase chain reaction (PCR). Serotyping/grouping, antimicrobial susceptibility testing, and/or whole genome sequencing were performed where applicable.
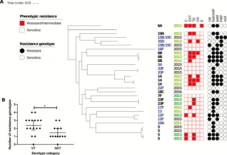
The leading pathogens detected among the 126 confirmed cases were Streptococcus pneumoniae (93 [73.8%]), Haemophilus influenzae (18 [14.3%]), and Neisseria meningitidis (15 [11.9%]). We identified more vaccine serotypes (19 [61%]) than nonvaccine serotypes (12 [39%]); however, in the latter years non-pneumococcal conjugate vaccine serotypes were more common. Whole genome data on 29 S. pneumoniae isolates identified related strains (<30 single-nucleotide polymorphism difference). All but 1 of the genomes harbored a resistance genotype to at least 1 antibiotic, and vaccine serotypes harbored more resistance genes than nonvaccine serotypes (P < .05). Of 9 cases of H. influenzae, 8 were type b (Hib) and 1 was type f. However, the cases of Hib were either in unvaccinated individuals or children who had not yet received all 3 doses. We were unable to serogroup the N. meningitidis cases by PCR.
Streptococcus pneumoniae remains a leading cause of pediatric bacterial meningitis, and nonvaccine serotypes may play a bigger role in disease etiology in the postvaccine era. There is evidence of Hib disease among children in Cameroon, which warrants further investigation.
脑膜炎在喀麦隆脑膜炎带以外的地区流行,包括首都雅温得。通过监测,我们研究了 2010 年至 2016 年雅温得儿科细菌性脑膜炎的病因和分子流行病学。
对 5958 例疑似脑膜炎病例进行腰椎穿刺;765 例标本进一步进行培养、乳胶凝集和/或聚合酶链反应(PCR)检测。在适用的情况下进行血清型/群检测、抗生素敏感性试验和/或全基因组测序。
在 126 例确诊病例中,主要病原体为肺炎链球菌(93 例[73.8%])、流感嗜血杆菌(18 例[14.3%])和脑膜炎奈瑟菌(15 例[11.9%])。我们发现的疫苗血清型(19 个[61%])多于非疫苗血清型(12 个[39%]);然而,在最近几年,非肺炎球菌结合疫苗血清型更为常见。对 29 株肺炎链球菌分离株的全基因组数据进行分析,发现相关菌株(<30 个单核苷酸多态性差异)。除 1 株外,所有基因组均至少携带 1 种抗生素耐药基因型,疫苗血清型比非疫苗血清型携带更多的耐药基因(P<0.05)。9 例流感嗜血杆菌中,8 例为 b 型(Hib),1 例为 f 型。然而,这些 Hib 病例要么发生在未接种疫苗的个体中,要么发生在尚未接种 3 剂疫苗的儿童中。我们无法通过 PCR 对脑膜炎奈瑟菌病例进行血清群分型。
肺炎链球菌仍然是儿科细菌性脑膜炎的主要原因,在疫苗接种后时代,非疫苗血清型可能在疾病病因学中发挥更大的作用。喀麦隆有 Hib 病的证据,需要进一步调查。