Department of Pathology, First Affiliated Hospital of Guangxi Medical University, Nanning, China.
Pharmaceutical College, Guangxi Medical University, Nanning, China.
Cell Death Dis. 2019 Sep 10;10(9):658. doi: 10.1038/s41419-019-1890-9.
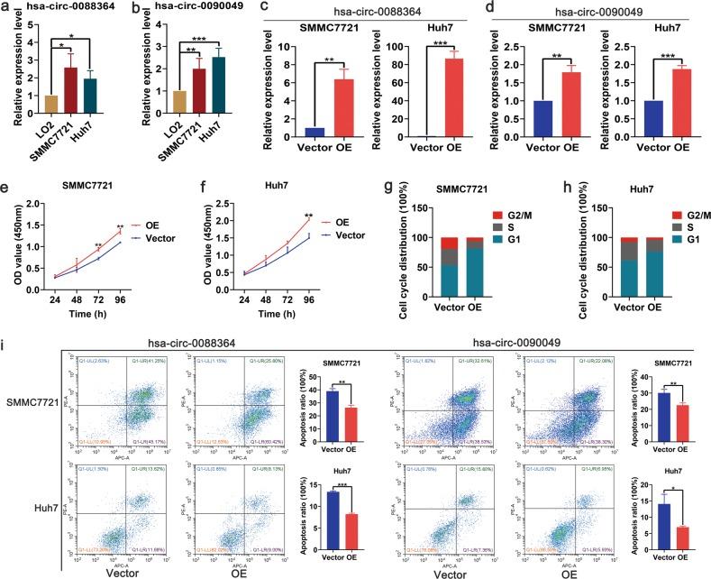
Nitidine chloride (NC) has been demonstrated to have an anticancer effect in hepatocellular carcinoma (HCC). However, the mechanism of action of NC against HCC remains largely unclear. In this study, three pairs of NC-treated and NC-untreated HCC xenograft tumour tissues were collected for circRNA sequencing analysis. In total, 297 circRNAs were differently expressed between the two groups, with 188 upregulated and 109 downregulated, among which hsa_circ_0088364 and hsa_circ_0090049 were validated by real-time quantitative polymerase chain reaction. The in vitro experiments showed that the two circRNAs inhibited the malignant biological behaviour of HCC, suggesting that they may play important roles in the development of HCC. To elucidate whether the two circRNAs function as "miRNA sponges" in HCC, we identified circRNA-miRNA and miRNA-mRNA interactions by using the CircInteractome and miRwalk, respectively. Subsequently, 857 miRNA-associated differently expressed genes in HCC were selected for weighted gene co-expression network analysis. Module Eigengene turquoise with 423 genes was found to be significantly related to the survival time, pathology grade and TNM stage of HCC patients. Gene functional enrichment analysis showed that the 423 genes mainly functioned in DNA replication- and cell cycle-related biological processes and signalling cascades. Eighteen hubgenes (SMARCD1, CBX1, HCFC1, RBM12B, RCC2, NUP205, ECT2, PRIM2, RBM28, COPS7B, PRRC2A, GPR107, ANKRD52, TUBA1B, ATXN7L3, FUS, MCM8 and RACGAP1) associated with clinical outcomes of HCC patients were then identified. These findings showed that the crosstalk between hsa_circ_0088364 and hsa_circ_0090049 and their competing mRNAs may play important roles in HCC, providing interesting clues into the potential of circRNAs as therapeutic targets of NC in HCC.
盐酸去氢骆驼蓬碱(NC)已被证明在肝癌(HCC)中有抗癌作用。然而,NC 对 HCC 的作用机制在很大程度上仍不清楚。在这项研究中,收集了三对 NC 处理和未处理的 HCC 异种移植肿瘤组织进行 circRNA 测序分析。总共在两组之间有 297 个 circRNA 表达不同,其中 188 个上调,109 个下调,其中 hsa_circ_0088364 和 hsa_circ_0090049 通过实时定量聚合酶链反应得到验证。体外实验表明,这两个 circRNA 抑制了 HCC 的恶性生物学行为,表明它们可能在 HCC 的发展中发挥重要作用。为了阐明这两个 circRNA 是否在 HCC 中作为“miRNA 海绵”发挥作用,我们分别使用 CircInteractome 和 miRwalk 鉴定了 circRNA-miRNA 和 miRNA-mRNA 相互作用。随后,选择了 857 个在 HCC 中差异表达的 miRNA 相关基因进行加权基因共表达网络分析。发现与 HCC 患者生存时间、病理分级和 TNM 分期显著相关的模块 Eigengene turquoise 有 423 个基因。基因功能富集分析表明,这 423 个基因主要参与 DNA 复制和细胞周期相关的生物学过程和信号级联。鉴定出 18 个与 HCC 患者临床结局相关的 hubgene(SMARCD1、CBX1、HCFC1、RBM12B、RCC2、NUP205、ECT2、PRIM2、RBM28、COPS7B、PRRC2A、GPR107、ANKRD52、TUBA1B、ATXN7L3、FUS、MCM8 和 RACGAP1)。这些发现表明 hsa_circ_0088364 和 hsa_circ_0090049 及其竞争的 mRNA 之间的相互作用可能在 HCC 中发挥重要作用,为 circRNA 作为 NC 在 HCC 治疗靶点的潜力提供了有趣的线索。