Kim Chloe S, Yang Xinhai, Jacobsen Sarah, Masters Kristyn S, Kreeger Pamela K
Department of Biomedical Engineering University of Wisconsin-Madison Madison WI 53705.
Carbone Cancer Center University of Wisconsin School of Medicine and Public Health Madison WI 53705.
Bioeng Transl Med. 2019 Jun 26;4(3):e10138. doi: 10.1002/btm2.10138. eCollection 2019 Sep.
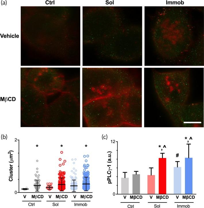
Re-epithelialization is a critical step in wound healing and results from the collective migration of keratinocytes. Previous work demonstrated that immobilized, but not soluble, epidermal growth factor (EGF) resulted in leader cell-specific activation of phospholipase C gamma 1 (PLCγ1) in HaCaT keratinocytes, and that this PLCγ1 activation was necessary to drive persistent cell migration. To determine the mechanism responsible for wound edge-localized PLCγ1 activation, we examined differences in cell area, cell-cell interactions, and EGF receptor (EGFR) localization between wound edge and bulk cells treated with vehicle, soluble EGF, or immobilized EGF. Our results support a multistep mechanism where EGFR translocation from the lateral membrane to the basolateral/basal membrane allows clustering in response to immobilized EGF. This analysis of factors regulating PLCγ1 activation is a crucial step toward developing therapies or wound dressings capable of modulating this signal and, consequently, cell migration.
重新上皮化是伤口愈合的关键步骤,由角质形成细胞的集体迁移导致。先前的研究表明,固定化而非可溶性的表皮生长因子(EGF)可导致HaCaT角质形成细胞中磷脂酶Cγ1(PLCγ1)的前导细胞特异性激活,并且这种PLCγ1激活是驱动持续细胞迁移所必需的。为了确定负责伤口边缘局部PLCγ1激活的机制,我们研究了用载体、可溶性EGF或固定化EGF处理的伤口边缘细胞和大量细胞之间在细胞面积、细胞间相互作用以及表皮生长因子受体(EGFR)定位方面的差异。我们的结果支持一种多步骤机制,即EGFR从侧膜向基底外侧/基底膜的易位允许其响应固定化EGF而聚集。对调节PLCγ1激活的因素的这种分析是朝着开发能够调节该信号并因此调节细胞迁移的疗法或伤口敷料迈出的关键一步。