Suppr超能文献

脾细胞因子和血乳酸的波动,细胞免疫在宿主抵御红内期疟疾中的重要性。

Fluctuations of Spleen Cytokine and Blood Lactate, Importance of Cellular Immunity in Host Defense Against Blood Stage Malaria .

机构信息

Department of Infectious Diseases and Host Defense, Gunma University Graduate School of Medicine, Maebashi, Japan.

Department of Parasitology, Graduate School of Medical Sciences, Kyushu University, Fukuoka, Japan.

出版信息

Front Immunol. 2019 Sep 25;10:2207. doi: 10.3389/fimmu.2019.02207. eCollection 2019.

Abstract

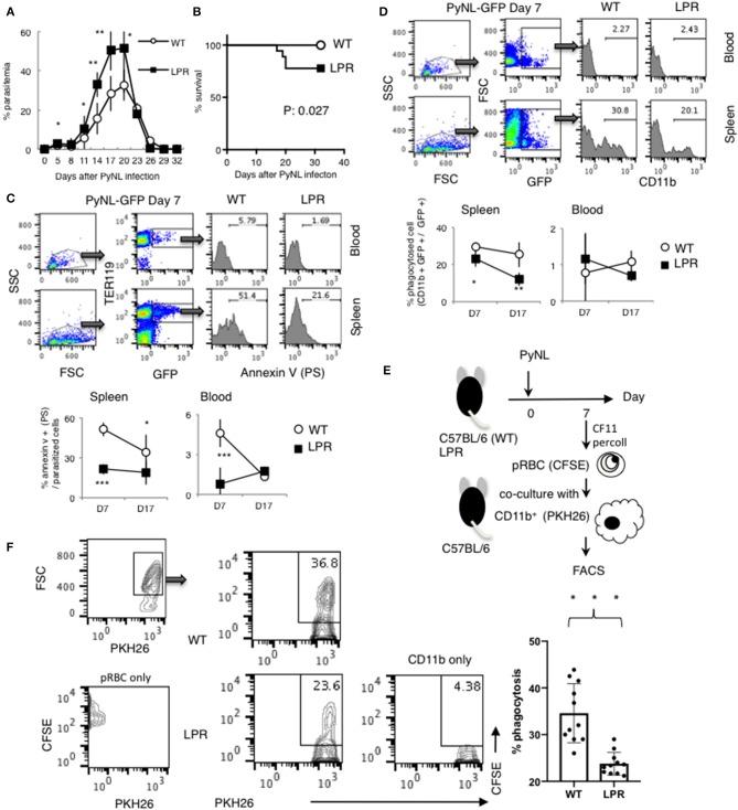
Our previous studies of protective immunity and pathology against blood stage malaria parasites have shown that not only CD4 T cells, but also CD8 T cells and macrophages, are important for host defense against blood stage malaria infection. Furthermore, we found that 17XNL (PyNL) parasitizes erythroblasts, the red blood cell (RBC) precursor cells, which then express MHC class I molecules. In the present study, we analyzed spleen cytokine production. In CD8 T cell-depleted mice, IL-10 production in early stage infection was increased over two-fold relative to infected control animals and IL-10 CD3 cells were increased, whereas IFN-γ production in the late stage of infection was decreased. At day 16 after PyNL infection, CD8 T cells produced more IFN-γ than CD4 T cells. We evaluated the involvement of the immunoproteasome in induction of immune CD8 T cells, and the role of Fas in protection against PyNL both of which are downstream of IFN-γ. In cell transfer experiments, at least the single molecules LMP7, LMP2, and PA28 are not essential for CD8 T cell induction. The Fas mutant LPR mouse was weaker in resistance to PyNL infection than WT mice, and 20% of the animals died. LPR-derived parasitized erythroid cells exhibited less externalization of phosphatidylserine (PS), and phagocytosis by macrophages was impaired. Furthermore, we tried to identify the cause of death in malaria infection. Blood lactate concentration was increased in the CD8 T cell-depleted PyNL-infected group at day 19 (around peak parasitemia) to similar levels as day 7 after infection with a lethal strain of Py. When we injected mice with lactate at day 4 and 6 of PyNL infection, all mice died at day 8 despite demonstrating low parasitemia, suggesting that hyperlactatemia is one of the causes of death in CD8 T cell-depleted PyNL-infected mice. We conclude that CD8 T cells might control cytokine production to some extent and regulate hyperparasitemia and hyperlactatemia in protection against blood stage malaria parasites.

摘要

我们之前的研究表明,针对红内期疟原虫的保护性免疫和病理学不仅涉及 CD4 T 细胞,还涉及 CD8 T 细胞和巨噬细胞,它们对于宿主抵抗红内期疟原虫感染至关重要。此外,我们发现 17XNL(PyNL)寄生于红细胞前体细胞——网织红细胞,这些细胞随后表达 MHC I 类分子。在本研究中,我们分析了脾细胞因子的产生情况。在 CD8 T 细胞耗竭的小鼠中,早期感染时的 IL-10 产生增加了两倍以上,而感染对照动物的 IL-10 CD3 细胞增加,而晚期感染时 IFN-γ 的产生减少。在感染 PyNL 后 16 天,CD8 T 细胞产生的 IFN-γ多于 CD4 T 细胞。我们评估了免疫蛋白酶体在诱导免疫 CD8 T 细胞中的作用,以及 Fas 在抵抗 PyNL 中的作用,这两者都是 IFN-γ 的下游分子。在细胞转移实验中,至少 LMP7、LMP2 和 PA28 这三个分子对于 CD8 T 细胞的诱导不是必需的。Fas 突变 LPR 小鼠对 PyNL 感染的抵抗力弱于 WT 小鼠,20%的动物死亡。LPR 来源的寄生性红细胞显示出更少的磷脂酰丝氨酸(PS)外显,巨噬细胞吞噬能力受损。此外,我们试图确定疟疾感染导致的死亡原因。在 CD8 T 细胞耗竭的 PyNL 感染组中,在第 19 天(大约在峰值疟原虫血症时),血乳酸浓度增加到与感染致死性 Py 株后第 7 天相似的水平。当我们在感染 PyNL 的第 4 天和第 6 天给小鼠注射乳酸时,尽管所有小鼠的疟原虫血症都很低,但所有小鼠都在第 8 天死亡,这表明高乳酸血症是 CD8 T 细胞耗竭的 PyNL 感染小鼠死亡的原因之一。我们的结论是,CD8 T 细胞可能在某种程度上控制细胞因子的产生,并调节红内期疟原虫感染中的高寄生虫血症和高乳酸血症。

https://cdn.ncbi.nlm.nih.gov/pmc/blobs/c270/6773889/883ff97523e5/fimmu-10-02207-g0001.jpg

文献检索

告别复杂PubMed语法,用中文像聊天一样搜索,搜遍4000万医学文献。AI智能推荐,让科研检索更轻松。

立即免费搜索

文件翻译

保留排版,准确专业,支持PDF/Word/PPT等文件格式,支持 12+语言互译。

免费翻译文档

深度研究

AI帮你快速写综述,25分钟生成高质量综述,智能提取关键信息,辅助科研写作。

立即免费体验