Suppr超能文献

长链非编码 RNA MEG3 敲低通过靶向 p53 减轻心肌梗死后内质网应激介导的细胞凋亡。

Long non-coding RNA MEG3 knockdown attenuates endoplasmic reticulum stress-mediated apoptosis by targeting p53 following myocardial infarction.

机构信息

Department of Cardiology, Zhejiang provincial People's Hospital, People's Hospital of Hangzhou Medical College, Hangzhou, China.

Department of Cardiology, Drum Tower Hospital, Nanjing University Medical School, Nanjing, China.

出版信息

J Cell Mol Med. 2019 Dec;23(12):8369-8380. doi: 10.1111/jcmm.14714. Epub 2019 Oct 20.

Abstract

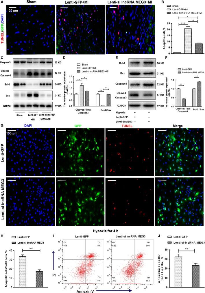
Mounting evidence has indicated that long non-coding RNA maternally expressed gene 3 (lncRNA MEG3) regulates cell apoptosis, and is involved in a variety of diseases. However, its exact role in myocardial infarction (MI) has not been fully elucidated. In the present study, we firstly observed that the expression levels of the lncRNA MEG3 in infarct hearts and hypoxic neonatal mice ventricular myocytes (NMVMs) were up-regulated by quantitative real-time PCR (qRT-PCR). Then, we knocked down lncRNA MEG3 by lentiviral delivery in the myocardial border region following multipoint injection. Following 28 days of MI, the lncRNA MEG3 knockdown mice indicated better cardiac function, and less cardiac remodelling by ultrasonic cardiogram and histological analysis. In addition, we indicated that lncRNA MEG3 knockdown reduced myocyte apoptosis and reactive oxygen species production in MI mice model and hypoxic NMVMs. Furthermore, we revealed that knockdown of lncRNA MEG3 protected against endoplasmic reticulum stress (ERS)-mediated myocardial apoptosis including the induction of PERK-eIF2α and caspase 12 pathways. At last, we provided evidence that p53 was identified as a protein target of lncRNA MEG3 to regulate NF-κB- and ERS-associated apoptosis. Taken collectively, our findings demonstrated that lncRNA MEG3 knockdown exerted cardioprotection by reducing ERS-mediated apoptosis through targeting p53 post-MI.

摘要

越来越多的证据表明,长非编码 RNA 母系表达基因 3(lncRNA MEG3)调控细胞凋亡,并参与多种疾病。然而,其在心肌梗死(MI)中的确切作用尚未完全阐明。在本研究中,我们首先通过实时定量 PCR(qRT-PCR)观察到梗死心脏和低氧新生鼠心室心肌细胞(NMVMs)中 lncRNA MEG3 的表达水平上调。然后,我们通过多点注射在心肌边缘区域用慢病毒递送敲低 lncRNA MEG3。在 MI 后 28 天,lncRNA MEG3 敲低小鼠的超声心动图和组织学分析显示心脏功能更好,心脏重构更少。此外,我们表明 lncRNA MEG3 敲低减少了 MI 小鼠模型和低氧 NMVMs 中的心肌细胞凋亡和活性氧的产生。此外,我们揭示了 lncRNA MEG3 敲低可防止内质网应激(ERS)介导的心肌细胞凋亡,包括 PERK-eIF2α 和 caspase 12 通路的诱导。最后,我们提供了证据表明,p53 被鉴定为 lncRNA MEG3 的蛋白质靶标,通过调节 NF-κB 和 ERS 相关的凋亡来发挥作用。综上所述,我们的研究结果表明,lncRNA MEG3 敲低通过靶向 p53 减轻 MI 后 ERS 介导的凋亡,发挥心脏保护作用。

https://cdn.ncbi.nlm.nih.gov/pmc/blobs/5fa0/6850962/5defe9bb510c/JCMM-23-8369-g001.jpg

文献AI研究员

20分钟写一篇综述,助力文献阅读效率提升50倍。

立即体验

用中文搜PubMed

大模型驱动的PubMed中文搜索引擎

马上搜索

文档翻译

学术文献翻译模型,支持多种主流文档格式。

立即体验