• 文献检索
  • 文档翻译
  • 深度研究
  • 学术资讯
  • Suppr Zotero 插件Zotero 插件
  • 邀请有礼
  • 套餐&价格
  • 历史记录
应用&插件
Suppr Zotero 插件Zotero 插件浏览器插件Mac 客户端Windows 客户端微信小程序
定价
高级版会员购买积分包购买API积分包
服务
文献检索文档翻译深度研究API 文档MCP 服务
关于我们
关于 Suppr公司介绍联系我们用户协议隐私条款
关注我们

Suppr 超能文献

核心技术专利:CN118964589B侵权必究
粤ICP备2023148730 号-1Suppr @ 2026

文献检索

告别复杂PubMed语法,用中文像聊天一样搜索,搜遍4000万医学文献。AI智能推荐,让科研检索更轻松。

立即免费搜索

文件翻译

保留排版,准确专业,支持PDF/Word/PPT等文件格式,支持 12+语言互译。

免费翻译文档

深度研究

AI帮你快速写综述,25分钟生成高质量综述,智能提取关键信息,辅助科研写作。

立即免费体验

十足目甲壳动物的分歧历史和热液喷口适应:一个线粒体基因组视角。

Divergence history and hydrothermal vent adaptation of decapod crustaceans: A mitogenomic perspective.

机构信息

Deep Sea Research Center, Institute of Oceanology, Chinese Academy of Science, Qingdao, China.

Center for Ocean Mega-Science, Chinese Academy of Sciences, Qingdao, China.

出版信息

PLoS One. 2019 Oct 29;14(10):e0224373. doi: 10.1371/journal.pone.0224373. eCollection 2019.

DOI:10.1371/journal.pone.0224373
PMID:31661528
原文链接:https://pmc.ncbi.nlm.nih.gov/articles/PMC6818795/
Abstract

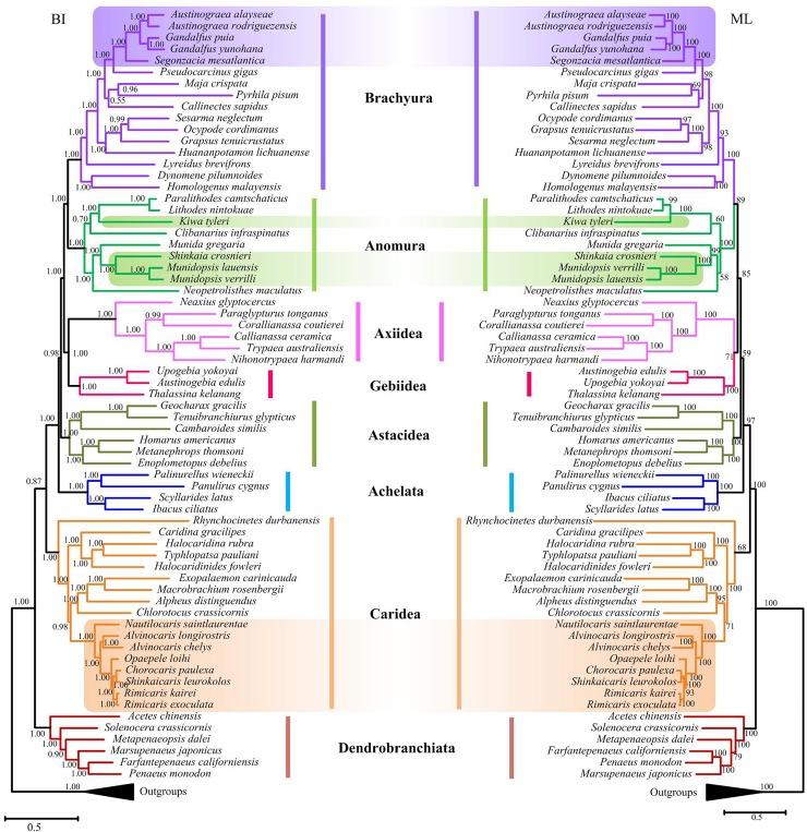
Decapod crustaceans, such as alvinocaridid shrimps, bythograeid crabs and galatheid squat lobsters are important fauna in the hydrothermal vents and have well adapted to hydrothermal vent environments. In this study, eighteen mitochondrial genomes (mitogenomes) of hydrothermal vent decapods were used to explore the evolutionary history and their adaptation to the hydrothermal vent habitats. BI and ML algorithms produced consistent phylogeny for Decapoda. The phylogenetic relationship revealed more evolved positions for all the hydrothermal vent groups, indicating they migrated from non-vent environments, instead of the remnants of ancient hydrothermal vent species, which support the extinction/repopulation hypothesis. The divergence time estimation on the Alvinocarididae, Bythograeidae and Galatheoidea nodes are located at 75.20, 56.44 and 47.41-50.43 Ma, respectively, which refers to the Late Cretaceous origin of alvinocaridid shrimps and the Early Tertiary origin of bythograeid crabs and galatheid squat lobsters. These origin stories are thought to associate with the global deep-water anoxic/dysoxic events. Total eleven positively selected sites were detected in the mitochondrial OXPHOS genes of three lineages of hydrothermal vent decapods, suggesting a link between hydrothermal vent adaption and OXPHOS molecular biology in decapods. This study adds to the understanding of the link between mitogenome evolution and ecological adaptation to hydrothermal vent habitats in decapods.

摘要

软甲纲十足目动物,如磷虾目虾、扇蟹目蟹和铠甲虾目深海龙虾,是热液喷口的重要动物群,并且已经很好地适应了热液喷口环境。在这项研究中,我们使用了 18 种热液喷口十足目动物的线粒体基因组(mitogenomes)来探索它们的进化历史及其对热液喷口栖息地的适应。BI 和 ML 算法产生了一致的十足目动物系统发育关系。系统发育关系揭示了所有热液喷口群体的更进化位置,表明它们是从非喷口环境中迁移而来的,而不是古代热液喷口物种的残余,这支持了灭绝/再定居假说。对磷虾目、扇蟹目和铠甲虾目节点的分歧时间估计分别位于 75.20、56.44 和 47.41-50.43 Ma,这表明磷虾目虾的起源于晚白垩纪,扇蟹目蟹和铠甲虾目深海龙虾的起源于早第三纪。这些起源故事与全球深水缺氧/缺氧事件有关。在三种热液喷口十足目动物的线粒体 OXPHOS 基因中检测到了 11 个正选择位点,这表明热液喷口适应与十足目动物的 OXPHOS 分子生物学之间存在联系。本研究增加了对十足目动物线粒体基因组进化与对热液喷口栖息地生态适应之间联系的理解。

https://cdn.ncbi.nlm.nih.gov/pmc/blobs/e905/6818795/da24325fa7c9/pone.0224373.g003.jpg
https://cdn.ncbi.nlm.nih.gov/pmc/blobs/e905/6818795/68cc7bce0394/pone.0224373.g001.jpg
https://cdn.ncbi.nlm.nih.gov/pmc/blobs/e905/6818795/c7783df34b53/pone.0224373.g002.jpg
https://cdn.ncbi.nlm.nih.gov/pmc/blobs/e905/6818795/da24325fa7c9/pone.0224373.g003.jpg
https://cdn.ncbi.nlm.nih.gov/pmc/blobs/e905/6818795/68cc7bce0394/pone.0224373.g001.jpg
https://cdn.ncbi.nlm.nih.gov/pmc/blobs/e905/6818795/c7783df34b53/pone.0224373.g002.jpg
https://cdn.ncbi.nlm.nih.gov/pmc/blobs/e905/6818795/da24325fa7c9/pone.0224373.g003.jpg

相似文献

1
Divergence history and hydrothermal vent adaptation of decapod crustaceans: A mitogenomic perspective.十足目甲壳动物的分歧历史和热液喷口适应:一个线粒体基因组视角。
PLoS One. 2019 Oct 29;14(10):e0224373. doi: 10.1371/journal.pone.0224373. eCollection 2019.
2
When did decapods invade hydrothermal vents? Clues from the Western Pacific and Indian Oceans.十足目动物何时入侵热液喷口?来自西太平洋和印度洋的线索。
Mol Biol Evol. 2013 Feb;30(2):305-9. doi: 10.1093/molbev/mss224. Epub 2012 Sep 21.
3
The complete mitochondrial genome of the alvinocaridid shrimp Shinkaicaris leurokolos (Decapoda, Caridea): Insight into the mitochondrial genetic basis of deep-sea hydrothermal vent adaptation in the shrimp.真虾蛄 Shinkaicaris leurokolos 的完整线粒体基因组(十足目:虾蛄科):深海热液喷口适应的虾线粒体遗传基础的新见解。
Comp Biochem Physiol Part D Genomics Proteomics. 2018 Mar;25:42-52. doi: 10.1016/j.cbd.2017.11.002. Epub 2017 Nov 10.
4
Adaptation and molecular evidence for convergence in decapod crustaceans from deep-sea hydrothermal vent environments.来自深海热液喷口环境的十足目甲壳动物的趋同适应及分子证据。
Mol Ecol. 2020 Oct;29(20):3954-3969. doi: 10.1111/mec.15610. Epub 2020 Sep 11.
5
Insights into the strategy of micro-environmental adaptation: Transcriptomic analysis of two alvinocaridid shrimps at a hydrothermal vent.洞悉微环境适应策略:两种深海热泉虾转录组分析。
PLoS One. 2020 Jan 10;15(1):e0227587. doi: 10.1371/journal.pone.0227587. eCollection 2020.
6
Complete mitochondrial genome of the hydrothermal vent ghost shrimp Paraglypturus tonganus (Crustacea, Axiidea, Callianassidae).热液喷口幽灵虾(Paraglypturus tonganus)(甲壳纲,异尾下目,美人虾科)的完整线粒体基因组
Mitochondrial DNA A DNA Mapp Seq Anal. 2016;27(2):1048-9. doi: 10.3109/19401736.2014.928860. Epub 2014 Jun 25.
7
DIRS1-like retrotransposons are widely distributed among Decapoda and are particularly present in hydrothermal vent organisms.DIRS1样反转录转座子广泛分布于十足目动物中,尤其存在于热液喷口生物体内。
BMC Evol Biol. 2009 Apr 28;9:86. doi: 10.1186/1471-2148-9-86.
8
Transcriptomic analysis reveals insights into deep-sea adaptations of the dominant species, Shinkaia crosnieri (Crustacea: Decapoda: Anomura), inhabiting both hydrothermal vents and cold seeps.转录组分析揭示了栖息于热液喷口和冷渗口的优势物种 Shinkaia crosnieri(甲壳纲:十足目:异尾类)的深海适应的深入见解。
BMC Genomics. 2019 May 18;20(1):388. doi: 10.1186/s12864-019-5753-7.
9
Mitochondrial genome of the hydrothermal vent shrimp Nautilocaris saintlaurentae (Crustacea: Caridea: Alvinocarididae).深海热液喷口虾圣洛朗鹦鹉虾(甲壳纲:十足目:铠甲虾科)的线粒体基因组
Mitochondrial DNA. 2015 Feb;26(1):127-8. doi: 10.3109/19401736.2013.815169. Epub 2013 Jul 22.
10
The complete mitogenome of the hydrothermal vent crab Xenograpsus testudinatus (Decapoda, Brachyura) and comparison with brachyuran crabs.水生栖热菌蟹(十足目,短尾亚目)完整线粒体基因组序列及与短尾亚目蟹类的比较
Comp Biochem Physiol Part D Genomics Proteomics. 2009 Dec;4(4):290-299. doi: 10.1016/j.cbd.2009.07.002. Epub 2009 Jul 18.

引用本文的文献

1
The Complete Mitogenome of (Rathbun, 1921) (Crustacea: Brachyura: Ocypodidae), a Fiddler Crab Endemic to Taiwan, with its Phylogenetic Position in the Family.台湾特有招潮蟹(Rathbun,1921年)(甲壳纲:短尾派:沙蟹科)的完整线粒体基因组及其在该科中的系统发育位置
Zool Stud. 2022 Nov 16;61:e69. doi: 10.6620/ZS.2022.61-69. eCollection 2022.
2
Complete mitochondrial genomes of four deep-sea echinoids: conserved mitogenome organization and new insights into the phylogeny and evolution of Echinoidea.四种深海海胆的完整线粒体基因组:保守的线粒体基因组组织以及对海胆目系统发育和进化的新认识。
PeerJ. 2022 Jul 28;10:e13730. doi: 10.7717/peerj.13730. eCollection 2022.
3

本文引用的文献

1
Divergence times in demosponges (Porifera): first insights from new mitogenomes and the inclusion of fossils in a birth-death clock model.后生动物(多孔动物门)的分歧时间:新的线粒体基因组的初步见解以及化石在生死钟模型中的纳入。
BMC Evol Biol. 2018 Jul 18;18(1):114. doi: 10.1186/s12862-018-1230-1.
2
Complete mitochondrial genome of the first deep-sea spongicolid shrimp Spongiocaris panglao (Decapoda: Stenopodidea): Novel gene arrangement and the phylogenetic position and origin of Stenopodidea.斑黄岛磷虾(十足目:磷虾目)的完整线粒体基因组:新颖的基因排列以及磷虾目的系统发育位置和起源。
Gene. 2018 Nov 15;676:123-138. doi: 10.1016/j.gene.2018.07.026. Epub 2018 Jul 17.
3
Mitogenomics provides new insights into the phylogenetic relationships and evolutionary history of deep-sea sea stars (Asteroidea).
线粒体基因组学为深海海星(海星纲)的系统发育关系和进化历史提供了新的见解。
Sci Rep. 2022 Mar 18;12(1):4656. doi: 10.1038/s41598-022-08644-9.
Mitochondrial phylogeny, divergence history and high-altitude adaptation of grassland caterpillars (Lepidoptera: Lymantriinae: Gynaephora) inhabiting the Tibetan Plateau.
线粒体系统发育、分化历史与栖息于青藏高原草地毛虫(鳞翅目:毒蛾科:草螟亚科)的高空适应
Mol Phylogenet Evol. 2018 May;122:116-124. doi: 10.1016/j.ympev.2018.01.016. Epub 2018 Feb 16.
4
Limited locomotive ability relaxed selective constraints on molluscs mitochondrial genomes.有限的运动能力放宽了对软体动物线粒体基因组的选择限制。
Sci Rep. 2017 Sep 6;7(1):10628. doi: 10.1038/s41598-017-11117-z.
5
Mitogenome Sequencing in the Genus Camelus Reveals Evidence for Purifying Selection and Long-term Divergence between Wild and Domestic Bactrian Camels.骆驼属的线粒体基因组测序揭示了野生双峰驼和家养双峰驼之间存在净化选择和长期分化的证据。
Sci Rep. 2017 Aug 30;7(1):9970. doi: 10.1038/s41598-017-08995-8.
6
The mitochondrial genome of a sea anemone sp. exhibits novel genetic structures potentially involved in adaptation to the deep-sea environment.一种海葵的线粒体基因组展现出可能与适应深海环境有关的新型遗传结构。
Ecol Evol. 2017 May 30;7(13):4951-4962. doi: 10.1002/ece3.3067. eCollection 2017 Jul.
7
Comparative transcriptome analysis of Rimicaris sp. reveals novel molecular features associated with survival in deep-sea hydrothermal vent.深海热液喷口 Rimicaris sp. 的比较转录组分析揭示了与生存相关的新的分子特征。
Sci Rep. 2017 May 17;7(1):2000. doi: 10.1038/s41598-017-02073-9.
8
Purifying selection and genetic drift shaped Pleistocene evolution of the mitochondrial genome in an endangered Australian freshwater fish.净化选择和遗传漂变塑造了一种濒危澳大利亚淡水鱼线粒体基因组的更新世进化。
Heredity (Edinb). 2017 May;118(5):466-476. doi: 10.1038/hdy.2016.120. Epub 2017 Jan 4.
9
High-level phylogeny of the Coleoptera inferred with mitochondrial genome sequences.基于线粒体基因组序列推断的鞘翅目高级系统发育
Mol Phylogenet Evol. 2016 Nov;104:99-111. doi: 10.1016/j.ympev.2016.08.002. Epub 2016 Aug 3.
10
Heterogeneous natural selection on oxidative phosphorylation genes among fishes with extreme high and low aerobic performance.具有极高和极低有氧能力的鱼类中氧化磷酸化基因的异质性自然选择。
BMC Evol Biol. 2015 Aug 26;15:173. doi: 10.1186/s12862-015-0453-7.