• 文献检索
  • 文档翻译
  • 深度研究
  • 学术资讯
  • Suppr Zotero 插件Zotero 插件
  • 邀请有礼
  • 套餐&价格
  • 历史记录
应用&插件
Suppr Zotero 插件Zotero 插件浏览器插件Mac 客户端Windows 客户端微信小程序
定价
高级版会员购买积分包购买API积分包
服务
文献检索文档翻译深度研究API 文档MCP 服务
关于我们
关于 Suppr公司介绍联系我们用户协议隐私条款
关注我们

Suppr 超能文献

核心技术专利:CN118964589B侵权必究
粤ICP备2023148730 号-1Suppr @ 2026

文献检索

告别复杂PubMed语法,用中文像聊天一样搜索,搜遍4000万医学文献。AI智能推荐,让科研检索更轻松。

立即免费搜索

文件翻译

保留排版,准确专业,支持PDF/Word/PPT等文件格式,支持 12+语言互译。

免费翻译文档

深度研究

AI帮你快速写综述,25分钟生成高质量综述,智能提取关键信息,辅助科研写作。

立即免费体验

高分三号卫星非同步重复轨道 SAR 干涉处理。

ScanSAR Interferometry of the Gaofen-3 Satellite with Unsynchronized Repeat-Pass Images.

机构信息

College of Electronic Science and Technology, National University of Defense Technology, No. 109 Deya Road, Changsha 410073, China.

出版信息

Sensors (Basel). 2019 Oct 28;19(21):4689. doi: 10.3390/s19214689.

DOI:10.3390/s19214689
PMID:31661936
原文链接:https://pmc.ncbi.nlm.nih.gov/articles/PMC6864435/
Abstract

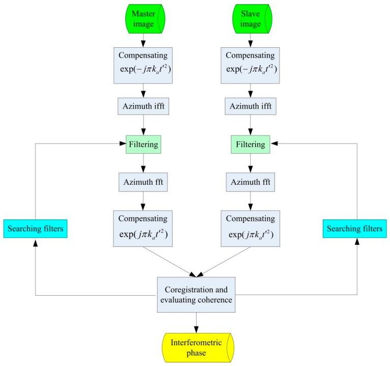
Gaofen-3 is a Chinese remote sensing satellite with multiple working modes, among which the scanning synthetic aperture radar (ScanSAR) mode is used for wide-swath imaging. synthetic aperture radar (SAR) interferometry in the ScanSAR mode provides the most rapid way to obtain a global digital elevation model (DEM), which can also be realized by Gaofen-3. Gaofen-3 ScanSAR interferometry works in the repeat-pass mode, and image pair non-synchronizations can influence its performance. Non-synchronizations can include differences of burst central times, satellite velocities, and burst durations. Therefore, it is necessary to analyze their influences and improve the interferometric coherence. Meanwhile, interferometric phase compensation and rapid DEM geolocation also need to be considered in interferometric processing. In this paper, interferometric coherence was analyzed in detail, followed by an iterative filtering method, which helped to improve the interferometric performance. Further, a phase compensation method for Gaofen-3 was proposed to compensate for the phase error caused by the unsynchronized azimuth time offset of image pair, and a closed-form solution of DEM geolocation with ground control point (GCP) information was derived. Application of our methods to a pair of Gaofen-3 interferometric images showed that these methods were able to process the images with good accuracy and efficiency. Notably, these analysis and processing methods can also be applied to other SAR satellites in the ScanSAR mode to obtain DEMs with high quality.

摘要

高分三号是一颗具有多种工作模式的中国遥感卫星,其中扫描合成孔径雷达(ScanSAR)模式用于宽幅成像。ScanSAR 模式下的合成孔径雷达(SAR)干涉测量提供了获取全球数字高程模型(DEM)的最快方法,这一方法也可以由高分三号实现。高分三号的 ScanSAR 干涉测量工作在重复轨道模式下,图像对的不同步会影响其性能。不同步包括脉冲中心时间、卫星速度和脉冲持续时间的差异。因此,有必要分析它们的影响并提高干涉相干性。同时,在干涉处理中还需要考虑干涉相位补偿和快速 DEM 地理定位。本文详细分析了干涉相干性,随后提出了一种迭代滤波方法,有助于提高干涉性能。进一步地,提出了一种适用于高分三号的相位补偿方法,用于补偿图像对方位时间偏移不同步引起的相位误差,并推导出了具有地面控制点(GCP)信息的 DEM 地理定位的闭式解。将我们的方法应用于一对高分三号干涉图像,结果表明这些方法能够以较高的精度和效率处理图像。值得注意的是,这些分析和处理方法也可应用于其他 ScanSAR 模式的 SAR 卫星,以获取高质量的 DEM。

https://cdn.ncbi.nlm.nih.gov/pmc/blobs/334e/6864435/6f80dd482981/sensors-19-04689-g010.jpg
https://cdn.ncbi.nlm.nih.gov/pmc/blobs/334e/6864435/2125529203c8/sensors-19-04689-g001.jpg
https://cdn.ncbi.nlm.nih.gov/pmc/blobs/334e/6864435/045906808802/sensors-19-04689-g002.jpg
https://cdn.ncbi.nlm.nih.gov/pmc/blobs/334e/6864435/ba52dc9888af/sensors-19-04689-g003.jpg
https://cdn.ncbi.nlm.nih.gov/pmc/blobs/334e/6864435/b2de27d031e8/sensors-19-04689-g004.jpg
https://cdn.ncbi.nlm.nih.gov/pmc/blobs/334e/6864435/b3671f268633/sensors-19-04689-g005a.jpg
https://cdn.ncbi.nlm.nih.gov/pmc/blobs/334e/6864435/f0240e6f371c/sensors-19-04689-g006.jpg
https://cdn.ncbi.nlm.nih.gov/pmc/blobs/334e/6864435/46458ec05081/sensors-19-04689-g007.jpg
https://cdn.ncbi.nlm.nih.gov/pmc/blobs/334e/6864435/a8d785471a09/sensors-19-04689-g008.jpg
https://cdn.ncbi.nlm.nih.gov/pmc/blobs/334e/6864435/0473477610c9/sensors-19-04689-g009.jpg
https://cdn.ncbi.nlm.nih.gov/pmc/blobs/334e/6864435/6f80dd482981/sensors-19-04689-g010.jpg
https://cdn.ncbi.nlm.nih.gov/pmc/blobs/334e/6864435/2125529203c8/sensors-19-04689-g001.jpg
https://cdn.ncbi.nlm.nih.gov/pmc/blobs/334e/6864435/045906808802/sensors-19-04689-g002.jpg
https://cdn.ncbi.nlm.nih.gov/pmc/blobs/334e/6864435/ba52dc9888af/sensors-19-04689-g003.jpg
https://cdn.ncbi.nlm.nih.gov/pmc/blobs/334e/6864435/b2de27d031e8/sensors-19-04689-g004.jpg
https://cdn.ncbi.nlm.nih.gov/pmc/blobs/334e/6864435/b3671f268633/sensors-19-04689-g005a.jpg
https://cdn.ncbi.nlm.nih.gov/pmc/blobs/334e/6864435/f0240e6f371c/sensors-19-04689-g006.jpg
https://cdn.ncbi.nlm.nih.gov/pmc/blobs/334e/6864435/46458ec05081/sensors-19-04689-g007.jpg
https://cdn.ncbi.nlm.nih.gov/pmc/blobs/334e/6864435/a8d785471a09/sensors-19-04689-g008.jpg
https://cdn.ncbi.nlm.nih.gov/pmc/blobs/334e/6864435/0473477610c9/sensors-19-04689-g009.jpg
https://cdn.ncbi.nlm.nih.gov/pmc/blobs/334e/6864435/6f80dd482981/sensors-19-04689-g010.jpg

相似文献

1
ScanSAR Interferometry of the Gaofen-3 Satellite with Unsynchronized Repeat-Pass Images.高分三号卫星非同步重复轨道 SAR 干涉处理。
Sensors (Basel). 2019 Oct 28;19(21):4689. doi: 10.3390/s19214689.
2
InSAR Baseline Estimation for Gaofen-3 Real-Time DEM Generation.基于高分三号实时数字高程模型生成的 InSAR 基线估计。
Sensors (Basel). 2018 Jul 4;18(7):2152. doi: 10.3390/s18072152.
3
Adaptive Unscented Kalman Filter Phase Unwrapping Method and Its Application on Gaofen-3 Interferometric SAR Data.自适应无迹卡尔曼滤波相位解缠方法及其在高分三号干涉 SAR 数据中的应用。
Sensors (Basel). 2018 Jun 2;18(6):1793. doi: 10.3390/s18061793.
4
Interferometric DEM-Assisted High Precision Imaging Method for ArcSAR.用于电弧合成孔径雷达(ArcSAR)的干涉测量数字高程模型(DEM)辅助高精度成像方法
Sensors (Basel). 2019 Jul 1;19(13):2921. doi: 10.3390/s19132921.
5
General adaptive-neighborhood technique for improving synthetic aperture radar interferometric coherence estimation.用于改进合成孔径雷达干涉测量相干估计的通用自适应邻域技术。
J Opt Soc Am A Opt Image Sci Vis. 2004 Aug;21(8):1455-64. doi: 10.1364/josaa.21.001455.
6
An Accurate Measurement Method for Azimuth Pointing of Spaceborne Synthetic Aperture Radar Antenna Beams Based on Ground Receiver.基于地面接收机的星载合成孔径雷达天线波束方位指向精确测量方法
Sensors (Basel). 2018 Aug 10;18(8):2626. doi: 10.3390/s18082626.
7
Evaluation of Atmospheric Effects on Interferograms Using DEM Errors of Fixed Ground Points.利用固定地面点的 DEM 误差评估大气对干涉图的影响。
Sensors (Basel). 2018 Jul 18;18(7):2336. doi: 10.3390/s18072336.
8
Residual Motion Error Correction with Backprojection Multisquint Algorithm for Airborne Synthetic Aperture Radar Interferometry.用于机载合成孔径雷达干涉测量的基于反投影多子孔径算法的残余运动误差校正
Sensors (Basel). 2019 May 21;19(10):2342. doi: 10.3390/s19102342.
9
Development of Wind Speed Retrieval from Cross-Polarization Chinese Gaofen-3 Synthetic Aperture Radar in Typhoons.基于交叉极化的中国高分三号合成孔径雷达在台风中反演风速的研究进展
Sensors (Basel). 2018 Jan 31;18(2):412. doi: 10.3390/s18020412.
10
Block Adjustment without GCPs for Chinese Spaceborne SAR GF-3 Imagery.无地面控制点的中国星载 SAR GF-3 影像的平差处理
Sensors (Basel). 2018 Nov 18;18(11):4023. doi: 10.3390/s18114023.

引用本文的文献

1
InSAR Signal and Data Processing.合成孔径雷达干涉测量信号与数据处理。
Sensors (Basel). 2020 Jul 7;20(13):3801. doi: 10.3390/s20133801.

本文引用的文献

1
The GF-3 SAR Data Processor.高分三号合成孔径雷达数据处理器
Sensors (Basel). 2018 Mar 10;18(3):835. doi: 10.3390/s18030835.
2
Gaofen-3 PolSAR Image Classification via XGBoost and Polarimetric Spatial Information.基于XGBoost和极化空间信息的高分三号全极化合成孔径雷达图像分类
Sensors (Basel). 2018 Feb 17;18(2):611. doi: 10.3390/s18020611.
3
Ship Detection in Gaofen-3 SAR Images Based on Sea Clutter Distribution Analysis and Deep Convolutional Neural Network.基于海杂波分布分析和深度卷积神经网络的高分三号合成孔径雷达图像舰船检测
Sensors (Basel). 2018 Jan 24;18(2):334. doi: 10.3390/s18020334.
4
The SAR Payload Design and Performance for the GF-3 Mission.高分三号卫星任务的合成孔径雷达(SAR)有效载荷设计与性能
Sensors (Basel). 2017 Oct 23;17(10):2419. doi: 10.3390/s17102419.