Departamento de Inmunología, Escuela Nacional de Ciencias Biológicas (ENCB), Instituto Politécnico Nacional (IPN), Mexico City, Mexico.
Posgrado en Inmunología, Escuela Nacional de Ciencias Biológicas (ENCB), Instituto Politécnico Nacional (IPN), Mexico City, Mexico.
Int J Nanomedicine. 2019 Aug 20;14:6707-6719. doi: 10.2147/IJN.S203507. eCollection 2019.
Tuberculosis is the leading cause of death by an infectious microorganism worldwide. Conventional treatment lasts at least six months and has adverse effects; therefore, it is important to find therapeutic alternatives that reduce the bacterial load and may reduce the treatment duration. The immune response against tuberculosis can be modulated by several mechanisms, including extracellular vesicles (EVs), which are nano-sized membrane-bound structures that constitute an efficient communication mechanism among immune cells.
The EVs released by the J774A.1 mouse macrophage cell line, both spontaneously (S-EV) and after infection with H37Rv (Mtb-EV), were purified by ultra-centrifugation and size-exclusion chromatography. The size distribution and chemical composition of these EVs were evaluated, and their effect on the bacterial load and the production of cytokines was determined in both in vitro and in vivo models of infection.
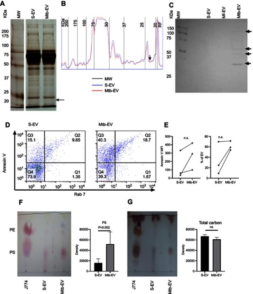
Mtb-EV are larger than S-EV, they contain -specific antigens (not detected in EVs released from -infected J774A.1 cells) and are rich in phosphatidylserine, present in their outer membrane layer. S-EV, but not Mtb-EV, reduced the bacterial load and the production of MCP-1 and TNF-α in -infected macrophages, and these effects were reversed when phosphatidylserine was blocked with annexin V. Both S-EV and Mtb-EV significantly reduced the lung bacterial load in mice infected with after 60 days of treatment, but they had no effect on survival or on the lung pneumonic area of these mice.
J774A.1 macrophages infected with H37Rv released EVs that differed in size and phosphatidylserine content from spontaneously released EVs, and these EVs also had different biological effects: S-EV reduced the mycobacterial load and the cytokine production in vitro (through a phosphatidylserine-dependent mechanism), while both EVs reduced the lung bacterial load in vivo. These results are the basis for further experiments to evaluate whether EVs improve the efficiency of the conventional treatment for tuberculosis.
结核病是全球由感染性微生物引起的主要死亡原因。常规治疗至少需要六个月,且具有不良反应;因此,寻找能够降低细菌负荷并可能缩短治疗时间的治疗替代方法非常重要。针对结核病的免疫反应可以通过几种机制进行调节,包括细胞外囊泡(EVs),EVs 是一种纳米大小的膜结合结构,是免疫细胞之间进行有效通讯的机制。
通过超速离心和分子筛层析法从 J774A.1 小鼠巨噬细胞系自发(S-EV)和感染 H37Rv(Mtb-EV)释放的 EVs 中进行纯化。评估这些 EVs 的大小分布和化学成分,并在体外和体内感染模型中确定它们对细菌负荷和细胞因子产生的影响。
Mtb-EV 比 S-EV 更大,它们含有结核分枝杆菌特异性抗原(在感染 J774A.1 细胞释放的 EVs 中未检测到),并且富含外膜层中的磷脂酰丝氨酸。S-EV,但不是 Mtb-EV,降低了感染巨噬细胞中的细菌负荷和 MCP-1 和 TNF-α 的产生,当用 annexin V 阻断磷脂酰丝氨酸时,这些作用被逆转。S-EV 和 Mtb-EV 均能显著降低感染 60 天后小鼠肺部的细菌负荷,但它们对这些小鼠的生存或肺部肺炎面积没有影响。
感染 H37Rv 的 J774A.1 巨噬细胞释放的 EVs 在大小和磷脂酰丝氨酸含量上与自发释放的 EVs 不同,并且这些 EVs 还具有不同的生物学作用:S-EV 通过一种依赖于磷脂酰丝氨酸的机制降低体外分枝杆菌负荷和细胞因子产生,而两种 EVs 均降低体内肺部细菌负荷。这些结果为进一步评估 EVs 是否能提高结核病常规治疗的效率提供了实验依据。