Suppr超能文献

miR-149 通过沉默 FoxO3 加重心肌缺血再灌注损伤中的细胞焦亡。

MiR-149 Aggravates Pyroptosis in Myocardial Ischemia-Reperfusion Damage via Silencing FoxO3.

机构信息

Department of Cardiology, Shenzhen University General Hospital, Shenzhen, Guandong, China (mainland).

Laboratory Medicine Humboldt University, Charité University Medicine, Berlin, China (mainland).

出版信息

Med Sci Monit. 2019 Nov 19;25:8733-8743. doi: 10.12659/MSM.918410.

Abstract

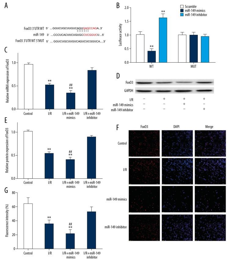
BACKGROUND MicroRNAs (miRNAs), which modulate the expression of their target genes, are commonly involved in stimulating and adjusting of many processes that result in cardiovascular diseases, contain cardiac ischemia/reperfusion (I/R) damage. However, the expression and role of miR-149 in pyroptosis mediated myocardial I/R damage remains unclear. MATERIAL AND METHODS Real-time polymerase chain reaction was performed to measure the miR-149 and FoxO3 expression in I/R stimulated H9C2 cells. The cell proliferation, pyroptosis-related inflammatory genes in I/R-treated H9C2 cells transfected miR-149 mimics or miR-149 inhibitor were both explored. We predicted and confirmed miR-149 targets by using bioinformatics analyses and luciferase reporter assay. In addition, the potential relationship between miR-149 and FoxO3 in pyroptosis from I/R treated H9C2 cells was analyzed. RESULTS Our results showed that miR-149 was upregulated, while FoxO3 was downregulated in I/R stimulated H9C2 cells. Over-expression of miR-149 inhibited cell viability and promote pyroptosis, however, down-expression of miR-149 had an opposite effect in I/R treated H9C2 cells. Furthermore, miR-149 could negatively regulate FoxO3 expression by binding 3'UTR, whereas silencing of FoxO3 attenuated the effect of miR-149-mimics on cell proliferation and pyroptosis in I/R treated H9C2 cells. CONCLUSIONS Our study found that miR-149 played a critical role in pyroptosis during cardiac I/R injury, and thus, might provide a novel therapeutic target.

摘要

背景

microRNAs(miRNAs)通过调节其靶基因的表达,通常参与刺激和调节许多导致心血管疾病的过程,包括心肌缺血/再灌注(I/R)损伤。然而,miR-149 在细胞焦亡介导的心肌 I/R 损伤中的表达和作用尚不清楚。

材料和方法

实时聚合酶链反应用于测量 I/R 刺激的 H9C2 细胞中 miR-149 和 FoxO3 的表达。转染 miR-149 模拟物或 miR-149 抑制剂的 I/R 处理的 H9C2 细胞中的细胞增殖和细胞焦亡相关炎症基因进行研究。我们通过生物信息学分析和荧光素酶报告基因测定预测和验证 miR-149 的靶标。此外,还分析了 I/R 处理的 H9C2 细胞中 miR-149 与细胞焦亡中 FoxO3 之间的潜在关系。

结果

我们的结果表明,miR-149 在 I/R 刺激的 H9C2 细胞中上调,而 FoxO3 下调。miR-149 的过表达抑制细胞活力并促进细胞焦亡,然而,在 I/R 处理的 H9C2 细胞中,下调 miR-149 则产生相反的效果。此外,miR-149 可以通过结合 3'UTR 负调控 FoxO3 的表达,而沉默 FoxO3 则减弱了 miR-149 模拟物对 I/R 处理的 H9C2 细胞中细胞增殖和细胞焦亡的影响。

结论

本研究发现,miR-149 在心脏 I/R 损伤期间的细胞焦亡中发挥关键作用,因此,可能为治疗提供新的靶点。

https://cdn.ncbi.nlm.nih.gov/pmc/blobs/c53b/6880628/38ee2c82639e/medscimonit-25-8733-g001.jpg

文献AI研究员

20分钟写一篇综述,助力文献阅读效率提升50倍。

立即体验

用中文搜PubMed

大模型驱动的PubMed中文搜索引擎

马上搜索

文档翻译

学术文献翻译模型,支持多种主流文档格式。

立即体验