Zhao Chunmei, Thompson Benjamin J, Chen Kelly, Gao Feng, Blouw Barbara, Marella Mathieu, Zimmerman Susan, Kimbler Trevor, Garrovillo Sheryl, Bahn Jesse, Huang Lei, Huang Zhongdong, Shepard H Michael, Rosengren Sanna, Thanos Christopher D, Maneval Daniel C
Halozyme Therapeutics, Inc., San Diego, CA, 92121, USA.
Formerly of Halozyme Therapeutics, Inc., San Diego, CA, 92121, USA.
Oncotarget. 2019 Nov 12;10(61):6561-6576. doi: 10.18632/oncotarget.27302.
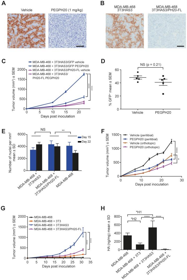
Hyaluronan accumulation in the tumor microenvironment is associated with poor prognosis in several solid human cancers. To understand the role of stromal hyaluronan in tumor progression, we engineered 3T3HAS3, a hyaluronan-producing fibroblast cell line, by lentiviral transduction of Balb/c 3T3 cells with the gene. 3T3HAS3 cells significantly enhanced tumor growth when co-grafted with MDA-MB-468 cells in nude mice. Immunohistochemical analysis of the xenograft tumors showed that MDA-MB-468 cells were surrounded by hyaluronan-accumulating stroma, closely resembling the morphology observed in human breast cancer specimens. Tumor growth of MDA-MB-468 + 3T3HAS3 co-grafts was greatly reduced upon hyaluronan degradation by lentiviral transduction of a human hyaluronidase gene in 3T3HAS3 cells, or by systemic administration of pegvorhyaluronidase alfa (PEGPH20). In contrast, the growth of the co-graft tumors was not inhibited when CD44 expression was reduced or ablated by small hairpin RNA-mediated CD44 knockdown in MDA-MB-468 cells, CD44 CRISPR knockout in 3T3HAS3 cells, or by grafting these cells in CD44 knockout nude mice. Collectively, these data demonstrate that tumor growth of an engineered xenograft breast cancer model with hyaluronan-accumulating stroma can be dependent on hyaluronan and independent of CD44.
透明质酸在肿瘤微环境中的积累与多种人类实体癌的预后不良相关。为了了解基质透明质酸在肿瘤进展中的作用,我们通过慢病毒将 基因转导至 Balb/c 3T3 细胞,构建了一种产生透明质酸的成纤维细胞系 3T3HAS3。当与 MDA-MB-468 细胞在裸鼠中共移植时,3T3HAS3 细胞显著促进肿瘤生长。对异种移植肿瘤的免疫组织化学分析表明,MDA-MB-468 细胞被透明质酸积累的基质所包围,与在人类乳腺癌标本中观察到的形态非常相似。通过在 3T3HAS3 细胞中慢病毒转导人透明质酸酶基因或全身给予聚乙二醇化重组人透明质酸酶 α(PEGPH20)降解透明质酸后,MDA-MB-468 + 3T3HAS3 共移植瘤的肿瘤生长大大降低。相反,当通过小发夹 RNA 介导的 MDA-MB-468 细胞中 CD44 敲低、3T3HAS3 细胞中 CD44 CRISPR 敲除或在 CD44 基因敲除的裸鼠中移植这些细胞来降低或消除 CD44 表达时,共移植瘤的生长并未受到抑制。总的来说,这些数据表明,具有透明质酸积累基质的工程化异种移植乳腺癌模型的肿瘤生长可能依赖于透明质酸且独立于 CD44。