Allergy and Clinical Immunology Department, Centro Hospitalar e Universitário de Coimbra, Coimbra, Portugal.
Department of Medicine, Cancer Research Centre (IBMCC, USAL-CSIC), Cytometry Service (NUCLEUS), University of Salamanca (USAL), Salamanca, Spain.
Front Immunol. 2019 Nov 8;10:2502. doi: 10.3389/fimmu.2019.02502. eCollection 2019.
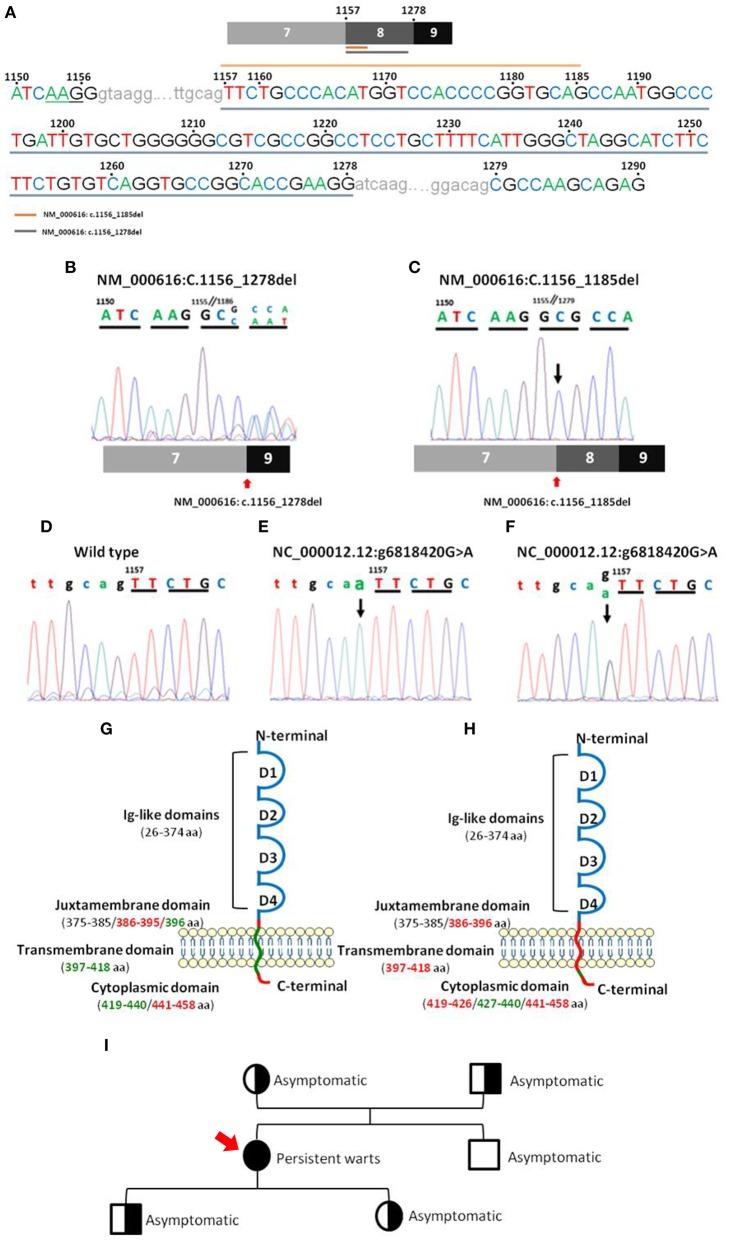
Idiopathic T-CD4 lymphocytopenia (ICL) is a rare and heterogeneous syndrome characterized by opportunistic infections due to reduced CD4 T-lymphocytes (<300 cells/μl or <20% T-cells) in the absence of HIV infection and other primary causes of lymphopenia. Molecular testing of ICL has revealed defects in genes not specific to CD4 T-cells, with pleiotropic effects on other cell types. Here we report for the first time an absolute CD4 lymphocytopenia (<0.01 CD4 T-cells/μl) due to an autosomal recessive CD4 gene mutation that completely abrogates CD4 protein expression on the surface membrane of T-cells, monocytes, and dendritic cells. A 45-year-old female born to consanguineous parents consulted because of exuberant, relapsing, and treatment-refractory warts on her hands and feet since the age of 10 years, in the absence of other recurrent infections or symptoms. Serological studies were negative for severe infections, including HIV 1/2, HTLV-1, and syphilis, but positive for CMV and EBV. Blood analysis showed the absence of CD4 T-cells (<0.01%) with repeatedly increased counts of B-cells, naïve CD8 T-lymphocytes, and particularly, CD4/CD8 double-negative (DN) TCRαβ TCRγδ T-cells (30% of T-cells; 400 cells/μl). Flow cytometric staining of CD4 using monoclonal antibodies directed against five different epitopes, located in two different domains of the protein, confirmed no cell surface membrane or intracytoplasmic expression of CD4 on T-cells, monocytes, and dendritic cells but normal soluble CD4 plasma levels. DN T-cells showed a phenotypic and functional profile similar to normal CD4 T-cells as regards expression of maturation markers, T-helper and T-regulatory chemokine receptors, TCRvβ repertoire, and cytokine production against polyclonal and antigen-specific stimuli. Sequencing of the gene revealed a homozygous (splicing) mutation affecting the last bp on intron 7-8, leading to deletion of the juxtamembrane and intracellular domains of the protein and complete abrogation of CD4 expression on the cell membrane. These findings support previous studies in CD4 KO mice suggesting that surrogate DN helper and regulatory T-cells capable of supporting antigen-specific immune responses are produced in the absence of CD4 signaling and point out the need for better understanding the role of CD4 on thymic selection and the immune response.
特发性 T-CD4 淋巴细胞减少症(ICL)是一种罕见且异质性的综合征,其特征为由于 CD4 T 淋巴细胞减少(<300 个细胞/μl 或<20% T 细胞)而导致机会性感染,而不存在 HIV 感染和其他导致淋巴细胞减少的原发性疾病。对 ICL 的分子检测揭示了与 CD4 T 细胞特异性无关的基因缺陷,对其他细胞类型具有多效性影响。在这里,我们首次报道了一种由于常染色体隐性 CD4 基因突变导致的绝对 CD4 淋巴细胞减少症(<0.01 CD4 T 细胞/μl),该突变完全消除了 T 细胞、单核细胞和树突状细胞表面膜上的 CD4 蛋白表达。一名 45 岁女性,出生于近亲父母,因 10 岁时手上和脚上出现过度、复发性和治疗抵抗性疣而就诊,无其他反复感染或症状。血清学研究对包括 HIV 1/2、HTLV-1 和梅毒在内的严重感染呈阴性,但 CMV 和 EBV 呈阳性。血液分析显示 CD4 T 细胞缺失(<0.01%),B 细胞、幼稚 CD8 T 淋巴细胞计数反复增加,特别是 CD4/CD8 双阴性(DN)TCRαβTCRγδ T 细胞(30% T 细胞;400 个细胞/μl)。使用针对该蛋白两个不同结构域的五个不同表位的单克隆抗体对 CD4 进行流式细胞术染色,证实 T 细胞、单核细胞和树突状细胞表面膜或细胞内均无 CD4 表达,但可溶性 CD4 血浆水平正常。DN T 细胞在表达成熟标志物、T 辅助和 T 调节趋化因子受体、TCRvβ 谱以及对抗多克隆和抗原特异性刺激产生细胞因子方面表现出与正常 CD4 T 细胞相似的表型和功能特征。基因测序显示一个纯合子(剪接)突变影响了 7-8 号内含子的最后一个碱基,导致蛋白的跨膜区和细胞内区缺失,细胞膜上的 CD4 表达完全被阻断。这些发现支持了之前在 CD4 KO 小鼠中的研究,表明在缺乏 CD4 信号的情况下,能够支持抗原特异性免疫反应的替代 DN 辅助和调节性 T 细胞被产生,并指出需要更好地理解 CD4 在胸腺选择和免疫反应中的作用。