UMR 1253, iBrain, University of Tours, Inserm, 37000 Tours, France.
CNRS ERL7001, EA 7501 GICC, University of Tours, 37000 Tours, France.
Cells. 2019 Dec 26;9(1):68. doi: 10.3390/cells9010068.
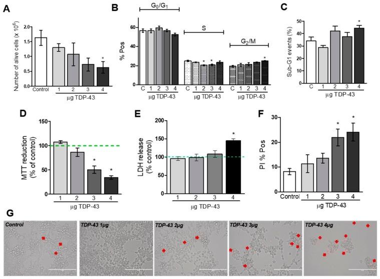
Cytoplasmic TDP-43 aggregates are a hallmark of amyotrophic lateral sclerosis (ALS). Today, only two drugs are available for ALS treatment, and their modest effect prompts researchers to search for new therapeutic options. TDP-43 represents one of the most promising targets for therapeutic intervention, but reliable and reproducible in vitro protocols for TDP-43-mediated toxicity are lacking. Here, we used HEK293T cells transfected with increasing concentrations of TDP-43-expressing plasmid to evaluate different parameters of toxicity and alterations in cellular metabolism. Overexpression of TDP-43 induced aggregates occurrence followed by the detection of 25- and 35-kDa forms of TDP-43. TDP-43 overexpression decreased cell viability and increased cells arrested at G2/M phase and nuclear fragmentation. Analysis of the energetic metabolism showed a tendency to decrease oxidative phosphorylation and increase glycolysis, but no statistical differences were observed. Metabolomics revealed alterations in different metabolites (mainly sphingolipids and glycerophospholipids) in cells overexpressing TDP-43. Our data reveal the main role of TDP-43 aggregation in cellular death and highlight novel insight into the mechanism of cellular toxicity induced by TDP-43. Here, we provide a simple, sensitive, and reliable protocol in a human-derived cell line to be used in high-throughput screenings of potential therapeutic molecules for ALS treatment.
细胞质 TDP-43 聚集体是肌萎缩侧索硬化症 (ALS) 的标志。目前,仅有两种药物可用于 ALS 治疗,但其疗效有限,促使研究人员寻找新的治疗选择。TDP-43 是治疗干预的最有希望的靶点之一,但缺乏可靠且可重复的用于 TDP-43 介导的毒性的体外协议。在这里,我们使用转染了 TDP-43 表达质粒的浓度逐渐增加的 HEK293T 细胞来评估毒性和细胞代谢变化的不同参数。TDP-43 的过表达诱导了聚集体的发生,随后检测到 TDP-43 的 25-和 35-kDa 形式。TDP-43 的过表达降低了细胞活力,并增加了处于 G2/M 期和核碎裂的细胞停滞。能量代谢分析显示氧化磷酸化倾向降低,糖酵解增加,但未观察到统计学差异。代谢组学揭示了过表达 TDP-43 的细胞中不同代谢物(主要是鞘脂和甘油磷脂)的改变。我们的数据揭示了 TDP-43 聚集在细胞死亡中的主要作用,并强调了 TDP-43 诱导的细胞毒性的机制的新见解。在这里,我们提供了一种在人源细胞系中使用的简单、敏感和可靠的方案,可用于 ALS 治疗的潜在治疗分子的高通量筛选。