Suppr超能文献

大鼠下丘脑乳头上核与食欲和动机相关脑区之间的神经连接。

Neural connectivity between the hypothalamic supramammillary nucleus and appetite- and motivation-related regions of the rat brain.

机构信息

Centre for Discovery Brain Sciences, Edinburgh Medical School: Biomedical Sciences, University of Edinburgh, Edinburgh, UK.

ZJU-UoE Institute, Zhejiang University School of Medicine, Zhejiang University International Campus, Haining, Zhejiang, China.

出版信息

J Neuroendocrinol. 2020 Feb;32(2):e12829. doi: 10.1111/jne.12829. Epub 2020 Jan 29.

Abstract

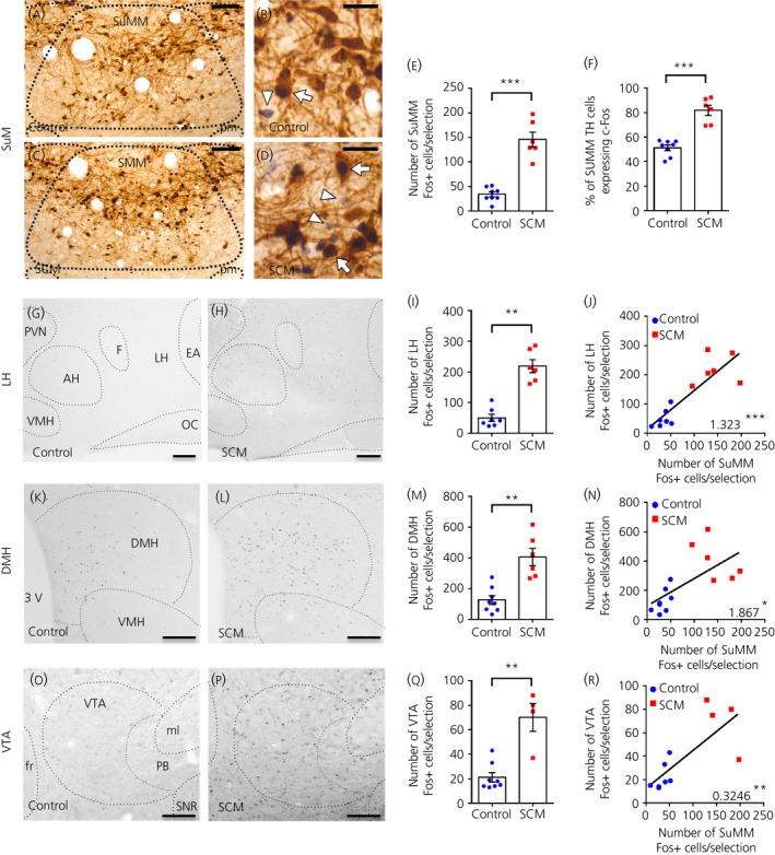
The supramammillary nucleus (SuM) has an emerging role in appetite control. We have shown that the rat SuM is activated during hunger or food anticipation, or by ghrelin administration. In the present study, we characterised the connectivity between the SuM and key appetite- and motivation-related nuclei in the rat. In adult wild-type rats, or rats expressing Cre recombinase under the control of the tyrosine hydroxylase (TH) promoter (TH-Cre rats), we used c-Fos immunohistochemistry to visualise and correlate the activation of medial SuM (SuMM) with activation in the lateral hypothalamic area (LH), the dorsomedial hypothalamus (DMH) or the ventral tegmental area (VTA) after voluntary consumption of a high-sugar, high-fat food. To determine neuroanatomical connectivity, we used retrograde and anterograde tracing methods to specifically investigate the neuronal inputs and outputs of the SuMM. After consumption of the food there were positive correlations between c-Fos expression in the SuMM and the LH, DMH and VTA (P = 0.0001, 0.01 and 0.004). Using Fluoro-Ruby as a retrograde tracer, we demonstrate the existence of inputs from the LH, DMH, VTA and ventromedial hypothalamus (VMH) to the SuMM. The SuMM showed reciprocal inputs to the LH and DMH, and we identified a TH-positive output from SuMM to DMH. We co-labelled retrogradely-labelled sections for TH in the VMH, or for TH, orexin and melanin-concentrating hormone in the LH and DMH. However, we did not observe any colocalisation of immunoreactivity with any retrogradely-labelled cells. Viral mapping in TH-Cre rats confirms the existence of a reciprocal SuMM-DMH connection and shows that TH-positive cells project from the SuMM and VTA to the lateral septal area and cingulate cortex, respectively. These data provide evidence for the connectivity of the SuMM to brain regions involved in appetite control, and form the foundation for functional and behavioural studies aiming to further characterise the brain circuitry controlling eating behaviours.

摘要

穹窿上核(SuM)在控制食欲方面的作用日益凸显。我们已经表明,在饥饿或食物预期期间,或者通过给予胃饥饿素,大鼠的 SuM 会被激活。在本研究中,我们描述了大鼠 SuM 与关键的食欲和动机相关核团之间的连接。在成年野生型大鼠或表达酪氨酸羟化酶(TH)启动子控制下的 Cre 重组酶(TH-Cre 大鼠)中,我们使用 c-Fos 免疫组织化学来观察和关联内侧 SuM(SuMM)的激活与外侧下丘脑(LH)、背内侧下丘脑(DMH)或腹侧被盖区(VTA)的激活之间的关系,这是在自愿食用高糖高脂肪食物之后。为了确定神经解剖学的连接,我们使用逆行和顺行示踪方法来专门研究 SuMM 的神经元输入和输出。在食物摄入后,SuMM 中的 c-Fos 表达与 LH、DMH 和 VTA 之间存在正相关(P = 0.0001、0.01 和 0.004)。使用 Fluoro-Ruby 作为逆行示踪剂,我们证明了来自 LH、DMH、VTA 和腹内侧下丘脑(VMH)的输入到 SuMM 的存在。SuMM 显示出与 LH 和 DMH 的相互输入,并且我们确定了来自 SuMM 到 DMH 的 TH 阳性输出。我们共同标记了 VMH 中 TH 的逆行标记切片,或 LH 和 DMH 中 TH、食欲素和黑色素浓缩激素的逆行标记切片。然而,我们没有观察到任何免疫反应性与任何逆行标记细胞的共定位。在 TH-Cre 大鼠中进行病毒作图证实了 SuMM-DMH 相互连接的存在,并表明 TH 阳性细胞分别从 SuMM 和 VTA 投射到侧隔区和扣带回皮质。这些数据为 SuMM 与参与食欲控制的脑区之间的连接提供了证据,并为旨在进一步描述控制进食行为的脑回路的功能和行为研究奠定了基础。

https://cdn.ncbi.nlm.nih.gov/pmc/blobs/bf37/7065010/959c64f0f8dc/JNE-32-e12829-g001.jpg

文献AI研究员

20分钟写一篇综述,助力文献阅读效率提升50倍。

立即体验

用中文搜PubMed

大模型驱动的PubMed中文搜索引擎

马上搜索

文档翻译

学术文献翻译模型,支持多种主流文档格式。

立即体验