Suppr超能文献

对多种人类上皮癌具有强效抗癌作用的新型功能性抗HER3单克隆抗体。

Novel functional anti-HER3 monoclonal antibodies with potent anti-cancer effects on various human epithelial cancers.

作者信息

Okita Kouki, Okazaki Shogo, Uejima Shinya, Yamada Erina, Kaminaka Hiroki, Kondo Misa, Ueda Shiho, Tokiwa Ryo, Iwata Nami, Yamasaki Akitaka, Hayashi Natsumi, Ogura Dai, Hirotani Kenji, Yoshioka Toshiaki, Inoue Masahiro, Masuko Kazue, Masuko Takashi

机构信息

Cell Biology Laboratory, School of Pharmacy, Kindai University, Higashiosaka, Osaka, Japan.

Production and Manufacturing, Carna Biosciences, Inc., BMA, Chuo-ku, Kobe, Japan.

出版信息

Oncotarget. 2020 Jan 7;11(1):31-45. doi: 10.18632/oncotarget.27414.

Abstract

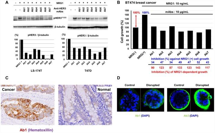
Resistance of progressive cancers against chemotherapy is a serious clinical problem. In this context, human epidermal growth factor receptor 3 (HER3) can play important roles in drug resistance to HER1- and HER2- targeted therapies. Since clinical testing of anti-HER3 monoclonal antibodies (mAbs) such as patritumab could not show remarkable effect compared with existing drugs, we generated novel mAbs against anti-HER3. Novel rat mAbs reacted with HEK293 cells expressing HER3, but not with cells expressing HER1, HER2 or HER4. Specificity of mAbs was substantiated by the loss of mAb binding with knockdown by siRNA and knockout of CRISPR/Cas9-based genome-editing. Analyses of CDR sequence and germline segment have revealed that seven mAbs are classified to four groups, and the binding of patritumab was inhibited by one of seven mAbs. Seven mAbs have shown reactivity with various human epithelial cancer cells, strong internalization activity of cell-surface HER3, and inhibition of NRG1 binding, NRG1-dependent HER3 phosphorylation and cell growth. Anti-HER3 mAbs were also reactive with tumor tissues and cancer tissue-originated spheroid. Ab4 inhibited tumor growth of human colon cancer cells in nude mice. Present mAbs may be superior to existing anti-HER3 mAbs and support existing anti-cancer therapeutic mAbs.

摘要

进展期癌症对化疗的耐药性是一个严重的临床问题。在此背景下,人表皮生长因子受体3(HER3)在对HER1和HER2靶向治疗的耐药性中可发挥重要作用。由于与现有药物相比,诸如帕妥珠单抗等抗HER3单克隆抗体(mAb)的临床试验未显示出显著效果,我们制备了新型抗HER3单克隆抗体。新型大鼠单克隆抗体可与表达HER3的HEK293细胞发生反应,但不与表达HER1、HER2或HER4的细胞发生反应。通过小干扰RNA(siRNA)敲低和基于CRISPR/Cas9的基因组编辑敲除后单克隆抗体结合丧失,证实了单克隆抗体的特异性。互补决定区(CDR)序列和种系片段分析表明,七种单克隆抗体可分为四组,七种单克隆抗体中的一种可抑制帕妥珠单抗的结合。七种单克隆抗体已显示出与各种人类上皮癌细胞发生反应、细胞表面HER3具有强大的内化活性,以及抑制神经调节蛋白1(NRG1)结合、NRG1依赖性HER3磷酸化和细胞生长。抗HER3单克隆抗体也与肿瘤组织和癌组织来源的球体发生反应。Ab4可抑制裸鼠体内人结肠癌细胞的肿瘤生长。目前的单克隆抗体可能优于现有的抗HER3单克隆抗体,并可辅助现有的抗癌治疗性单克隆抗体。

https://cdn.ncbi.nlm.nih.gov/pmc/blobs/7321/6967776/1e22057fa4f4/oncotarget-11-31-g001.jpg

文献检索

告别复杂PubMed语法,用中文像聊天一样搜索,搜遍4000万医学文献。AI智能推荐,让科研检索更轻松。

立即免费搜索

文件翻译

保留排版,准确专业,支持PDF/Word/PPT等文件格式,支持 12+语言互译。

免费翻译文档

深度研究

AI帮你快速写综述,25分钟生成高质量综述,智能提取关键信息,辅助科研写作。

立即免费体验