Department of Chemistry, Hunter College, City University of New York, New York, NY, USA.
Ph.D. Program in Chemistry, The Graduate Center of the City University of New York, New York, NY, USA.
Theranostics. 2020 Jan 1;10(4):1746-1757. doi: 10.7150/thno.39089. eCollection 2020.
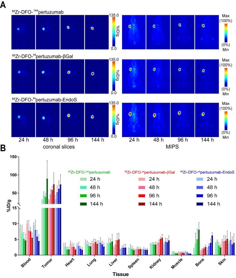
: The overwhelming majority of radioimmunoconjugates are produced random conjugation methods predicated on attaching bifunctional chelators to the lysines of antibodies. However, this approach inevitably produces poorly defined and heterogeneous immunoconjugates because antibodies have several lysines distributed throughout their structure. To circumvent this issue, we have previously developed a chemoenzymatic bioconjugation strategy that site-specifically appends cargoes to the biantennary heavy chain glycans attached to C2 domains of the immunoglobulin's Fc region. In the study at hand, we explore the effects of this approach to site-specific bioconjugation on the Fc receptor binding and behavior of radioimmunoconjugates. : We synthesized three desferrioxamine (DFO)-labeled immunoconjugates based on the HER2-targeting antibody pertuzumab: one using random bioconjugation methods (DFO-pertuzumab) and two using variants of our chemoenzymatic protocol (DFO-pertuzumab-EndoS and DFO-pertuzumab-βGal). Subsequently, we characterized these constructs and evaluated their ability to bind HER2, human FcγRI (huFcγRI), and mouse FcγRI (muFcγRI). After radiolabeling the immunoconjugates with zirconium-89, we conducted PET imaging and biodistribution studies in two different mouse models of HER2-expressing breast cancer. : MALDI-ToF and SDS-PAGE analysis confirmed the site-specific nature of the bioconjugation, and flow cytometry and surface plasmon resonance (SPR) revealed that all three immunoconjugates bind HER2 as effectively as native pertuzumab. Critically, however, SPR experiments also illuminated that DFO-pertuzumab-EndoS possesses an attenuated binding affinity for huFcγRI (17.4 ± 0.3 nM) compared to native pertuzumab (4.7 ± 0.2 nM), DFO-pertuzumab (4.1 ± 0.1 nM), and DFO-pertuzumab-βGal (4.7 ± 0.2 nM). ImmunoPET and biodistribution experiments in athymic nude mice bearing HER2-expressing BT474 human breast cancer xenografts yielded no significant differences in the behavior of the radioimmunoconjugates. Yet experiments in tumor-bearing humanized NSG mice revealed that Zr-DFO-pertuzumab-EndoS produces higher activity concentrations in the tumor (111.8 ± 39.9 %ID/g) and lower activity concentrations in the liver and spleen (4.7 ± 0.8 %ID/g and 13.1 ± 4.0 %ID/g, respectively) than its non-site-specifically labeled cousin, a phenomenon we believe stems from the altered binding of the former to huFcγRI. : These data underscore that this approach to site-specific bioconjugation not only produces more homogeneous and well-defined radioimmunoconjugates than traditional methods but may also improve their performance in mouse models by reducing binding to FcγRI.
: 绝大多数放射性免疫偶联物是通过将双功能螯合剂连接到抗体的赖氨酸上来随机偶联的。然而,这种方法不可避免地会产生定义不明确和异质的免疫偶联物,因为抗体有几个赖氨酸分布在其结构中。为了解决这个问题,我们之前开发了一种化学酶生物偶联策略,该策略特异性地将货物附加到附着在免疫球蛋白 Fc 区域 C2 结构域上的双触角重链糖基上。在目前的研究中,我们探讨了这种针对特定部位的生物偶联对 Fc 受体结合和放射性免疫偶联物行为的影响。 : 我们合成了三种基于 HER2 靶向抗体 pertuzumab 的去铁胺 (DFO) 标记免疫偶联物:一种使用随机生物偶联方法(DFO-pertuzumab),两种使用我们化学酶协议的变体(DFO-pertuzumab-EndoS 和 DFO-pertuzumab-βGal)。随后,我们对这些结构进行了表征,并评估了它们结合 HER2、人 FcγRI(huFcγRI)和鼠 FcγRI(muFcγRI)的能力。在用锆-89 标记免疫偶联物后,我们在两种不同的 HER2 表达乳腺癌小鼠模型中进行了 PET 成像和生物分布研究。 : MALDI-ToF 和 SDS-PAGE 分析证实了生物偶联的特异性,流式细胞术和表面等离子体共振 (SPR) 表明,所有三种免疫偶联物与天然 pertuzumab 一样有效地结合 HER2。然而,至关重要的是,SPR 实验还表明,DFO-pertuzumab-EndoS 与天然 pertuzumab(4.7 ± 0.2 nM)、DFO-pertuzumab(4.1 ± 0.1 nM)和 DFO-pertuzumab-βGal(4.7 ± 0.2 nM)相比,对 huFcγRI 的结合亲和力降低(17.4 ± 0.3 nM)。在荷 HER2 的 BT474 人乳腺癌异种移植瘤的裸鼠中进行的免疫 PET 和生物分布实验没有显示放射性免疫偶联物行为的显著差异。然而,在荷瘤人源化 NSG 小鼠中的实验表明,Zr-DFO-pertuzumab-EndoS 在肿瘤(111.8 ± 39.9 %ID/g)中的活性浓度更高,在肝脏和脾脏(4.7 ± 0.8 %ID/g 和 13.1 ± 4.0 %ID/g)中的活性浓度更低,与非特异性标记的表亲相比,我们认为这是由于前者与 huFcγRI 的结合改变所致。 : 这些数据强调了这种针对特定部位的生物偶联方法不仅比传统方法产生更均匀和更明确的放射性免疫偶联物,而且还可以通过减少与 FcγRI 的结合来改善其在小鼠模型中的性能。