Suppr超能文献

胡萝卜(L.)根中控制花青素酰化的一个丝氨酸羧肽酶样(SCPL)基因的鉴定。

Identification of an SCPL Gene Controlling Anthocyanin Acylation in Carrot ( L.) Root.

作者信息

Curaba Julien, Bostan Hamed, Cavagnaro Pablo F, Senalik Douglas, Mengist Molla Fentie, Zhao Yunyang, Simon Philipp W, Iorizzo Massimo

机构信息

Plants for Human Health Institute, North Carolina State University, Kannapolis, NC, United States.

National Scientific and Technical Research Council (CONICET), Instituto Nacional de Tecnología Agropecuaria (INTA) E.E.A., La Consulta, Mendoza, Argentina.

出版信息

Front Plant Sci. 2020 Jan 31;10:1770. doi: 10.3389/fpls.2019.01770. eCollection 2019.

Abstract

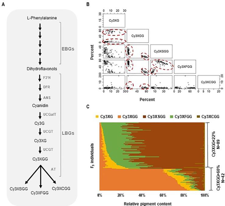
Anthocyanins are natural health promoting pigments that can be produced in large quantities in some purple carrot cultivars. Decoration patterns of anthocyanins, such as acylation, can greatly influence their stability and biological properties and use in the food industry as nutraceuticals and natural colorants. Despite recent advances made toward understanding the genetic control of anthocyanin accumulation in purple carrot, the genetic mechanism controlling acylation of anthocyanin in carrot root have not been studied yet. In the present study, we performed fine mapping combined with gene expression analyses (RNA-Seq and RT-qPCR) to identify the genetic factor conditioning the accumulation of non-acylated (Cy3XGG) acylated (Cy3XFGG and Cy3XSGG) cyanidin derivatives, in three carrot populations. Segregation and mapping analysis pointed to a single gene with dominant effect controlling anthocyanin acylation in the root, located in a 576kb region containing 29 predicted genes. Orthologous and phylogenetic analyses enabled the identification of a cluster of three SCPL-acyltransferases coding genes within this region. Comparative transcriptome analysis indicated that only one of these three genes, , was always expressed in association with anthocyanin pigmentation in the root and was co-expressed with , a gene known to activate anthocyanin biosynthetic genes in carrot. sequence analysis, in root tissue containing a low level of acylated anthocyanins, demonstrated the presence of an insertion causing an abnormal splicing of the 3 exon during mRNA editing, likely resulting in the production of a non-functional acyltransferase and explaining the reduced acylation phenotype. This study provides strong linkage-mapping and functional evidences for the candidacy of as a primary regulator of anthocyanin acylation in carrot storage root.

摘要

花青素是促进健康的天然色素,在一些紫色胡萝卜品种中能够大量产生。花青素的修饰模式,如酰化作用,会极大地影响其稳定性、生物学特性以及在食品工业中作为营养保健品和天然色素的用途。尽管最近在理解紫色胡萝卜中花青素积累的遗传控制方面取得了进展,但控制胡萝卜根中花青素酰化作用的遗传机制尚未得到研究。在本研究中,我们结合基因表达分析(RNA测序和逆转录定量聚合酶链反应)进行精细定位,以确定在三个胡萝卜群体中决定非酰化(Cy3XGG)、酰化(Cy3XFGG和Cy3XSGG)矢车菊素衍生物积累的遗传因素。分离和定位分析表明,有一个具有显性效应的单基因控制根中的花青素酰化作用,该基因位于一个包含29个预测基因的576kb区域内。直系同源和系统发育分析使得在该区域内鉴定出一个由三个SCPL酰基转移酶编码基因组成的基因簇。比较转录组分析表明,这三个基因中只有一个基因,总是与根中的花青素色素沉着相关表达,并且与一个已知能激活胡萝卜中花青素生物合成基因的基因共表达。在含有低水平酰化花青素的根组织中的序列分析表明,存在一个插入片段,导致mRNA编辑过程中外显子3异常剪接,可能导致产生无功能的酰基转移酶,从而解释了酰化表型降低的原因。本研究为作为胡萝卜贮藏根中花青素酰化作用的主要调节因子的候选资格提供了强有力的连锁定位和功能证据。

https://cdn.ncbi.nlm.nih.gov/pmc/blobs/cf23/7005140/72028e04e102/fpls-10-01770-g001.jpg

文献AI研究员

20分钟写一篇综述,助力文献阅读效率提升50倍。

立即体验

用中文搜PubMed

大模型驱动的PubMed中文搜索引擎

马上搜索

文档翻译

学术文献翻译模型,支持多种主流文档格式。

立即体验