• 文献检索
  • 文档翻译
  • 深度研究
  • 学术资讯
  • Suppr Zotero 插件Zotero 插件
  • 邀请有礼
  • 套餐&价格
  • 历史记录
应用&插件
Suppr Zotero 插件Zotero 插件浏览器插件Mac 客户端Windows 客户端微信小程序
定价
高级版会员购买积分包购买API积分包
服务
文献检索文档翻译深度研究API 文档MCP 服务
关于我们
关于 Suppr公司介绍联系我们用户协议隐私条款
关注我们

Suppr 超能文献

核心技术专利:CN118964589B侵权必究
粤ICP备2023148730 号-1Suppr @ 2026

文献检索

告别复杂PubMed语法,用中文像聊天一样搜索,搜遍4000万医学文献。AI智能推荐,让科研检索更轻松。

立即免费搜索

文件翻译

保留排版,准确专业,支持PDF/Word/PPT等文件格式,支持 12+语言互译。

免费翻译文档

深度研究

AI帮你快速写综述,25分钟生成高质量综述,智能提取关键信息,辅助科研写作。

立即免费体验

甘草酸通过TGF-β1/Smad2/3信号通路抑制高迁移率族蛋白盒1,从而抑制肺上皮细胞的上皮-间质转化。

Glycyrrhizin suppresses epithelial-mesenchymal transition by inhibiting high-mobility group box1 via the TGF-1/Smad2/3 pathway in lung epithelial cells.

作者信息

Gui Yanni, Sun Jian, You Wenjie, Wei Yuanhui, Tian Han, Jiang Shujuan

机构信息

Department of Respiratory and Critical Care Medicine, Shandong Provincial Hospital Affiliated to Shandong University, Jinan, Shandong, China.

Cheeloo Collage of Medicine, Shandong University, Jinan, Shandong, China.

出版信息

PeerJ. 2020 Feb 3;8:e8514. doi: 10.7717/peerj.8514. eCollection 2020.

DOI:10.7717/peerj.8514
PMID:32117622
原文链接:https://pmc.ncbi.nlm.nih.gov/articles/PMC7003690/
Abstract

BACKGROUND

Epithelial-mesenchymal transition (EMT) plays an important role in fibrosis, chronic inflammation, tumor metastasis, etc. Glycyrrhizin, an active component extracted from licorice plant, has been reported to treat a variety of inflammatory reactions through inhibiting high-mobility group box1 (HMGB1), which has been suggested to be a significant mediator in EMT process. However, whether glycyrrhizin affects the EMT process or not remains unclear.

METHODS

Human alveolar epithelial cell line A549 and normal human bronchial epithelial cell line BEAS-2B were treated with extrinsic TGF-1 to induce EMT. Elisa was used to detect HMGB1 concentrations in cell supernatant. RNA interference and lentivirus infection experiments were performed to investigate the involvement of HMGB1 in EMT process. Cell Counting Kit-8 (CCK-8) was used to detect the viability of A549 and BEAS-2B cells treated with glycyrrhizin. Finally, the effects of glycyrrhizin on EMT changes, as well as the underlying mechanisms, were evaluated via Western blot, immunofluorescence and transwell assays.

RESULTS

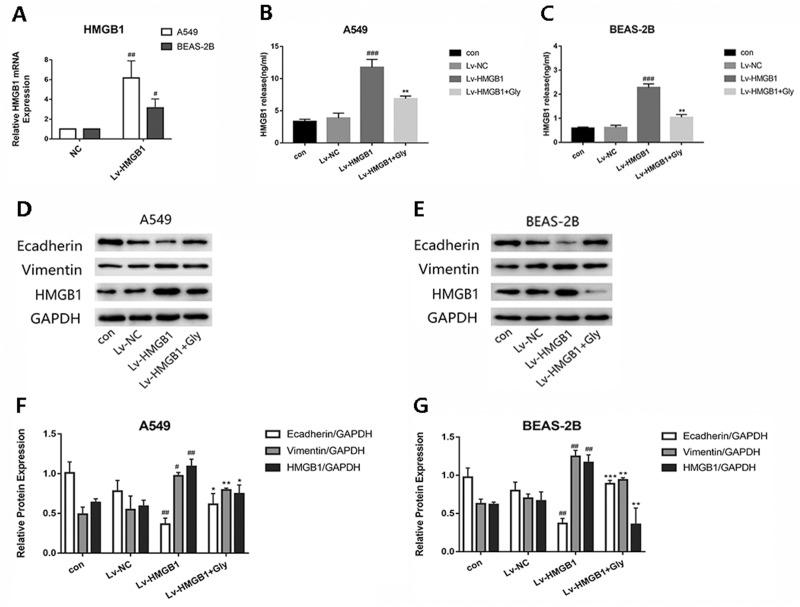
Our results showed that HMGB1 expression was increased by TGF-1, and knockdown of HMGB1 expression reversed TGF-1-induced EMT in A549 and BEAS-2B cells. Ectopic HMGB1 expression or TGF-1 treatment caused a significant increase in HMGB1 release. Notably, we found that glycyrrhizin treatment effectively suppressed TGF-1-induced EMT process by inhibiting HMGB1. Also, glycyrrhizin significantly inhibited the migration of both A549 and BEAS-2B cells promoted by TGF-1. Mechanistically, HMGB1 overexpression could activate Smad2/3 signaling in A549 and BEAS-2B cells. Glycyrrhizin significantly blocked the phosphorylation of Smad2/3 stimulated either by TGF-1 or by ectopic HMGB1 in A549 and BEAS-2B cells.

CONCLUSIONS

HMGB1 is a vital mediator of EMT changes induced by TGF-1 in lung epithelial cells. Importantly, glycyrrhizin can effectively block Smad2/3 signaling pathway through inhibiting HMGB1, thereby suppressing the EMT progress.

摘要

背景

上皮-间质转化(EMT)在纤维化、慢性炎症、肿瘤转移等过程中发挥重要作用。甘草甜素是从甘草植物中提取的一种活性成分,据报道其可通过抑制高迁移率族蛋白B1(HMGB1)来治疗多种炎症反应,而HMGB1被认为是EMT过程中的一种重要介质。然而,甘草甜素是否影响EMT过程仍不清楚。

方法

用外源性转化生长因子-β1(TGF-β1)处理人肺泡上皮细胞系A549和正常人支气管上皮细胞系BEAS-2B以诱导EMT。采用酶联免疫吸附测定(ELISA)检测细胞上清液中HMGB1的浓度。进行RNA干扰和慢病毒感染实验以研究HMGB1在EMT过程中的作用。使用细胞计数试剂盒-8(CCK-8)检测经甘草甜素处理的A549和BEAS-2B细胞的活力。最后,通过蛋白质免疫印迹法、免疫荧光法和Transwell实验评估甘草甜素对EMT变化及其潜在机制的影响。

结果

我们的结果表明,TGF-β1可增加HMGB1的表达,而敲低HMGB1的表达可逆转TGF-β1诱导的A549和BEAS-2B细胞的EMT。异位表达HMGB1或用TGF-β1处理会导致HMGB1释放显著增加。值得注意的是,我们发现甘草甜素处理可通过抑制HMGB1有效抑制TGF-β1诱导的EMT过程。此外,甘草甜素显著抑制了TGF-β1促进的A549和BEAS-2B细胞的迁移。机制上,HMGB1过表达可激活A549和BEAS-2B细胞中的Smad2/3信号通路。甘草甜素可显著阻断TGF-β1或异位HMGB1刺激的A549和BEAS-2B细胞中Smad2/3的磷酸化。

结论

HMGB1是TGF-β1诱导的肺上皮细胞EMT变化的重要介质。重要的是,甘草甜素可通过抑制HMGB1有效阻断Smad2/3信号通路,从而抑制EMT进程。

https://cdn.ncbi.nlm.nih.gov/pmc/blobs/d4b7/7003690/1bc988378c93/peerj-08-8514-g006.jpg
https://cdn.ncbi.nlm.nih.gov/pmc/blobs/d4b7/7003690/a8dca018302d/peerj-08-8514-g001.jpg
https://cdn.ncbi.nlm.nih.gov/pmc/blobs/d4b7/7003690/b6b2094c41e5/peerj-08-8514-g002.jpg
https://cdn.ncbi.nlm.nih.gov/pmc/blobs/d4b7/7003690/3f2220b300e9/peerj-08-8514-g003.jpg
https://cdn.ncbi.nlm.nih.gov/pmc/blobs/d4b7/7003690/5df6f1ab248c/peerj-08-8514-g004.jpg
https://cdn.ncbi.nlm.nih.gov/pmc/blobs/d4b7/7003690/b55c2847a866/peerj-08-8514-g005.jpg
https://cdn.ncbi.nlm.nih.gov/pmc/blobs/d4b7/7003690/1bc988378c93/peerj-08-8514-g006.jpg
https://cdn.ncbi.nlm.nih.gov/pmc/blobs/d4b7/7003690/a8dca018302d/peerj-08-8514-g001.jpg
https://cdn.ncbi.nlm.nih.gov/pmc/blobs/d4b7/7003690/b6b2094c41e5/peerj-08-8514-g002.jpg
https://cdn.ncbi.nlm.nih.gov/pmc/blobs/d4b7/7003690/3f2220b300e9/peerj-08-8514-g003.jpg
https://cdn.ncbi.nlm.nih.gov/pmc/blobs/d4b7/7003690/5df6f1ab248c/peerj-08-8514-g004.jpg
https://cdn.ncbi.nlm.nih.gov/pmc/blobs/d4b7/7003690/b55c2847a866/peerj-08-8514-g005.jpg
https://cdn.ncbi.nlm.nih.gov/pmc/blobs/d4b7/7003690/1bc988378c93/peerj-08-8514-g006.jpg

相似文献

1
Glycyrrhizin suppresses epithelial-mesenchymal transition by inhibiting high-mobility group box1 via the TGF-1/Smad2/3 pathway in lung epithelial cells.甘草酸通过TGF-β1/Smad2/3信号通路抑制高迁移率族蛋白盒1,从而抑制肺上皮细胞的上皮-间质转化。
PeerJ. 2020 Feb 3;8:e8514. doi: 10.7717/peerj.8514. eCollection 2020.
2
High-Mobility Group Box 1 Mediates Epithelial-to-Mesenchymal Transition in Pulmonary Fibrosis Involving Transforming Growth Factor-β1/Smad2/3 Signaling.高迁移率族蛋白盒1通过转化生长因子-β1/ Smad2/3信号通路介导肺纤维化中的上皮-间质转化
J Pharmacol Exp Ther. 2015 Sep;354(3):302-9. doi: 10.1124/jpet.114.222372. Epub 2015 Jun 30.
3
Tumor necrosis factor-α coordinates with transforming growth factor-β1 to induce epithelial-mesenchymal transition and migration via the NF-κB/NOX4 pathway in bronchial epithelial cells.肿瘤坏死因子-α与转化生长因子-β1协同作用,通过 NF-κB/NOX4 通路诱导支气管上皮细胞上皮-间充质转化和迁移。
Mol Biol Rep. 2022 Oct;49(10):9325-9333. doi: 10.1007/s11033-022-07777-4. Epub 2022 Aug 1.
4
miR-184 targets TP63 to block idiopathic pulmonary fibrosis by inhibiting proliferation and epithelial-mesenchymal transition of airway epithelial cells.miR-184 通过靶向抑制 TP63 抑制气道上皮细胞的增殖和上皮-间充质转化来阻断特发性肺纤维化。
Lab Invest. 2021 Feb;101(2):142-154. doi: 10.1038/s41374-020-00487-0. Epub 2020 Sep 28.
5
TGF-beta1 induces human alveolar epithelial to mesenchymal cell transition (EMT).转化生长因子-β1诱导人肺泡上皮细胞向间充质细胞转化(EMT)。
Respir Res. 2005 Jun 9;6(1):56. doi: 10.1186/1465-9921-6-56.
6
Tannic acid attenuates TGF-β1-induced epithelial-to-mesenchymal transition by effectively intervening TGF-β signaling in lung epithelial cells.单宁酸通过有效干预肺上皮细胞中的TGF-β信号传导,减轻TGF-β1诱导的上皮-间质转化。
J Cell Physiol. 2018 Mar;233(3):2513-2525. doi: 10.1002/jcp.26127. Epub 2017 Aug 30.
7
Integrin αvβ6 mediates epithelial-mesenchymal transition in human bronchial epithelial cells induced by lipopolysaccharides of Pseudomonas aeruginosa via TGF-β1-Smad2/3 signaling pathway.整合素 αvβ6 通过 TGF-β1-Smad2/3 信号通路介导铜绿假单胞菌脂多糖诱导的人支气管上皮细胞上皮-间质转化。
Folia Microbiol (Praha). 2020 Apr;65(2):329-338. doi: 10.1007/s12223-019-00728-w. Epub 2019 Jun 26.
8
Sanguiin H6 suppresses TGF-β induction of the epithelial-mesenchymal transition and inhibits migration and invasion in A549 lung cancer.山奈酚H6抑制转化生长因子-β诱导的上皮-间质转化,并抑制A549肺癌细胞的迁移和侵袭。
Bioorg Med Chem Lett. 2015 Dec 1;25(23):5508-13. doi: 10.1016/j.bmcl.2015.10.067. Epub 2015 Oct 23.
9
MiR-216a-5p alleviates LPS-induced inflammation in the human bronchial epithelial cell by inhibition of TGF-β1 signaling via down-regulating TGFBR2.miR-216a-5p 通过下调 TGFBR2 抑制 TGF-β1 信号通路减轻 LPS 诱导的人支气管上皮细胞炎症
Allergol Immunopathol (Madr). 2021 Sep 1;49(5):64-71. doi: 10.15586/aei.v49i5.458. eCollection 2021.
10
Simvastatin attenuates TGF-β1-induced epithelial-mesenchymal transition in human alveolar epithelial cells.辛伐他汀减轻转化生长因子-β1诱导的人肺泡上皮细胞上皮-间质转化。
Cell Physiol Biochem. 2013;31(6):863-74. doi: 10.1159/000350104. Epub 2013 Jun 11.

引用本文的文献

1
hAMSCs regulate EMT in the progression of experimental pulmonary fibrosis through delivering miR-181a-5p targeting TGFBR1.人脂肪间充质干细胞通过递送靶向转化生长因子β受体1的微小RNA-181a-5p来调节实验性肺纤维化进展中的上皮-间质转化。
Stem Cell Res Ther. 2025 Jan 5;16(1):2. doi: 10.1186/s13287-024-04095-3.
2
The Nexus of Inflammation-Induced Epithelial-Mesenchymal Transition and Lung Cancer Progression: A Roadmap to Pentacyclic Triterpenoid-Based Therapies.炎症诱导的上皮-间充质转化与肺癌进展的关联:五环三萜类化合物治疗的路线图。
Int J Mol Sci. 2023 Dec 10;24(24):17325. doi: 10.3390/ijms242417325.
3
Glycyrrhizic Acid Attenuates Pulmonary Fibrosis of Silicosis by Inhibiting the Interaction between HMGB1 and BRG1 through PI3K/Akt/mTOR Pathway.

本文引用的文献

1
Glycyrrhizin mitigates radiation-induced acute lung injury by inhibiting the HMGB1/TLR4 signalling pathway.甘草酸通过抑制 HMGB1/TLR4 信号通路减轻放射性肺损伤。
J Cell Mol Med. 2020 Jan;24(1):214-226. doi: 10.1111/jcmm.14703. Epub 2019 Oct 27.
2
Targeting high-mobility group box protein 1 (HMGB1) in pediatric traumatic brain injury: Chronic neuroinflammatory, behavioral, and epileptogenic consequences.靶向儿童创伤性脑损伤中的高迁移率族蛋白 B1(HMGB1):慢性神经炎症、行为和致痫性后果。
Exp Neurol. 2019 Oct;320:112979. doi: 10.1016/j.expneurol.2019.112979. Epub 2019 Jun 21.
3
Glycyrrhizin Attenuates the Process of Epithelial-to-Mesenchymal Transition by Modulating HMGB1 Initiated Novel Signaling Pathway in Prostate Cancer Cells.
甘草酸通过抑制 HMGB1 与 BRG1 的相互作用,抑制 PI3K/Akt/mTOR 通路,减轻矽肺肺纤维化。
Int J Environ Res Public Health. 2022 Jul 18;19(14):8743. doi: 10.3390/ijerph19148743.
4
The potential of glycyrrhizin and licorice extract in combating COVID-19 and associated conditions.甘草酸和甘草提取物在对抗 COVID-19 及其相关病症方面的潜力。
Phytomed Plus. 2021 Aug;1(3):100043. doi: 10.1016/j.phyplu.2021.100043. Epub 2021 Feb 17.
5
Dysfunction of epithelial permeability barrier induced by HMGB1 in 2.5D cultures of human epithelial cells.高迁移率族蛋白 B1 诱导的人上皮细胞 2.5D 培养物中上皮通透性屏障功能障碍。
Tissue Barriers. 2022 Apr 3;10(2):1972760. doi: 10.1080/21688370.2021.1972760. Epub 2021 Sep 18.
6
Effects of HMGB1 on Tricellular Tight Junctions via TGF-β Signaling in Human Nasal Epithelial Cells.HMGB1 通过 TGF-β 信号通路对人鼻腔上皮细胞三细胞紧密连接的影响。
Int J Mol Sci. 2021 Aug 4;22(16):8390. doi: 10.3390/ijms22168390.
7
The inhibiting effects of microRNA-429 on the progression of pancreatic ductal adenocarcinoma cells by inhibiting epithelial mesenchymal transition.微小RNA-429通过抑制上皮-间质转化对胰腺导管腺癌细胞进展的抑制作用。
Am J Transl Res. 2021 Apr 15;13(4):3286-3293. eCollection 2021.
8
Toward Regulatory Effects of Curcumin on Transforming Growth Factor-Beta Across Different Diseases: A Review.姜黄素对不同疾病中转化生长因子-β的调节作用综述
Front Pharmacol. 2020 Dec 14;11:585413. doi: 10.3389/fphar.2020.585413. eCollection 2020.
9
HMGB1 enhances epithelial permeability via p63/TGF-β signaling in lung and terminal bronchial epithelial cells.高迁移率族蛋白 B1 通过肺和终末支气管上皮细胞中的 p63/TGF-β 信号增强上皮通透性。
Tissue Barriers. 2020 Oct 1;8(4):1805997. doi: 10.1080/21688370.2020.1805997. Epub 2020 Aug 28.
甘草酸通过调节 HMGB1 启动的前列腺癌细胞新型信号通路抑制上皮间质转化过程。
J Agric Food Chem. 2019 Mar 27;67(12):3323-3332. doi: 10.1021/acs.jafc.9b00251. Epub 2019 Mar 13.
4
Structure Identification of ViceninII Extracted from and the Reversal of TGF-β1-Induced Epithelial⁻Mesenchymal Transition in Lung Adenocarcinoma Cells through TGF-β/Smad and PI3K/Akt/mTOR Signaling Pathways.从 中提取的 viceninII 的结构鉴定及通过 TGF-β/Smad 和 PI3K/Akt/mTOR 信号通路逆转肺腺癌细胞中的 TGF-β1 诱导的上皮⁃间充质转化。
Molecules. 2019 Jan 2;24(1):144. doi: 10.3390/molecules24010144.
5
Recombined humanized endostatin-induced suppression of HMGB1 expression inhibits proliferation of NSCLC cancer cells.重组人源化内皮抑素诱导的 HMGB1 表达抑制抑制非小细胞肺癌癌细胞的增殖。
Thorac Cancer. 2019 Jan;10(1):90-95. doi: 10.1111/1759-7714.12905. Epub 2018 Nov 28.
6
Glycyrrhizin, a Potential Drug for Autoimmune Encephalomyelitis by Inhibiting High-Mobility Group Box 1.甘草酸通过抑制高迁移率族蛋白 1 抑制自身免疫性脑脊髓炎的潜在药物
DNA Cell Biol. 2018 Dec;37(12):941-946. doi: 10.1089/dna.2018.4444. Epub 2018 Oct 16.
7
TGFβ1-Smad Signaling Pathway Participates in Interleukin-33 Induced Epithelial-to-Mesenchymal Transition of A549 Cells.转化生长因子β1-Smad信号通路参与白细胞介素-33诱导的A549细胞上皮-间质转化
Cell Physiol Biochem. 2018;50(2):757-767. doi: 10.1159/000494241. Epub 2018 Oct 11.
8
Therapeutic Effect of Glycyrrhizin Arginine Salt on Rat Cholestatic Cirrhosis and its Mechanism.甘草酸精氨酸盐对大鼠胆汁淤积性肝硬化的治疗作用及其机制。
Am J Chin Med. 2018;46(5):1111-1127. doi: 10.1142/S0192415X18500581. Epub 2018 Jul 5.
9
High mobility group box 1 promotes the epithelial-to-mesenchymal transition in prostate cancer PC3 cells via the RAGE/NF-κB signaling pathway.高迁移率族蛋白 B1 通过 RAGE/NF-κB 信号通路促进前列腺癌细胞 PC3 的上皮间质转化。
Int J Oncol. 2018 Aug;53(2):659-671. doi: 10.3892/ijo.2018.4420. Epub 2018 May 23.
10
Glycyrrhizin Suppresses the Growth of Human NSCLC Cell Line HCC827 by Downregulating HMGB1 Level.甘草酸通过下调高迁移率族蛋白 B1 水平抑制人非小细胞肺癌 HCC827 细胞的生长。
Biomed Res Int. 2018 Jan 15;2018:6916797. doi: 10.1155/2018/6916797. eCollection 2018.