Suppr超能文献

ASCT2 过表达与口腔鳞状细胞癌患者的不良预后相关,ASCT2 敲低抑制了依赖谷氨酰胺的口腔鳞状细胞癌细胞的生长。

ASCT2 overexpression is associated with poor survival of OSCC patients and ASCT2 knockdown inhibited growth of glutamine-addicted OSCC cells.

机构信息

Guangdong Provincial Key Laboratory of Stomatology, Department of Oral Medicine, Guanghua School of Stomatology, Sun Yat-sen University, Guangzhou, P.R. China.

Department of Experimental Therapeutics, The University of Texas MD Anderson Cancer Center, Houston, TX, USA.

出版信息

Cancer Med. 2020 May;9(10):3489-3499. doi: 10.1002/cam4.2965. Epub 2020 Mar 12.

Abstract

BACKGROUND

Alanine-serine-cysteine transporter 2 (ASCT2), a major glutamine transporter, is essential for cell growth and tumor development in a variety of cancers. However, the clinicopathological significance and pathological role of ASCT2 in OSCC (oral squamous cell carcinoma) lesions remain unclear.

METHODS

Sections from 89 OSCC patients and 10 paracancerous tissue controls were stained by immunohistochemistry (IHC) to detect the expression of ASCT2, glutaminase, and Ki-67. Survival analysis was carried out to determine the predictive value of ASCT2 expression using the log-rank test. Moreover, the critical role of ASCT2 in tumor growth was determined by a series of in vitro and in vivo assays. Cell Counting Kit-8 (CCK8), Western Blotting (WB), Reactive Oxygen Species (ROS), and Glutathione (GSH) detection were applied to explore the molecular mechanism of ASCT2 involvement in tumor development.

RESULTS

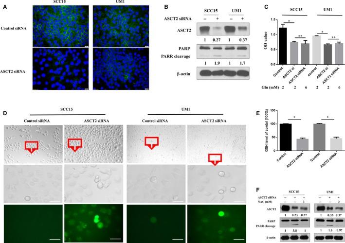
In OSCC lesions, ASCT2 expression was significantly increased and associated with cell proliferation index (Ki-67) and GLS expression. Moreover, survival analysis showed that OSCC patients with high ASCT2 expression had lower overall survival (P = 0.0365). In OSCC cell lines, the high level of ASCT2 was inherent and related to the glutamine addiction of tumor cells. In vitro and in vivo functional experiments revealed that targeted silencing of ASCT2 can effectively inhibit OSCC cell proliferation and tumor growth. Mechanistically, targeting ASCT2 knockdown reduced glutamine uptake and intracellular GSH levels, which contribute to the accumulation of ROS and induce apoptosis in OSCC cells.

CONCLUSION

ASCT2 is a significant factor for predicting overall survival in patients with OSCC, and targeting ASCT2 to inhibit glutamine metabolism may be a promising strategy for OSCC treatment.

摘要

背景

丙氨酰-丝氨酰-半胱氨酸转运蛋白 2(ASCT2)是一种主要的谷氨酰胺转运蛋白,对于多种癌症中的细胞生长和肿瘤发展至关重要。然而,ASCT2 在口腔鳞状细胞癌(OSCC)病变中的临床病理意义和病理作用尚不清楚。

方法

通过免疫组织化学(IHC)染色检测 89 例 OSCC 患者和 10 例癌旁组织对照中 ASCT2、谷氨酰胺酶和 Ki-67 的表达。通过对数秩检验进行生存分析,以确定 ASCT2 表达的预测价值。此外,通过一系列体外和体内实验确定了 ASCT2 在肿瘤生长中的关键作用。细胞计数试剂盒-8(CCK8)、Western Blotting(WB)、活性氧(ROS)和谷胱甘肽(GSH)检测用于探索 ASCT2 参与肿瘤发生的分子机制。

结果

在 OSCC 病变中,ASCT2 的表达明显增加,与细胞增殖指数(Ki-67)和 GLS 表达相关。此外,生存分析显示,ASCT2 高表达的 OSCC 患者总生存率较低(P=0.0365)。在 OSCC 细胞系中,高水平的 ASCT2 是内在的,与肿瘤细胞的谷氨酰胺成瘾有关。体外和体内功能实验表明,靶向沉默 ASCT2 可有效抑制 OSCC 细胞增殖和肿瘤生长。在机制上,靶向 ASCT2 敲低减少了谷氨酰胺摄取和细胞内 GSH 水平,导致 ROS 积累,并诱导 OSCC 细胞凋亡。

结论

ASCT2 是预测 OSCC 患者总生存率的重要因素,靶向 ASCT2 抑制谷氨酰胺代谢可能是 OSCC 治疗的一种有前途的策略。

https://cdn.ncbi.nlm.nih.gov/pmc/blobs/7f1c/7221297/d9c92d25d3b6/CAM4-9-3489-g001.jpg

文献检索

告别复杂PubMed语法,用中文像聊天一样搜索,搜遍4000万医学文献。AI智能推荐,让科研检索更轻松。

立即免费搜索

文件翻译

保留排版,准确专业,支持PDF/Word/PPT等文件格式,支持 12+语言互译。

免费翻译文档

深度研究

AI帮你快速写综述,25分钟生成高质量综述,智能提取关键信息,辅助科研写作。

立即免费体验