Shu Zhaoche, Yuan Jun, Wang Hong, Zhang Jinghui, Li Sijie, Zhang Hong, Liu Yusi, Yin Yibing, Zhang Xuemei
Department of Laboratory Medicine, Key Laboratory of Diagnostic Medicine (Ministry of Education), Chongqing Medical University, Chongqing, China.
Department of Laboratory Medicine, The First Hospital of China Medical University, China Medical University, Shenyang, China.
Virulence. 2020 Dec;11(1):270-282. doi: 10.1080/21505594.2020.1739411.
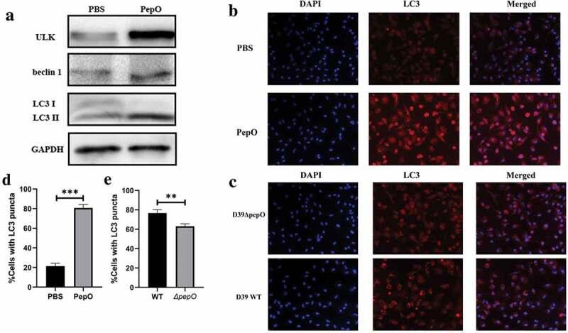
Macrophage is essential for host anti-bacterial defense by directly eliminating invading microbes and inducing a series of immune reactions. Here we identified a protein, PepO, as a TLR2/TLR4 bi-ligand. We found that PepO enhances macrophage unspecific phagocytosis and bactericidal activity, which is related to the induction of autophagy in macrophage, for the inhibition of autophagy significantly decreased the phagocytosis and bactericidal activity of PepO-treated macrophage. We confirmed that these effects of PepO are dependent on interacting with both TLR2 and TLR4. The or deficiency partially abolished the effect of PepO while deficiency abolished it completely. In vivo study demonstrated that PepO reduced the bacteria load in WT mice significantly, while the depletion of macrophage or deficiency abrogated the effect of PepO. Our findings suggested the therapeutic potential of PepO and provided experimental evidence for immunotherapy against infectious disease.
巨噬细胞通过直接清除入侵微生物和诱导一系列免疫反应,对宿主的抗菌防御至关重要。在此,我们鉴定出一种蛋白质PepO,它是TLR2/TLR4双配体。我们发现PepO可增强巨噬细胞的非特异性吞噬作用和杀菌活性,这与巨噬细胞中自噬的诱导有关,因为自噬的抑制显著降低了经PepO处理的巨噬细胞的吞噬作用和杀菌活性。我们证实PepO的这些作用依赖于与TLR2和TLR4两者的相互作用。TLR2或TLR4缺陷部分消除了PepO的作用,而TLR2和TLR4双缺陷则完全消除了该作用。体内研究表明,PepO显著降低了野生型小鼠体内的细菌载量,而巨噬细胞的清除或TLR2和TLR4双缺陷则消除了PepO的作用。我们的研究结果提示了PepO的治疗潜力,并为针对传染病的免疫治疗提供了实验证据。